欢迎来到乐鱼网页版登录入口网站!Cardiac
Reprogramming and Gata4 Overexpression Reduce Fibrosis and Improve Diastolic
Dysfunction in Heart Failure With Preserved
该篇文章于2024年发表于《Circulation》,文章的核心内容是研究心脏重编程和Gata4过表达在射血分数保留的心理衰竭(HFpEF)中的作用。
一、 研究背景
射血分数保留的心力衰竭(HFpEF)是一个严峻的全球性健康问题,其患者约占全球心力衰竭患者的一半,患病率持续上升,死亡率与射血分数降低的心力衰竭相近。目前,针对 HFpEF 的有效治疗手段极为有限。
HFpEF 的发病机制涉及多个方面,是多种病理生理过程相互作用的结果。心脏纤维化在 HFpEF 的发生和发展中起着关键作用,它既是多种病理变化的原因,也是其结果,进而形成疾病进展的前馈循环 。
心脏成纤维细胞(CFs)作为心脏间质的主要细胞类型,与心肌细胞、内皮细胞、免疫细胞和平滑肌细胞等多种细胞密切相互作用。在 HFpEF 的病理状态下,CFs 被激活,这种激活状态的改变会导致细胞外基质(ECM)的过度沉积,最终引发间质和血管周围纤维化。然而,目前对于 HFpEF 中纤维化的具体细胞和分子机制仍未完全明确,这也成为开发有效治疗策略的一大障碍。
在探索 HFpEF 治疗方法的过程中,心脏重编程技术展现出了一定的潜力。该技术通过过表达转录因子Mef2c/Gata4/Tbx5/Hand2(MGTH)将 CFs 转化为诱导心肌细胞(iCMs),在心肌梗死中显示再生和抗纤维化作用,为心肌梗死的治疗带来新的希望。
二、 研究结果
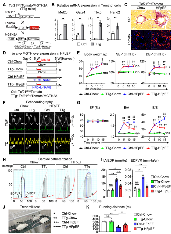
1. 心脏重编程逆转了射血分数保留的HFpEF中的舒张功能障碍
研究人员为探究心脏重编程在HFpEF中的作用,使用新开发的Tcf21iCre/Tomato/MGTH2A三转基因(TTg)小鼠系统,给予他莫昔芬诱导心脏成纤维细胞(CFs)发生心脏重编程,且他莫昔芬处理能诱导CFs中MGTH和番茄红素(Tomato)表达,同时证实TTg小鼠心脏中Tomato+细胞中MGTH显著上调,且单独MGTH表达不诱导小鼠表型变化。接着,将对照小鼠和TTg小鼠构建“双打击”HFpEF模型,5周后部分小鼠用他莫昔芬诱导心脏重编程。实验分Ctrl-chow组、TTg-chow组、Ctrl-HFpEF组和TTg-HFpEF组进行分析,发现MGTH过表达不影响小鼠食物摄入,Ctrl-HFpEF和TTg-HFpEF组小鼠15周内保持肥胖、高血压且心脏收缩功能保留。而TTg-HFpEF小鼠在10周和15周时,经超声心动图评估左心室舒张功能显著改善,15周时左心室壁肥厚和舒张速度(E'波)也有所改善,心脏导管插入术显示其左心室舒张末期压力和舒张末期压力 - 容积关系得到改善,跑步机测试表明运动耐量也有所提高。综上,心脏重编程可逆转HFpEF小鼠左心室舒张功能障碍,改善心脏功能。

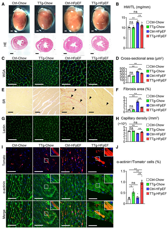
2. 心脏重编程改善了射血分数保留的HFpEF患者的心脏肥大、纤维化、微血管稀疏以及炎症状况
研究人员分析了15周时Ctrl-chow、TTg-chow、Ctrl-HFpEF和TTg-HFpEF小鼠心脏病理变化,发现Ctrl-HFpEF小鼠心脏肥大、纤维化、炎症细胞增多、毛细血管密度降低,而TTg-HFpEF小鼠这些情况得到改善,且MGTH过表达抑制心脏肥大、减轻纤维化。10周龄Ctrl-HFpEF小鼠心脏纤维化与舒张功能障碍相关,TTg-HFpEF小鼠经他莫昔芬处理后纤维化减轻、舒张功能改善。此外,TTg-HFpEF小鼠约1%的Tomato阳性细胞转化为iCMs ,部分为成熟型且无不良影响,表明MGTH过表达通过改善多种心脏问题并诱导iCMs生成来改善HFpEF。

3. 心脏重编程上调了射血分数保留的HFpEF中与心肌相关的基因,并抑制了纤维化和炎症相关的特征
研究人员为探究心脏重编程在HFpEF中诱导的分子变化,对15周龄的Ctrl-chow、Ctrl-HFpEF和TTg-HFpEF小鼠心室进行bulk
RNA-seq分析,发现Ctrl-HFpEF小鼠相比Ctrl-chow小鼠,纤维化和炎症相关基因簇上调、心脏功能相关基因簇下调,而TTg-HFpEF小鼠则相反,说明体内心脏重编程可改善心脏功能。此外,利用单细胞RNA-seq分析TTg-HFpEF心室的心脏间质细胞分子特征,获得36786个单细胞转录数据集,聚类出9种细胞群,Tcf21和Tomato仅在CF簇表达,且CFs与其他间质细胞通过多种途径相互作用,影响毛细血管密度和炎症 。

4. 心脏重编程抑制了射血分数保留的HFpEF中多个CF簇的促纤维化特征
研究人员运用单细胞 RNA 测序研究 HFpEF 和心脏重编程时 CFs 的变化,发现 CF 群体可分 6 个簇,各有不同功能特点。Ctrl-HFpEF小鼠与Ctrl-chow 小鼠相比,部分 CF 簇比例有变化,但与TTg-HFpEF 小鼠差异不显著,CF5 比例在三组中无差异。进一步分析基因表达发现,Ctrl-HFpEF小鼠多个 CF 簇中与纤维化相关基因上调,TTg-HFpEF小鼠则抑制这些基因,且两组 ECM 评分变化趋势相反。总之,多个 CF 簇的促纤维化转录变化是 HFpEF 纤维化主因,心脏重编程可逆转该变化。

5. 在射血分数保留的HFpEF中,CF簇对间质纤维化和血管周围纤维化有着不同的影响
单细胞RNA-seq无法提供 CF 簇空间信息,研究人员开展空间转录组学分析。结果显示,HFpEF 使纤维化相关基因表达分布不均,CF1-4 中 Col3a1和 Sparc 在Ctrl-HFpEF 小鼠心室弥漫性上调,CF5 中 Postn 和 Ccn2 局灶性上调。整合分析表明,CF1 和 CF3 主要促成弥漫性间质纤维化,CF4-6 与血管周围纤维化有关,且 Postn 在Ctrl-HFpEF 小鼠血管周围高表达,在TTg-HFpEF 小鼠中减少,说明不同 CF 簇在 HFpEF 心肌纤维化中作用不同。

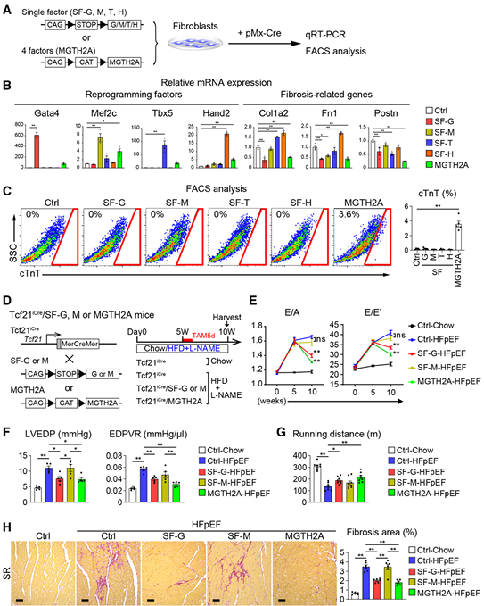
6. 在CFs中过表达Gata4改善了射血分数保留的HFpEF患者的心脏纤维化和舒张功能障碍
研究人员为探究单个重编程因子对 HFpEF 心脏功能的影响,构建转基因小鼠分别表达 Gata4、Mef2c、Tbx5 和 Hand2。体外实验发现,仅 Gata4 过表达能诱导抗纤维化作用且不产生新的 iCMs。体内实验通过构建他莫昔芬诱导型双转基因小鼠并诱导 HFpEF,结果显示,Gata4 过表达可改善心脏功能,减轻纤维化,下调纤维化相关基因,减少增殖性 CFs,恢复毛细血管密度,表明 Gata4 过表达足以改善 HFpEF 。

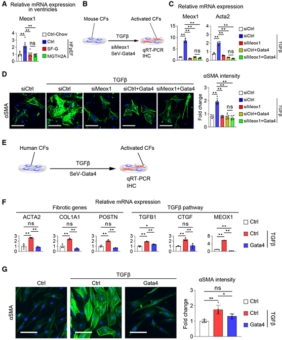
7. Gata4通过抑制Meox1来抑制CF的活化
研究人员发现 Gata4 在 HFpEF 中的抗纤维化机制,发现 HFpEF 心室中 Meox1 上调,过表达 Gata4 可抑制其表达。体外实验表明 Gata4 主要通过抑制 Meox1 抑制 CF 激活,且 Gata4 可直接结合 Meox1 增强子区域抑制其表达。此外,CFs 可旁分泌影响心肌细胞功能,Gata4 过表达在人 CFs 中也有抗纤维化作用。

三、 研究结论
该篇文章系统性地证实了心脏重编程(特别是Gata4过表达)通过抑制Meox1减轻纤维化、改善HFpEF的疗效。研究创新性地揭示了HFpEF中不同CF亚群对纤维化类型的特异贡献。虽然在临床转化方面仍存在障碍,但该研究为HFpEF治疗提供了新的思路和靶点。