欢迎来到乐鱼网页版登录入口网站!各位读者好,今天为大家带来一篇使用整合转录组学、蛋白质组学、生物信息学和分子对接策略来研究pochonin D(PoD)在三阴性乳腺癌(TNBC)中的作用、潜在靶点和机制的高分文章,是由中国药科大学团队2025年2月在ACS Cent Sci发表的,题为“Discovery of Natural Resorcylic Acid Lactones as Novel Potent Copper Ionophores Covalently Targeting PRDX1 to Induce Cuproptosis for Triple-Negative Breast Cancer Therapy”。从中药内生真菌中分离出天然产物,诱导三阴性乳腺癌(TNBC)细胞发生铜死亡,为TNBC的治疗提供了新的理论依据,也为TNBC的临床治疗药物提供了可能。

三阴性乳腺癌(TNBC)是一种侵袭性强的乳腺癌亚型,缺乏雌激素受体(ER)、孕激素受体(PR)和人表皮生长因子受体2(HER2)表达,导致分子靶向疗法通常无效,患者预后差,急需新的治疗靶点和有效药物。铜死亡是2022年新发现的细胞死亡形式,由铜与三羧酸循环的脂酰化成分直接结合触发,在癌症治疗中具有潜在应用价值。铜离子载体在铜死亡的发现和应用中发挥了重要作用,可能成为抗肿瘤药物。天然产物结构多样、生物活性高、毒性低,约50%的抗癌药物直接或间接来源于天然产物。间苯二酸内酯(RALs)是一类真菌来源的聚酮化合物,具有多种生物活性,可能成为治疗TNBC的潜在药物。
本研究从植物内生真菌llyonectria sp.中分离出24个间苯二酸内酯(RALs),其中9个为新化合物。研究发现Pochonin
D(PoD)能有效抑制三阴性乳腺癌(TNBC)细胞增殖。通过多种技术确定PRDX1是PoD的直接靶点,PoD通过与PRDX1的Cys173位点共价结合,抑制其酶活性,诱导细胞内铜积累,触发铜死亡,发挥抗TNBC活性。此外,PRDX1高表达与TNBC患者预后不良相关,PRDX1抑制剂可能是潜在的铜离子载体,为TNBC治疗提供了新策略。
研究框架:
1. 提出问题
TNBC是侵袭性强的乳腺癌亚型,缺乏有效治疗靶点,而铜死亡是新型细胞死亡形式,因此识别诱导TNBC铜死亡的药物靶点和铜离子载体是临床急需解决的问题。
2. 研究框架
从植物内生真菌中分离化合物,评估其对TNBC细胞的活性,确定有效化合物,再深入研究其作用机制和靶点。
3. 研究方法
化合物分离鉴定:采用代谢组学和抗肿瘤活性导向分离法,从内生真菌中分离24个间苯二酸内酯(RALs),用多种光谱技术确定结构。
活性评估:用细胞毒性实验、克隆形成实验、细胞周期和凋亡实验等评估化合物活性。
机制研究:用转录组学、蛋白质组学、生物信息学分析、CMap、OTTER等技术,结合临床样本,研究化合物作用机制和靶点。
4. 分析数据
对实验数据进行统计分析,如比较不同处理组细胞活性、基因表达差异等,确定化合物活性和作用机制。
5. 得出结论
发现Pochonin D(PoD)能有效抑制TNBC细胞增殖,通过结合PRDX1抑制其酶活性,干预铜死亡发挥抗癌作用,表明PRDX1是与铜死亡相关的生物标志物和治疗靶点,PoD是新型铜离子载体。


研究流程示意图
结果解析:
1. RALs的分离与结构鉴定
从植物内生真菌Ilyonectria sp. FL - 710中分离出24个RALs,包括9个新化合物。通过多种光谱分析、NMR和ECD计算以及X射线晶体学确定了它们的结构和构型。如ilyolactone A,根据HRESIMS、NMR等数据确定其分子式为C19H23ClO8,并通过X射线衍射确定其绝对构型。

2. Pochonin D(PoD)对TNBC细胞的抑制作用
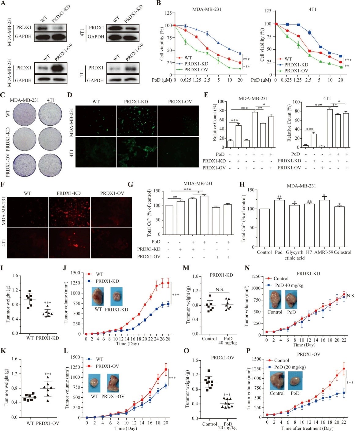
体外实验:PoD对六种人类癌细胞系有显著细胞毒性,对TNBC细胞系有剂量和时间依赖性抑制活性,对正常乳腺细胞MCF-10A毒性较低。结构-活性关系研究表明,α,β-不饱和酮基、C-4-C-5的环氧结构和双键、C-13的氯原子等对活性有重要影响。PoD可剂量依赖性降低MDA-MB-231和4T1细胞的克隆形成能力,使细胞周期阻滞在G2/M期,诱导细胞凋亡。
体内实验:建立TNBC异种移植小鼠模型,PoD剂量依赖性抑制肿瘤生长,降低肿瘤重量和体积,且在有效剂量下无明显毒性。

3. PoD触发TNBC细胞铜死亡
通过RNA测序和CMap数据库分析,发现PoD与已知铜死亡诱导剂双硫仑正相关,能显著影响铜死亡相关调控基因。
细胞铜比色测定和荧光显微镜成像显示PoD增加细胞内铜含量,铜增强PoD对TNBC细胞的细胞毒性,铜螯合剂TM可减弱其毒性。
分光光度滴定和化学位移变化表明PoD与铜结合。

4. PRDX1是PoD的直接靶点且在TNBC中高表达
利用生物素标记的PoD探针和质谱分析,确定PRDX1是PoD的潜在靶点。OTTER分析也富集到PRDX1及相关相互作用蛋白。
TCGA数据和免疫组织化学分析显示PRDX1在乳腺癌中高表达,且高表达与患者预后不良和生存期短相关。

5. PoD与PRDX1的结合特性
微尺度热泳(MST)、等温滴定量热法(ITC)、细胞热位移分析(CETSA)和药物亲和力响应性靶点稳定性(DARTS)实验表明PoD与PRDX1有高亲和力结合,抑制PRDX1的酶活性,诱导细胞内活性氧(ROS)积累。

6. PoD与PRDX1的共价结合位点
对比PoD和缺乏α,β - 不饱和酮基的衍生物,表明PoD的细胞毒性依赖于该基团。
对接模拟和MST、CETSA、DARTS及下拉实验确定PoD通过α,β - 不饱和酮基与PRDX1的Cys173共价结合。

7. PRDX1在TNBC中的生理功能及PoD的抗癌机制
构建PRDX1敲低(PRDX1 - KD)和过表达(PRDX1 - OV)的TNBC细胞,发现PRDX1表达影响细胞增殖,PoD对细胞增殖的抑制作用依赖于PRDX1表达水平。
PRDX1 - KD细胞中ROS和铜离子水平升高,PoD诱导的铜离子升高在PRDX1 - KD细胞中减弱。其他PRDX1抑制剂也能诱导不同程度的铜离子积累。
小鼠模型实验表明PRDX1影响体内肿瘤生长,PoD对TNBC细胞的抗癌作用依赖于PRDX1。

研究结论:
本文从植物内生真菌中分离出24种间苯二酸内酯(RALs),其中9种为新发现。Pochonin D(PoD)能有效抑制三阴性乳腺癌(TNBC)细胞增殖,诱导细胞凋亡和铜死亡。PRDX1是PoD的直接靶点,PoD通过与PRDX1的Cys173位点共价结合,抑制其酶活性,干预铜死亡过程,发挥抗TNBC活性。PRDX1是与铜死亡相关的生物标志物和治疗靶点,PoD是新型铜离子载体。
研究的创新性:
从植物内生真菌中分离出9种新的RALs,化合物1 - 6具有独特的E构型,为化学研究提供新见解。
发现PoD能诱导TNBC细胞铜死亡,且PRDX1是其作用靶点,为TNBC治疗提供新策略。
PoD对PRDX1有高选择性和良好体内安全性,是研究PRDX1抑制机制的合适工具。
研究的不足之处:
虽发现PRDX1抑制剂可诱导铜离子积累,但未深入探究其具体过程和机制,缺乏更详细的实验验证。
研究主要集中在细胞和小鼠模型,未开展临床试验,PoD在人体中的疗效和安全性有待进一步研究。
研究展望:
深入研究PRDX1抑制剂诱导铜离子积累的具体分子机制,明确其在铜死亡中的作用。
开展PoD的临床试验,评估其在人体中的疗效和安全性,为TNBC治疗提供临床依据。
基于PoD和RALs的结构,进行结构优化和改造,开发更高效、低毒的抗TNBC药物。
研究意义:
本研究为TNBC治疗提供了新的药物靶点和治疗策略。发现的新RALs和PoD为开发新型抗癌药物提供了基础。明确PRDX1与铜死亡的关系,有助于深入理解TNBC的发病机制,为TNBC的精准治疗提供理论支持。