咨询电话

15221734409

当前位置:首页  >  技术文章  >  SCI ADV 丨1区TOP:FSP1和组蛋白去乙酰化酶抑制癌症持久细胞铁死亡

SCI ADV 丨1区TOP:FSP1和组蛋白去乙酰化酶抑制癌症持久细胞铁死亡

更新时间:2026-01-08 14:29:32       点击次数:320

FSP1和组蛋白去乙酰化酶抑制癌症持久细胞铁死亡》系统揭示癌症持久细胞(persister cells)对铁死亡敏感性的关键机制,并提出了新的潜在治疗策略。成果发表在Science Advances杂志(IF12.5);

原文链接:https://www.science.org/doi/10.1126/sciadv.aea8771

图片1.png

Science Advances》是美国科学促进会(AAAS)在2015年创办的综合性、开放获取期刊,旨在快速传播高质量的跨学科研究;于2015年创刊,发表具有重要创新意义的研究,传承《Science》的高标准广泛,包括生命科学、物理学、材料科学、工程学、环境科学、计算机科学及社会科学等;周刊,年文章数量2000篇左右;版面费:USD 4950

研究背景:

持久细胞是指在靶向治疗中存活下来的肿瘤细胞,它们能耐受治疗、引发微小残留病灶、积累突变,并可能导致耐药和肿瘤复发。此前研究发现,持久细胞对铁死亡(一种铁依赖的脂质过氧化引起的细胞死亡)敏感,特别是通过抑制GPX4可诱导其死亡。但GPX4抑制剂在临床应用中面临毒性大、生物利用度低、体内效果差等问题。目前尚不清楚为什么持久细胞对铁死亡高度敏感,尤其是在其铁代谢、谷胱甘肽水平、抗氧化酶表达等方面存在显著异质性的情况下。本研究通过单细胞测序和功能验证,揭示了癌症持久细胞的线粒体活性氧依赖和FSP1下调是其铁死亡敏感的关键内在机制;并进一步发现,利用临床可得的组蛋白去乙酰化酶抑制剂可增加其氧化应激,从而与GPX4抑制产生协同作用,为选择性清除持久细胞提供了新的联合治疗策略。

研究方法:

使用EGFR突变的PC9肺癌细胞、BRAF突变的A375黑色素瘤细胞、HER2扩增的BT474乳腺癌细胞的持久细胞模型。通过单细胞RNA测序分析持久细胞在GPX4抑制剂RSL3处理后的转录变化。使用Seahorse分析氧耗率,流式细胞术检测线粒体ROSmitoSOX)和总ROSCellROX)。Western blot检测NRF2KEAP1FSP1GPX4等蛋白;GSH/GSSG检测谷胱甘肽水平。测试FSP1抑制剂(iFSP1)、组蛋白去乙酰化酶抑制剂(HDACi,如panobinostatvorinostat)与GPX4抑制剂的协同作用。

主要研究结果

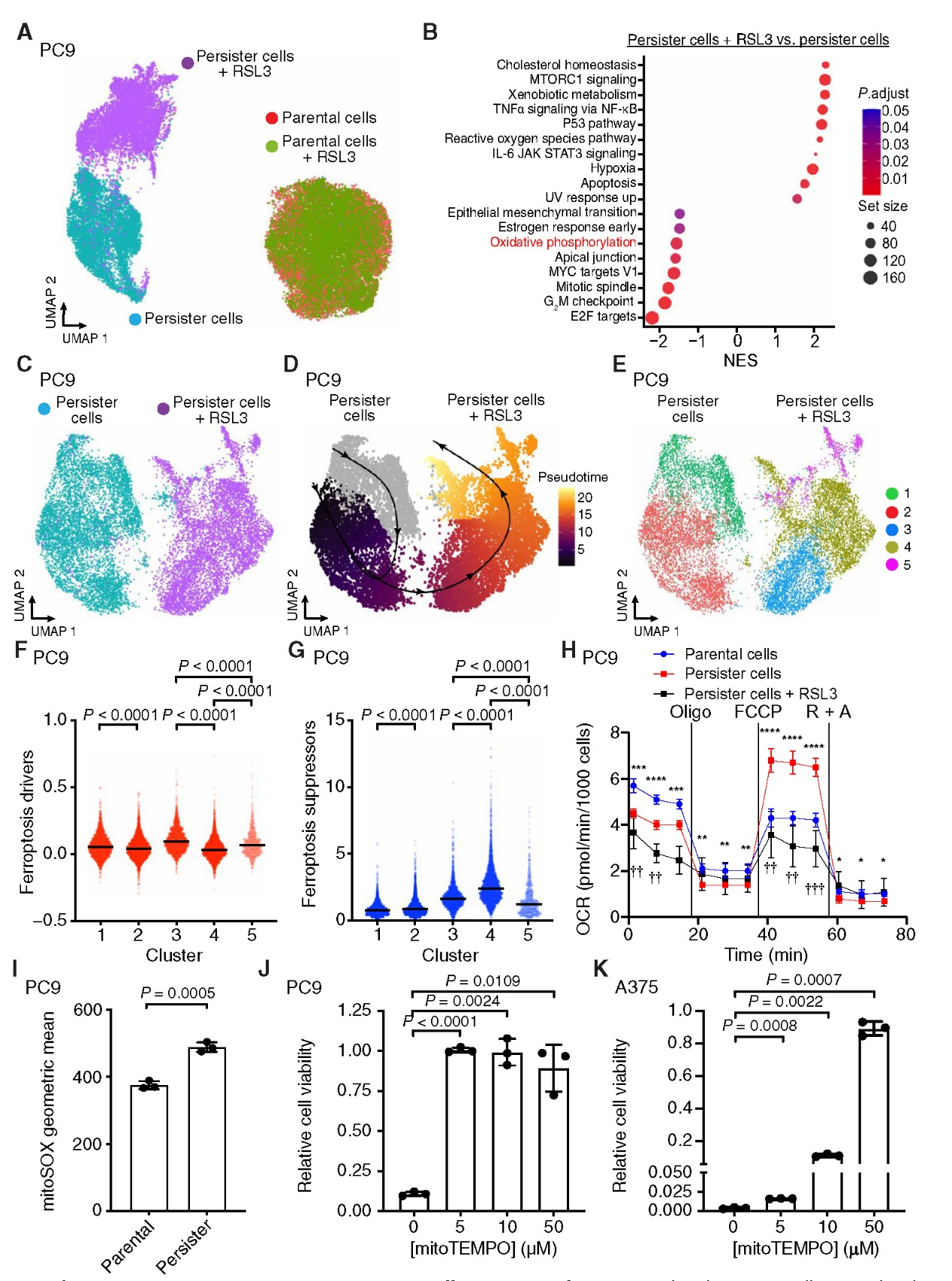
1. 线粒体氧化磷酸化(OXPHOS)及其产生的活性氧(ROS)是癌症持久细胞对铁死亡敏感的关键机制

研究首先通过单细胞转录组分析发现,能在GPX4抑制剂(RSL3)处理后存活的持久细胞,其氧化磷酸化(OXPHOS)相关基因表达显著下调,暗示高OXPHOS可能导致铁死亡易感性。随后的功能实验证实,与亲代细胞相比,持久细胞确实具有更高的OXPHOS活性和随之产生的线粒体活性氧(ROS)水平。最关键的直接证据是,使用线粒体靶向抗氧化剂MitoTEMPO清除ROS后,能有效保护持久细胞免于铁死亡,而对亲代细胞影响甚微。这些结果共同构成了一个完整的逻辑链条:持久细胞依赖高OXPHOS代谢,这导致其线粒体ROS本底水平升高,从而使其脂质膜系统对GPX4抑制引发的过氧化攻击更为脆弱,最终决定了其对铁死亡的独特敏感性

图片2.png

1 氧化磷酸化促进癌症持久细胞的铁死亡增敏

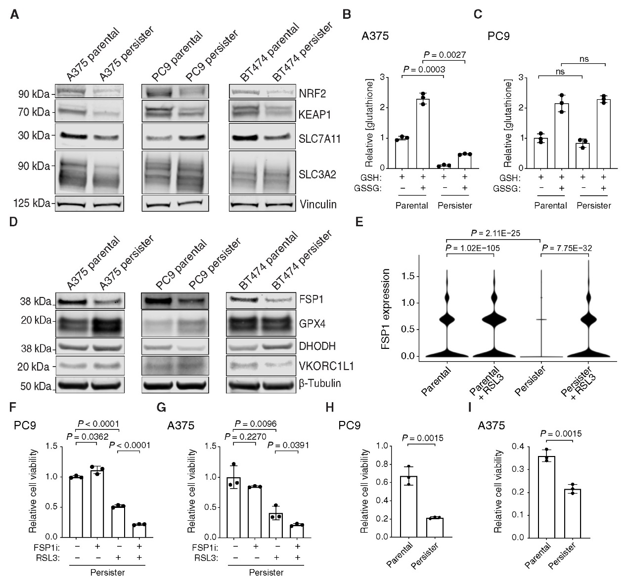
2. 持久细胞存在多样化的抗氧化缺陷,并依赖FSP1以在GPX4抑制下存活

研究发现,尽管不同模型中的持久细胞在NRF2抗氧化通路活性、胱氨酸转运蛋白(SLC7A11)表达及谷胱甘肽水平上存在差异,但FSP1蛋白的表达却在不同类型的持久细胞中普遍下调。然而,在经受GPX4抑制剂(RSL3)攻击后幸存的持久细胞中,FSP1mRNA表达反而出现上调,表明这些细胞转而依赖残余的FSP1作为生存的储备。功能实验证实了这一推断:单独抑制FSP1对细胞活力影响甚微,但当其与亚致死剂量的GPX4抑制剂联用时,能产生强烈的协同效应,选择性且显著地杀伤持久细胞,而对亲代细胞的杀伤效果则弱得多。这些结果表明,FSP1的下调是持久细胞的内在脆弱性之一,而抑制FSP1可阻断其在GPX4失活后的关键逃逸通路,从而为通过双靶点抑制策略选择性清除持久细胞提供了有力的理论依据。研究结果揭示了癌症持久细胞在抗氧化防御系统上存在异质性缺陷,并首次明确了FSP1是其存活的关键代偿机制和治疗靶点

图片3.png

2 持久细胞存在多样化的抗氧化缺陷,并依赖FSP1以在GPX4抑制下存活

3. HDAC抑制与GPX4抑制协同作用,以选择性杀伤持久细胞

临床上已批准的组蛋白去乙酰化酶(HDAC)抑制剂,能够选择性地与GPX4抑制剂协同,高效清除癌症持久细胞。 研究通过系统的药物联用分析(Bliss协同模型)证明,无论是帕比司他还是伏立诺他,与GPX4抑制剂(RSL3)联合使用时,在肺癌(PC9)、黑色素瘤(A375)和乳腺癌(BT474)的持久细胞模型中均显示出强烈的协同杀伤效应(图中呈现红色区域与正协同分数),而对照的亲代细胞则无此效应甚至出现拮抗(绿色区域)。进一步实验表明,这种协同作用具有高度选择性,仅需使用无细胞毒性的低剂量HDAC抑制剂对持久细胞进行短期预处理,便能使其对后续GPX4抑制剂的敏感性显著增强。这些数据共同表明,通过HDAC抑制剂调控持久细胞的表观遗传状态,可以打破其耐受平衡,使其对铁死亡致敏。这为克服GPX4抑制剂单药治疗的局限性,开发一种能选择性根除残留疾病、防止复发的联合疗法提供了强有力的实验依据。

图片4.png

3 HDAC抑制与GPX4抑制协同作用,以选择性杀伤持久细胞

4. HDAC抑制剂通过诱导氧化应激增敏持久细胞铁死亡

进一步研究发现,尽管转录组分析显示HDAC抑制剂(帕比司他)处理上调了持久细胞中与谷胱甘肽代谢和血红素代谢相关的基因集,但直接测量表明,药物处理并未降低细胞内的谷胱甘肽水平,反而降低了不稳定铁池的含量,排除了这两种常见途径的贡献。关键的机制证据在于,帕比司他处理显著提升了持久细胞的总活性氧和线粒体活性氧水平。功能实验证实了ROS的核心作用:使用线粒体靶向抗氧化剂(MitoTEMPO)或广谱抗氧化剂,能够完全阻断HDAC抑制剂所带来的铁死亡增敏效应,使其无法与GPX4抑制剂产生协同杀伤。这些结果共同表明,HDAC抑制剂选择性地将持久细胞推向一个氧化还原态失衡的临界状态,使其固有的线粒体ROS本底升高,从而极大地降低了触发铁死亡的阈值。这为前述观察到的选择性协同效应提供了直接的机制解释,并确立了诱导氧化应激作为清除持久细胞的一种有效策略

图片5.png

4 HDAC抑制剂通过诱导持久细胞氧化应激,从而增敏其对铁死亡的响应

5. 图示总结

概念模型图总结了全文的核心逻辑:左半部分 (FSP1机制)GPX4抑制剂(GPX4i)迫使持久细胞依赖FSP1存活;联合使用FSP1抑制剂(FSP1i)可阻断此退路,导致铁死亡。

右半部分 (HDAC抑制剂机制)HDAC抑制剂处理通过增加氧化应激,使持久细胞对GPX4抑制剂诱导的铁死亡更加敏感。

本研究不仅揭示了持久细胞铁死亡敏感的内在机制(线粒体ROS依赖和FSP1代偿),更发现了两种可转化的治疗策略(靶向FSP1或使用HDAC抑制剂),为清除癌症持久细胞、防止复发提供了重要的理论依据和方案。

图片6.png

5 研究模式图。癌症持久细胞能够通过降低氧化应激水平,从而在GPX4抑制(GPX4i)下存活。然而,耐受GPX4i的持久细胞会转而依赖另一铁死亡抑制酶FSP1来维持生存,此时联合使用FSP1抑制剂(FSP1i)可显著增加其铁死亡。此外,使用临床上可得的HDAC抑制剂进行无毒剂量的预处理或共处理,能够提升持久细胞的氧化应激水平,进而与GPX4抑制剂(GPX4i)产生协同效应,诱导持久细胞铁死亡。

研究结果的局限性:

1模型局限性:仅使用少数细胞系和药物诱导的持久细胞模型,结论是否适用于更多肿瘤类型和体内环境仍需验证。

2机制未完全阐明:HDAC抑制剂如何精确调控线粒体ROS的分子机制尚未明确。

3体内数据缺乏:研究主要在体外进行,缺乏动物模型验证联合治疗的疗效与安全性。

4未涉及其他铁死亡调控因子:如膜修复机制、脂质代谢等可能影响铁死亡的因素未深入探讨。

扫码关注

邮箱:https://www.80808888.com

地址:上海市宝山区长江南路180号长江软件园B650

版权所有© 乐鱼网页版登录入口-乐鱼(中国) All Rights Reserved    备案号:沪ICP备2021016661号-1     sitemap.xml    管理登陆    技术支持:化工仪器网    

沪公网安备 31011302006672号