咨询电话

15221734409

当前位置:首页  >  技术文章  >  新型TLR2激动剂韦得内酯促进中性粒细胞分化和改善中性粒细胞减少:一种揭示其机制的多组学方法

新型TLR2激动剂韦得内酯促进中性粒细胞分化和改善中性粒细胞减少:一种揭示其机制的多组学方法

更新时间:2026-01-08 09:40:33       点击次数:242

各位读者好,今天为大家带来一篇使用综合运用网络药理学结合分子对接、DARTS等前沿研究手段研究天然香豆素化合物韦得内酯WED中性粒细胞减少症中的治疗作用、潜在靶点和机制的高分文章,是由西南医科大学团队2025年12Advanced Science发表的,题为Wedelolactone, a Novel TLR2 Agonist, Promotes Neutrophil Differentiation and Ameliorates Neutropenia: A Multi-Omics Approach to Unravel the Mechanism”。深入探究了天然香豆素化合物韦得内酯WED通过靶向TLR2激活MEK/ERK通路,促进中性粒细胞分化并增强其杀菌功能,加速中性粒细胞水平恢复,为中性粒细胞减少症治疗提供新靶点与策略。

图片1.png

发表杂志:

Advanced Science是一本由 Wiley 出版的开放获取跨学科科学期刊,创刊于 2014 年。该期刊在材料科学、化学、物理等领域具有较高的影响力和认可度。

图片2.png

2025 年影响因子:14.1 

ISSN2198-3844

中科院分区:中科院分区为大类学科材料科学 1 区、化学 1 区、工程技术 1 区,小类学科纳米科技、化学综合、材料综合均为 1

发文量:每年出版文章数约1065

发表成本:若文章被接受并发表,需支付APC费用,为6730美元/ 4480英镑/ 5640欧元。

审稿周期:平均为12周,部分稿件可能因主题复杂性等因素而有所不同。

Advanced Science》作为 Wiley 旗下的旗舰期刊,它以严格的同行评审流程保障学术质量,以涵盖从微观材料设计到宏观工程应用的广泛学科视野,为不同领域的顶尖研究提供了高效的交流平台。其稳定的高影响因子、高 ESI 高被引论文占比及显著的专利转化率,不仅彰显了所刊成果的学术影响力与应用价值,更使其成为科研工作者衡量研究水平、提升学术声誉的重要标杆。同时,对中国科研力量的高度认可与友好态度,也让它成为连接国内顶尖成果与国际学术舞台的关键纽带,持续助力全球科技创新的融合与发展。

 

研究背景:

中性粒细胞减少症是癌症放化疗常见并发症,增加感染风险和死亡率,现有治疗(如G-CSF存在副作用且可能损害中性粒细胞功能。天然香豆素化合物韦得内酯WED前期被发现可促进血小板生成并恢复白细胞计数,但其对中性粒细胞的作用及机制尚不明确。TLR2 agonists在非人类灵长类动物中显示出改善化疗诱导中性粒细胞减少的潜力,但WED是否通过TLR2调控中性粒细胞分化尚未可知。因此,本研究旨在阐明WED中性粒细胞的作用及分子机制,为中性粒细胞减少症提供新治疗策略。

    本研究探讨天然香豆素化合物韦得内酯WED)治疗中性粒细胞减少症的潜力及其机制。通过体外细胞实验辐射诱导中性粒细胞减少症小鼠斑马鱼模型,发现WED可促进中性粒细胞分化并增强其杀菌功能,加速中性粒细胞水平恢复。结合多组学分析GEO数据库、RNA测序、分子对接等),证实WED通过靶向TLR2及其下游MEK/ERK信号通路上调PU.1CEBPβ等转录因子,从而发挥抗中性粒细胞减少作用。

 

研究框架:

1.提出问题:

WED是否通过促进中性粒细胞分化改善中性粒细胞减少症?其分子机制是什么?

2. 研究框架:

体外细胞模型HL60NB4细胞及小鼠HSPCs)验证WED的促分化作用,再通过斑马鱼小鼠模型验证体内疗效,最后结合多组学分析实验验证解析分子机制。

3. 研究方法:

采用CCK-8/LDH检测细胞毒性,Giemsa染色流式细胞术等评估分化及功能;通过GEO数据库RNA测序网络药理学筛选靶点;利用分子对接DARTSWestern blot等验证TLR2-MEK/ERK通路

4. 分析数据:

对测序数据进行差异表达基因富集分析,结合功能实验结果验证靶点及通路

5. 研究结论:

WED通过靶向TLR2激活MEK/ERK通路,促进中性粒细胞分化改善中性粒细胞减少症

图片3.png

图片4.png

Fig 9.机制示意图

结果解析:

1. WED体外促进中性粒细胞分化杀菌功能

通过Giemsa染色观察到WED处理后HL60细胞核质比降低、核分叶增加;NBT还原实验显示NBT阳性细胞比例上升,细菌杀伤实验表明其增强中性粒细胞对金黄色葡萄球菌的清除能力;流式细胞术证实CD11b、CD16等中性粒细胞表面标志物表达上调;Western blot显示PU.1和CEBPβ转录因子表达增加,表明WED在体外诱导中性粒细胞分化并增强其功能

图片5.png

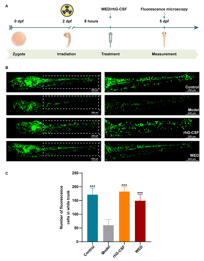
2. WED加速辐射诱导中性粒细胞减少斑马鱼模型的中性粒细胞恢复

利用Tg(mpx:eGFP)转基因斑马鱼模型,经4 Gy X射线照射后,WED处理组在5 dpf时躯干部位eGFP标记的中性粒细胞数量显著高于模型组,与rhG-CSF作用类似,证实WED在体内促进中性粒细胞恢复

图片6.png

 


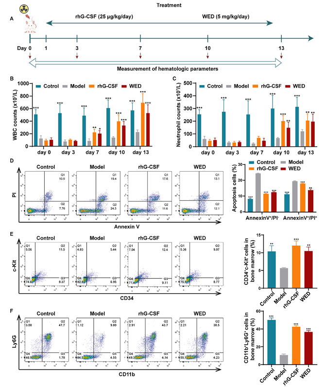
3. WED辐射诱导中性粒细胞减少小鼠模型促进造血恢复

WED处理显著提升辐射后小鼠外周血白细胞和中性粒细胞计数减少骨髓细胞凋亡,增加骨髓CD34+c-Kit+造血干细胞及CD11b+Ly6G+中性粒细胞比例;免疫组化显示骨髓Ly6G表达升高、Caspase-3表达降低,Ki67在骨髓和胸腺中表达增加,表明WED通过保护骨髓造血功能加速中性粒细胞恢复

图片7.png

 

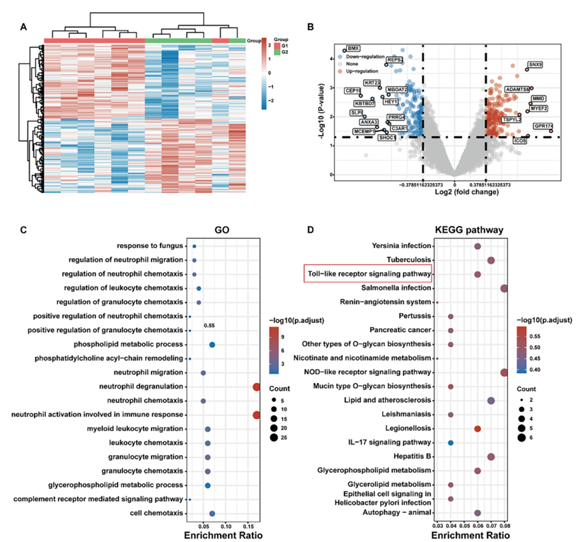
4. 中性粒细胞减少患者外周血粒细胞的基因表达谱分析

通过GEO数据库GSE108894)分析中性粒细胞减少患者健康人外周血粒细胞的差异表达基因(DEGs),GO富集显示DEGs主要参与中性粒细胞活化脱颗粒等免疫过程,KEGG富集提示Toll样受体信号通路等可能为治疗靶点。

图片8.png

 

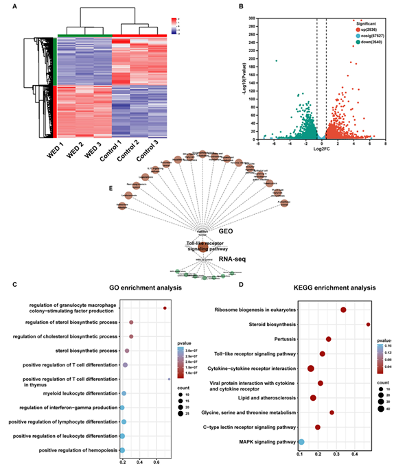
5. WED调控HL60细胞中性粒细胞分化转录组学分析

RNA测序鉴定WED处理后HL60细胞中5176DEGsGO富集涉及粒细胞巨噬细胞集落刺激因子产生调控造血正调控等生物学过程,KEGG富集指向Toll样受体信号通路MAPK信号通路;与GEO数据库DEGs交叉分析显示Toll样受体信号通路为共同关键通路。

图片9.png

 

  

6. 网络药理学转录组学联合预测WED治疗中性粒细胞减少的核心靶点

通过TCMSP等数据库获取WED靶点,与中性粒细胞减少相关基因RNA-seq DEGs交叉得到35个共同靶点,PPI网络分析结合拓扑参数筛选出TLR2SRC13个核心靶点;分子对接显示WEDTLR2结合能为-8.0 kcal/mol免疫荧光和Western blot证实WED上调TLR2表达。

图片10.png

 

 

 

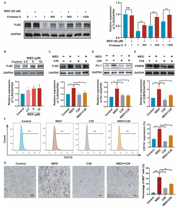
7. WED通过直接结合TLR2促进中性粒细胞分化

DARTS实验证实WEDTLR2直接结合;TLR2抑制剂C29显著抑制WED诱导的TLR2表达、PU.1/CEBPβ上调、CD11b表达及NBT阳性细胞比例;TLR2 siRNA敲低也抑制WED诱导的CD11bLy6G表达,表明TLR2WED关键作用靶点

图片11.png

 

 

8. WED通过激活TLR2下游MEK/ERK信号通路调控中性粒细胞分化

WED促进HL60细胞MEK和ERK磷酸化ERK抑制剂SCH772984阻断WED诱导的ERK活化PU.1/CEBPβ表达及中性粒细胞分化标志物上调;TLR2抑制剂C29抑制WED诱导的MEK/ERK磷酸化,而ERK抑制剂不影响TLR2表达,证实WED通过TLR2→MEK/ERK→PU.1/CEBPβ通路促进分化。

图片12.png

 

研究结论:

WED是一种新型TLR2激动剂,通过直接结合TLR2激活MEK/ERK信号通路,上调PU.1CEBPβ转录因子促进中性粒细胞分化,在体内外模型中有效改善中性粒细胞减少症,为TLR2靶向治疗中性粒细胞减少症提供依据。

研究的创新性:

首次发现WED作为TLR2激动剂促进中性粒细胞分化;通过多组学整合(GEORNA测序、网络药理学)结合实验验证,系统阐明TLR2-MEK/ERK通路机制;在多种模型(细胞、斑马鱼、小鼠)中验证WED广谱造血调节作用

研究的不足之处:

未使用TLR2基因敲除小鼠进行体内机制验证;未明确WED造血层级中的具体作用阶段(如造血干细胞或中性粒细胞祖细胞);缺乏WED长期毒性及临床转化的安全性数据。

研究展望:

后续可利用TLR2敲除小鼠验证体内机制;通过单细胞测序明确WED对造血干细胞及各分化阶段的影响;开展WED药代动力学和长期毒性研究,推动临床前转化;探索WEDG-CSF联合用药的协同效应,优化治疗方案。

研究意义:

揭示TLR2作为中性粒细胞减少症治疗靶点的潜力,为开发新型TLR2激动剂提供理论基础;WED作为天然产物,具有安全性优势,有望成为替代G-CSF的新型治疗药物,改善放化疗患者的免疫功能和生活质量。

扫码关注

邮箱:https://www.80808888.com

地址:上海市宝山区长江南路180号长江软件园B650

版权所有© 乐鱼网页版登录入口-乐鱼(中国) All Rights Reserved    备案号:沪ICP备2021016661号-1     sitemap.xml    管理登陆    技术支持:化工仪器网    

沪公网安备 31011302006672号