欢迎来到乐鱼网页版登录入口网站!•本研究聚焦心肌缺血再灌注损伤(MI/RI),通过单细胞 RNA 测序等技术,解析中性粒细胞异质性及调控机制,为 MI/RI 诊疗提供新方向。
•研究发现,MI/RI 患者血液中中性粒细胞可分为 5 个集群,其中 MMP9 高表达(MMP9High)的 Cluster1/4 为疾病优势亚群,由 IFIT1 高表达(IFIT1High)中性粒细胞分化而来,且 MI/RI 会加速这一分化过程。MMP9High 中性粒细胞高表达 NET 形成标志基因 PADI4,是中性粒细胞胞外诱捕网(NET)形成的关键亚群,其比例与患者心肌损伤标志物(cTnT、LDH)正相关,可反映 MI/RI 严重程度。
•机制层面,转录因子 SPI1 通过直接调控下游靶基因 CST7,驱动 IFIT1High 中性粒细胞向 MMP9High 亚群分化。干预实验证实,PADI4 抑制剂(GSK484)、SPI1 抑制剂(DB2313)或 Cst7 基因敲除,均能减少 MMP9High 中性粒细胞比例和 NET 形成,改善小鼠 MI/RI 后的心脏功能,缩小梗死面积。
•该研究首次明确人源 MI/RI 中 MMP9High 中性粒细胞的病理作用,揭示 SPI1/CST7 通路的核心调控地位,既为 MI/RI 提供了新的诊断生物标志物(MMP9High 中性粒细胞),也确立了 SPI1/CST7 通路及 MMP9High 中性粒细胞作为潜在治疗靶点,为临床精准干预 MI/RI 提供了重要理论依据。
研究



背景
研究背景
1. MI/RI 的临床挑战
再灌注治疗虽为 AMI 核心手段,但会诱发炎症、氧化应激介导的二次损伤
中性粒细胞作为天然免疫关键细胞,其异质性及在 MI/RI 中的特异性作用尚未明确
2. NETs 的病理作用
中性粒细胞胞外诱捕网(NETs)由 DNA、组蛋白及颗粒蛋白组成,可通过细胞毒性、血栓形成加重 MI/RI
3. 现有研究缺口
人源 MI/RI 中中性粒细胞亚群分类及功能异质性不明
NET 形成的特异性中性粒细胞亚群及调控通路尚未阐明
缺乏针对性干预中性粒细胞亚群的治疗策略
研究方法
1. 研究对象
人类样本:31 例 MI/RI 患者(PCI 术后 12h)、22 例健康对照者
动物模型:C57BL/6J 小鼠 MI/RI 模型、中性粒细胞特异性 Cst7 敲除(Cst7CKO)小鼠
2. 核心技术
单细胞水平:scRNA-seq 解析中性粒细胞异质性、SCENIC 分析转录调控网络
验证技术:流式细胞术(FACS)、qPCR、Western blot、免疫荧光染色
功能实验:NET 形成检测(MPO/DNA assay)、ROS 生成、吞噬功能测定
干预手段:PADI4 抑制剂(GSK484)、SPI1 抑制剂(DB2313)、Cst7 基因敲除
研究结果
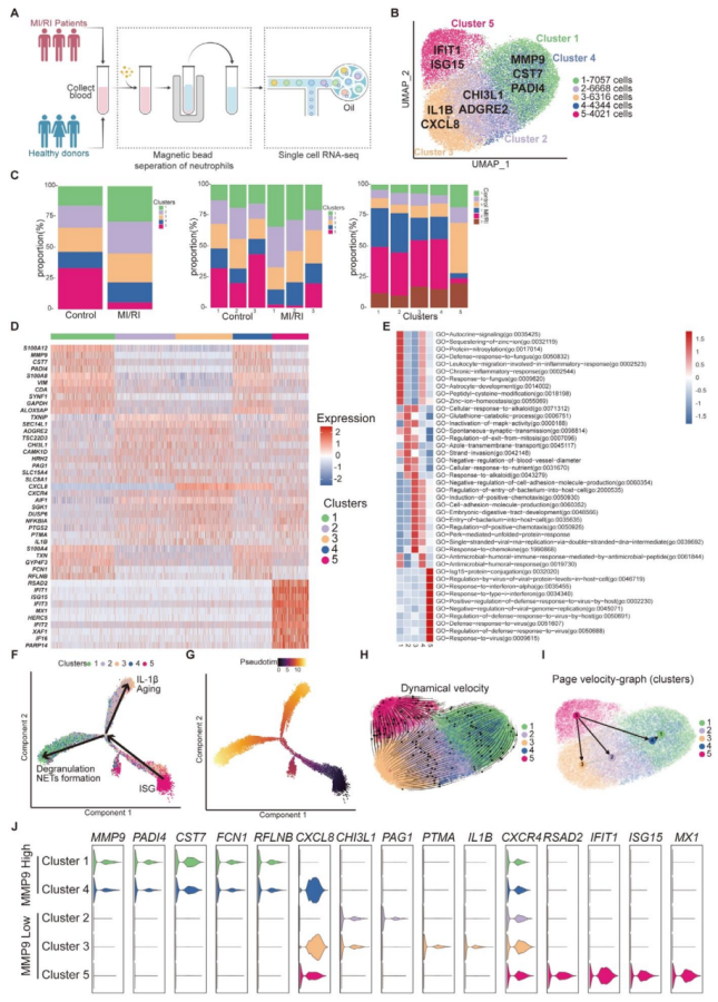
01 MI/RI 患者中性粒细胞的异质性特征
•scRNA-seq 鉴定 5 个中性粒细胞集群,其中 Cluster1/4(MMP9High)为 MI/RI 优势亚群,Cluster5(IFIT1High)为健康对照优势亚群。
•分化轨迹:IFIT1High 中性粒细胞可分化为 MMP9High 功能亚群或 IL-1βHigh 衰老亚群,MI/RI 加速向 MMP9High 亚群分化。

图 1. 心肌缺血再灌注损伤(MI/RI)患者与健康供体血液中性粒细胞的单细胞 RNA 测序(scRNA-seq)分析及中性粒细胞分化轨迹分析
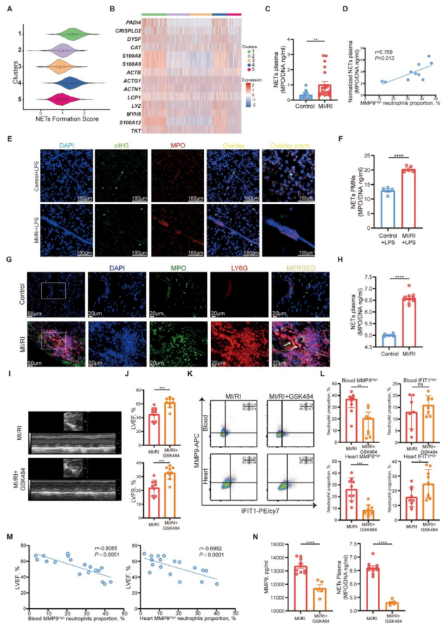
02 MMP9High 中性粒细胞与 MI/RI 严重程度相关
•临床验证:MI/RI 患者 MMP9High 中性粒细胞比例、血清 MMP9 水平显著升高,与 cTnT、LDH 等心肌损伤标志物正相关。
•时空特征:人鼠样本中 MMP9High 中性粒细胞在 MI/RI 后 12h 达峰,持续驱动炎症反应。

图 2. 人血及小鼠模型中中性粒细胞集群的验证的验证及 MMP9 高表达(MMP9High)中性粒细胞与心肌缺血再灌注损伤(MI/RI)严重程度的相关性
03 MMP9High 中性粒细胞是 NET 形成的关键亚群
•分子特征:MMP9High 中性粒细胞高表达 NET 形成标志基因 PADI4,NET 形成评分显著升高。
•功能验证:MI/RI 患者 / 小鼠的 MMP9High 中性粒细胞体外刺激后 NET 形成能力增强,血清 MPO/DNA-NETs 水平与 MMP9High 中性粒细胞比例正相关。

图 3. MMP9 高表达(MMP9High)中性粒细胞参与中性粒细胞胞外诱捕网(NET)形成及心肌缺血再灌注损伤(MI/RI)
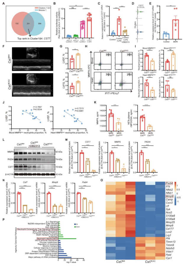
04 SPI1 是调控中性粒细胞分化的关键转录因子
•SCENIC 分析:SPI1 在 MMP9High 亚群中 regulon 活性最高,为分化核心调控因子。
•抑制剂实验:SPI1 抑制剂DB2313 可阻断 IFIT1High 向 MMP9High 中性粒细胞分化,减少 NET 形成及 MI/RI 损伤。

图 4. GSK484、DB2313 或 Cst7 敲除(Cst7CKO)可降低 MMP9 高表达(MMP9High)中性粒细胞的比例并减弱其体外和体内功能
05 SPI1/CST7 轴介导中性粒细胞分化与 NET 形成
•下游靶点:CST7 为 SPI1 直接调控的关键靶基因(双荧光素酶、ChIP-qPCR 验证)。
•基因敲除验证:Cst7CKO 小鼠可显著降低 MMP9High 中性粒细胞比例、抑制 NET 形成,改善 MI/RI 心功能。

图 5. 转录因子 SPI1 在中性粒细胞集群分化及中性粒细胞胞外诱捕网(NET)形成中不可或缺
06 干预策略的治疗效果
•GSK484(NET 形成抑制剂)、DB2313(SPI1 抑制剂)及 Cst7 敲除均能:
•提升左心室射血分数(LVEF)、减少梗死面积;
•降低 MMP9High 中性粒细胞比例及血清 NETs 水平;
•减轻心肌组织重塑。

图 6. CST7 是受 SPI1 调控的 MMP9 高表达(MMP9High)中性粒细胞关键标志基因
研究意义及创新点
1. 研究创新点
•首次在人源 MI/RI 中鉴定 MMP9High 中性粒细胞亚群,明确其 NET 形成核心功能
•揭示 SPI1/CST7 通路调控中性粒细胞分化的全新机制
•提供靶向特异性中性粒细胞亚群的精准干预策略,规避广谱抑制中性粒细胞的副作用
2. 临床转化价值
•MMP9High 中性粒细胞可作为 MI/RI 严重程度的诊断生物标志物
•SPI1/CST7 通路及 MMP9High 中性粒细胞为 MI/RI 治疗提供新靶点
3. 研究局限性与未来方向
•局限性:未探索中性粒细胞与巨噬细胞等免疫细胞的交互作用
•未来方向:开展临床转化研究,验证抑制剂在人体中的安全性与有效性