欢迎来到乐鱼网页版登录入口网站!
Nature Aging 是《自然》 出版集团(Springer Nature)旗下于2021年创刊的一本开放获取的月刊。旨在填补衰老研究领域综合性顶级期刊的空白,为科研界提供一个独特的、多学科的、高水平的学术交流平台。根据中科院最新升级版《期刊分区表》,该期刊在大类学科“医学”中被评为1区。在其小类学科中,“老年医学与老年学”为1区,且在73本同类期刊中排名第1位。
期刊出版周期:12 issues/year;影响因子:19.5;ISSN:2662-8465;发文量:约117篇/年;
审稿速度:周期不定;版面费:USD 11690.00;
一、研究背景
表观遗传漂变是衰老的核心特征之一,表现为基因组DNA甲基化模式随时间的渐进性改变。这种变化具有组织特异性,并与癌症等多种年龄相关疾病风险增加密切相关。研究表明,衰老组织常出现抑癌基因启动子区CpG岛异常高甲基化,而结直肠癌中此类表现尤为突出,例如Wnt通路拮抗剂DKK、SFRP基因家族常因DNA高甲基化而沉默。
近年来,表观遗传时钟的建立证实了DNA甲基化变化与生理年龄之间的强关联,且癌症组织常呈现显著的表观遗传年龄加速。然而,驱动衰老相关DNA甲基化漂变的具体分子机制,特别是其如何在正常组织中起源、积累并最终促进肿瘤发生,仍不明确。与此同时,肠道干细胞驱动的上皮高速更新、隐窝的克隆性扩张及分裂等组织特性,为研究年龄依赖性表观遗传变化的细胞动力学提供了独特模型。
现有证据提示,表观遗传漂变可能是连接衰老、组织稳态失衡与癌症早期事件的关键环节。因此,阐明其细胞起源、扩张规律及上游调控网络,对于理解衰老相关疾病的发病机理至关重要。
二、研究目的
本研究旨在系统揭示衰老与结直肠癌中肠道特异性DNA甲基化漂变的起源、扩张机制及其生物学意义。具体目标包括:首先,在人类和小鼠模型中鉴定并表征一种在衰老肠道和结肠癌中普遍存在的启动子高甲基化模式,即ACCA漂变。其次,探究该漂变的细胞起源,明确其是否起始于肠道干细胞并在分化过程中得以维持。第三,解析漂变在组织中的扩张动力学,阐明隐窝克隆性与分裂在其中扮演的关键角色。第四,从分子机制层面揭示上游驱动因素,重点探究衰老相关的炎症微环境、Wnt信号减弱如何通过扰乱肠道上皮细胞的铁代谢稳态,进而损害TET酶活性,最终导致特定基因启动子异常高甲基化的完整通路。最终,评估该漂变对细胞功能及肿瘤发生风险的影响,并探索通过纠正铁代谢或Wnt信号来逆转这一衰老相关表观遗传异常的潜在干预策略。
三、研究方法
本研究采用跨物种、多层次整合策略,结合生物信息学分析、小鼠模型及分子生物学技术,系统探究肠道DNA甲基化漂变。
1. 人类队列分析: 利用TCGA数据库的健康与结肠癌样本,进行全基因组甲基化(WGBS)和转录组(RNA-seq)数据分析,通过主成分分析、差异甲基化分析和基因富集分析,鉴定衰老与癌症共有的ACCA甲基化漂变特征。
2. 小鼠机制验证:
模型构建: 使用年轻与老年小鼠,分离肠道隐窝及Lgr5+肠道干细胞,进行简化代表性(RRBS)或全基因组(WGBS)甲基化测序,验证ACCA漂变的保守性。
类器官培养: 建立肠道类器官模型,通过改变培养条件(生长因子浓度、葡萄糖、铁螯合剂、TET抑制剂、Wnt激活剂等),在体外模拟并操纵衰老微环境,探明细胞增殖、Wnt信号与铁代谢对漂变的影响。
单隐窝分辨率分析: 创新性地结合激光捕获显微切割(LCM) 与焦磷酸测序,实现单个肠道隐窝的DNA甲基化定量,用于评估漂变的异质性、克隆性及通过隐窝分裂扩张的动力学。
谱系追踪: 利用Confetti多色荧光报告小鼠,在体观察并分离相同克隆来源的隐窝,直接证实DNA甲基化漂变在隐窝分裂中的遗传与正向选择。
3. 分子机制解析: 通过蛋白质印迹、酶活性测定、染色质免疫沉淀(ChIP)、5hmC免疫沉淀(hMeDIP)及基因敲除/过表达模型(如Tet2/3-dKO小鼠),系统验证了“炎症/Wnt信号减弱 → 铁代谢紊乱(TfR1↓/FPN1↑)→ 细胞内Fe²⁺减少 → TET2/3酶活性受损 → 靶基因启动子高甲基化”的核心通路。
四、主要研究结果
1、结肠癌与表观遗传漂变的细胞相关联
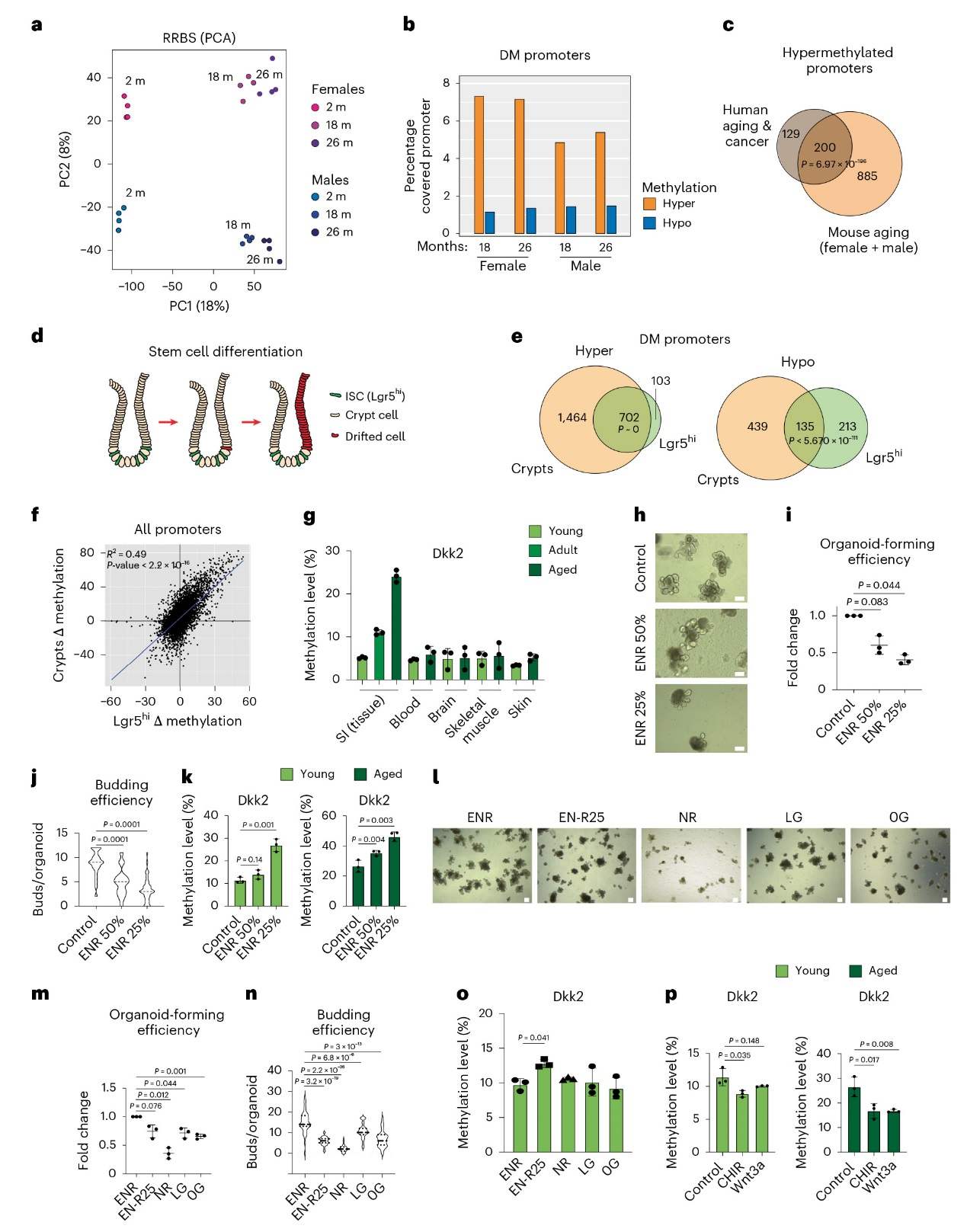
对TCGA数据库中人类结肠样本的DNA甲基化数据进行分析发现,健康肠道组织的DNA甲基化模式随年龄增长呈现系统性漂变,而结肠癌组织的漂变程度更强且与年轻组织方向一致。这种衰老与结肠癌共有的甲基化漂变(ACCA漂变)特征性地表现为特定基因启动子的高甲基化,其中63%在衰老和癌变中重叠。基因功能分析显示,这些基因富集于Wnt信号通路等干细胞相关通路。值得关注的是,这种漂变模式不仅存在于结肠癌,在食管癌和头颈鳞状细胞癌中也显著富集,提示其可能反映整个消化系统的衰老相关变化。进一步分析发现,近半数ACCA漂变基因在癌组织中表达下调,表明该表观遗传改变可能导致基因功能沉默。

图1、结肠癌与表观遗传漂变的细胞相关联
2、ACCA漂变在小鼠肠道中保守,起源于干细胞且不依赖细胞周期
研究证实ACCA漂变在小鼠衰老过程中保守存在,肠道隐窝全基因组甲基化分析显示CpG岛高甲基化随年龄增加而增强。通过分离Lgr5+肠道干细胞进行深度测序发现,该漂变在干细胞层面就已确立,并且在整个隐窝细胞群中得以维持。利用肠道类器官模型的研究表明,ACCA漂变具有细胞固有性,体外培养后仍能保留。更重要的是,通过调节生长因子降低细胞增殖速率并不会减弱漂变程度,反而在低增殖条件下有所增强,表明该漂变不依赖于细胞分裂。然而,激活Wnt信号通路可显著降低漂变程度,揭示Wnt信号减弱是关键的驱动因素。

图2、ACCA漂变在小鼠肠道中保守,起源于干细胞水平且不依赖细胞周期
3、DNA甲基化漂变通过隐窝克隆性传播,在CpG水平具有异质性
采用单隐窝分辨率分析技术,研究发现老年小鼠肠道隐窝的DNA甲基化水平呈现三峰分布:完全未甲基化、单等位基因甲基化和双等位基因甲基化,这种分布与单克隆起源特征相符。尽管在单个CpG位点水平上漂变模式表现出高度异质性,但在整个基因启动子水平上变化趋势保持一致性。对多个基因启动子的综合分析显示,老年隐窝倾向于"全有或全无"的甲基化模式,要么多个基因均甲基化,要么均不甲基化,表明DNA甲基化漂变以模块化方式在克隆内同步积累。这些发现揭示了虽然漂变在微观层面具有随机性,但在功能层面却表现出系统性。

图3、 DNA甲基化漂变通过隐窝克隆性传播并在CpG水平表现出异质性
4、DNA甲基化漂变通过隐窝分裂扩张并被正向选择
通过对相邻隐窝进行DNA甲基化图谱分析,发现地理位置相邻的隐窝具有高度相似的甲基化模式,支持漂变通过隐窝分裂机制进行克隆性扩张。利用Confetti多色荧光报告小鼠模型进行的谱系追踪实验进一步证实,经过一年时间,同一克隆来源的隐窝更倾向于形成空间聚集的"斑块"。重要的是,这些聚集隐窝的DNA甲基化水平显著高于散在分布的同克隆隐窝,表明携带高甲基化漂变的隐窝克隆在组织稳态中具有选择性优势。这种正向选择机制导致高甲基化漂变在肠道组织中逐渐积累并扩大影响范围。

图4、 DNA甲基化漂变通过隐窝分裂扩张
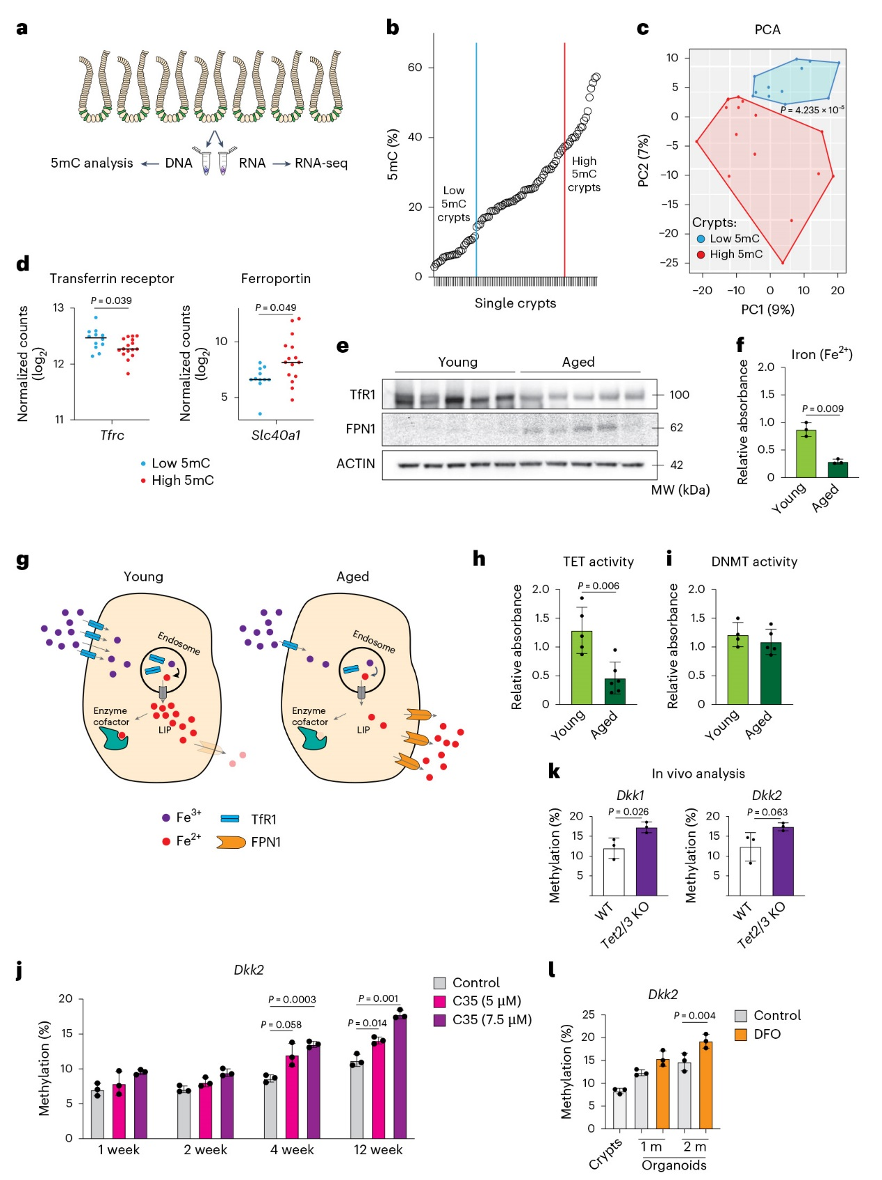
5、高DNA甲基化漂变的隐窝存在铁代谢紊乱与TET酶活性受损
对高甲基化和低甲基化单隐窝进行转录组测序分析发现,高漂变隐窝的铁代谢通路发生显著改变:铁摄入蛋白TfR1表达下调,而铁输出蛋白FPN1表达上调。这种改变导致老年小鼠隐窝细胞内Fe²⁺水平显著下降。由于Fe²⁺是TET双加氧酶家族的关键辅因子,其浓度降低直接导致TET酶活性显著受损,而DNA甲基转移酶活性保持不变。功能实验表明,通过药物抑制TET活性或使用Tet2/3双敲除小鼠模型,均能直接诱导靶基因启动子高甲基化;同样,使用铁螯合剂降低细胞内铁水平也能重现ACCA漂变表型。

图5、表观遗传漂变的隐窝显示铁稳态改变
6、恢复转铁蛋白受体或激活Wnt通路可挽救铁稳态并抵抗DNA甲基化漂变
机制干预实验显示,在老年小鼠来源的肠道类器官中重新表达TfR1,能够恢复细胞内铁稳态、提升TET酶活性,并降低靶基因启动子的甲基化水平。同时,激活Wnt信号通路(通过添加Wnt3a或CHIR99021)也能上调TfR1表达、改善铁代谢并增强TET活性。当面对炎症因子IFNγ的挑战时,肠道细胞出现铁代谢紊乱和TET活性抑制,但共同激活Wnt通路可有效逆转这些负面效应。这些发现表明,靶向铁代谢或Wnt信号通路可能成为干预衰老相关表观遗传漂变的潜在策略,为预防年龄相关的肠道疾病提供了新思路。

图6、转铁蛋白受体恢复以及Wnt通路刺激可挽救铁稳态
五、创新与不足之处
研究在多个维度深化了对衰老相关表观遗传漂变的理解。首先,在机制深度上实现了重要突破:研究超越了现象描述,首次将衰老微环境、细胞代谢与表观遗传调控在分子层面直接串联。它精准揭示了“炎症/Wnt信号减弱 → 铁代谢稳态失衡 → TET酶辅因子缺乏 → 活性受损 → 靶基因特异性高甲基化”这一清晰且完整的因果链条,为理解衰老如何通过代谢重编程驱动表观遗传紊乱提供了全新范式。其次,在研究尺度和技术整合上独具匠心:创新地将单隐窝水平的高分辨率DNA甲基化分析与活体谱系追踪技术(Confetti小鼠模型)相结合,在单克隆水平上直观“看到”了表观遗传漂变通过隐窝分裂进行传播和扩张的动态过程,并令人信服地证明了该漂变克隆在组织稳态中受到正向选择。这种时空动力学解析将表观遗传变化与干细胞群体行为紧密联系,为理解衰老组织中克隆动态提供了新视角。此外,研究充分利用类器官模型的可操纵性,系统模拟并验证了各节点间的调控关系,展示了强大的机制探究能力。
研究虽机制阐释深入,但仍存在若干局限。首先,临床验证不足,核心机制主要在小鼠模型确立,其在人类衰老及癌变组织中的普适性、核心地位及可干预性仍需在人类类器官和临床样本中验证。其次,功能探索有限,研究侧重于ACCA漂变与癌症风险的关联,但对其是否直接损害肠道生理功能(如屏障、吸收),以及数百个漂变基因的协同效应缺乏深入解析。最后,系统性视角缺失,研究聚焦细胞内在机制,未探讨全身性衰老因素(如循环因子、菌群)如何与该局部通路交互作用,从而影响漂变进程。
六、研究总结
本研究系统阐明了衰老及结肠癌中肠道特异性DNA甲基化漂变(ACCA漂变)的核心机制。ACCA漂变是一种源于肠道干细胞的细胞固有性表观遗传改变,通过隐窝克隆分裂在组织中传播与富集。其上游驱动机制为:衰老相关的炎症与Wnt信号减弱引发肠道上皮细胞铁代谢紊乱(TfR1↓/FPN1↑),导致细胞内Fe²⁺匮乏,进而损害以Fe²⁺为辅因子的TET2/3酶活性,最终致使DKK、SFRP等Wnt通路拮抗基因启动子发生异常高甲基化。该漂变可能通过沉默关键抑癌通路破坏组织稳态,促进肿瘤发生。研究进一步发现,恢复TfR1表达或激活Wnt信号可逆转这一表观遗传异常,为干预年龄相关性肠道疾病提供了潜在新策略。