欢迎来到乐鱼网页版登录入口网站!《Advanced science》是Wiley出版集团旗下的一本开放获取(Open Access)综合性学术期刊,于2014年创刊。在中科院升级版分区表中,大类学科为材料科学1区,小类学科中化学综合为1区、纳米科技为2区、材料科学综合为1区,属于TOP期刊。《Advanced science》是一本跨学科开放获取期刊,涵盖材料科学、物理和化学、医学和生命科学以及工程学等领域,主要发表这些领域的基础和应用研究成果。
出版周期:12 issues/year;
影响因子:14.1;
ISSN:2198-3844;
发文量:3290篇/年;
审稿速度:平均12周;
版面费:USD 5270.00;

一、研究背景与目标
HCC 是全球致死率的癌症之一,传统肝切除术后复发率高,而PD-1/PD-L1免疫治疗响应率仅 15-30%。其核心瓶颈在于肿瘤微环境(TME)的免疫抑制,尤其是TAMs的异常极化(向M2型转化)会抑制T细胞功能。本研究旨在探索TAMs中NUPR1的作用及机制。
二、关键技术总结
研究通过多种实验技术解析NUPR1在肝癌肿瘤相关巨噬细胞(TAMs)中的作用及机制,具体如下:
1、组学分析
单细胞RNA测序(scRNA-seq):对人及小鼠肝癌组织的单细胞转录组数据(GSE149614、GSE232182等数据集)进行整合分析,鉴定NUPR1在TAMs中的特异性高表达,区分NUPR1高/低表达巨噬细胞亚群,并通过基因集富集分析(GSEA)揭示其功能差异(如免疫抑制通路富集)。利用UMAP可视化细胞聚类,结合Harmony算法校正批次效应,确保跨数据集分析的一致。
空间转录组(ST)分析:对肝癌组织空间转录组数据(GSE238264)进行分析,验证NUPR1与巨噬细胞标志物CD68 在肿瘤区域的共定位,明确其在肿瘤微环境中的空间分布特征。
bulk RNA-seq与多数据库整合:整合 TCGA、GEO、ICGC 等数据库的bulk RNA-seq数据,构建NUPR1⁺巨噬细胞特征基因集,关联其表达与患者预后及免疫治疗响应
2、巨噬细胞极化和共培养模型
通过肿瘤条件培养基(TCM)诱导THP-1细胞或骨髓来源巨噬细胞(BMDMs)向TAMs极化,结合NUPR1抑制剂(TFP-2HCL、ZZW-115-2HCL)或shRNA敲低技术,研究NUPR1 对巨噬细胞表型的调控
建立巨噬细胞与CD8⁺T细胞共培养体系,通过流式细胞术检测T细胞功能标志物(IFN-γ、Gzmb、PD-1),评估NUPR1对T细胞耗竭的影响
3、基因与蛋白水平检测
定量实时PCR(qRT-PCR):检测巨噬细胞中M1/M2 标志物(如iNOS、CD86、CD206、ARG1)及NUPR1、PD-L1等基因的表达水平,验证NUPR1对极化表型的调控。
Western blotting:分析 ERK、JNK等MAPK通路蛋白的磷酸化水平,以及组蛋白乳酸化(H3K18la)、NUPR1等蛋白表达,揭示分子调控机制。
染色质免疫沉淀(ChIP):通过ChIP-qPCR验证乳酸诱导的H3K18la在NUPR1启动子区域的富集,证实组蛋白乳酸化对NUPR1转录的激活作用
4、动物模型与体内实验技术
皮下移植瘤模型:将Hepa1-6细胞接种于C57BL/6小鼠腋窝,评估NUPR1抑制剂对肿瘤生长、巨噬细胞极化及T细胞浸润的影响。
原位肝癌模型:通过hydrodynamic尾静脉注射携带c-Myc和Ctnnb-N90质粒的溶液诱导小鼠肝脏自发性肿瘤,模拟更接近临床的肿瘤微环境。
巨噬细胞转移实验:将经TFP-2HCL预处理的BMDMs瘤内注射,验证靶向巨噬细胞NUPR1对肿瘤生长的抑制作用。
免疫治疗联合实验:在小鼠模型中联合使用NUPR1抑制剂(TFP-2HCL或ZZW-115-2HCL)与PD-1单克隆抗体,通过肿瘤体积监测、流式细胞术及IHC染色,评估联合治疗对免疫微环境的改善效果。
5、病理与影像技术
多重免疫荧光(mIF):检测肿瘤组织中NUPR1⁺CD68⁺巨噬细胞与CD8⁺T细胞的共定位及数量变化,关联免疫治疗响应。
免疫组化(IHC):分析肿瘤组织中CD206、iNOS、CD8、PD-1等标志物的表达,评估巨噬细胞极化和T细胞浸润状态。
影像评估:通过磁共振成像(MRI)监测肝癌患者免疫治疗前后的肿瘤变化,关联NUPR1⁺巨噬细胞水平与治疗响应。
三、主要研究结果
1、NUPR1在HCC肿瘤相关巨噬细胞(TAMs)中高表达且参与HCC进展
通过多维度分析揭示NUPR1在肝癌(HCC)肿瘤相关巨噬细胞(TAMs)中的表达特征及临床意义。scRNA-seq数据显示,与正常肝组织相比,HCC肿瘤组织中巨噬细胞比例显著升高,T/NK细胞比例减少。差异基因分析发现NUPR1是肿瘤与正常组织巨噬细胞的核心差异基因,且在肿瘤巨噬细胞中高表达。跨物种验证显示,小鼠HCC模型中NUPR1同样主要在巨噬细胞中表达。空间转录组证实NUPR1与CD68在肿瘤区域共定位,且随巨噬细胞浸润肿瘤时间动态上调。临床数据表明,NUPR1⁺巨噬细胞特征基因在肿瘤组织中富集,其高表达与HCC患者更低的总生存率、更高的复发率显著相关,是术后预后的独立预测因子。且仅巨噬细胞中NUPR1表达与预后相关,整体NUPR1表达分层无显著差异,强调其细胞特异性作用。结果明确了NUPR1在HCC TAMs中特异性高表达的特征,并证实其作为不良预后标志物的临床价值。

图1、NUPR1在HCC TAMs中高表达
2、NUPR1对巨噬细胞表型及功能的调控作用
通过对NUPR1高/低表达巨噬细胞的分析,发现NUPR1高表达巨噬细胞富集免疫抑制通路,而低表达组富集免疫激活通路。表型上,NUPR1高表达巨噬细胞呈M2型特征(高表达ARG1、TREM2等),并高表达PD-L1、SIRPA等免疫检查点;低表达组则呈M1型特征(高表达 CD80、IL1B等)。NUPR1抑制剂TFP-2HCL处理后,THP1细胞和BMDMs的M1标志物(iNOS、CD86)表达升高,M2 标志物(CD206、ARG1)表达降低,巨噬细胞形态从M2 样纺锤形转向M1样圆形。临床样本mIF染色显示肿瘤组织中NUPR1⁺CD68⁺细胞更多,且其低表达患者预后更好,证实NUPR1在巨噬细胞极化及预后中的关键作用。

图2、NUPR1在巨噬细胞中维持免疫抑制表型
3、NUPR1通过抑制MAPK通路调控巨噬细胞表型转换的机制
基因集富集分析(GSEA)显示,NUPR1低表达巨噬细胞中MAPK信号通路显著富集,其通路评分显著高于NUPR1高表达组。UMAP可视化进一步证实,NUPR1高表达区域对应更低的MAPK通路活性,且NUPR1表达与MAPK通路评分呈显著负相关。KEGG分析显示,NUPR1抑制剂TFP-2HCL处理的THP1细胞中MAPK通路显著激活,ssGSEA验证其通路评分升高。Western blot结果表明,TFP-2HCL处理或NUPR1敲低后,THP1细胞和骨髓来源巨噬细胞(BMDMs)中ERK和JNK磷酸化水平显著增加,但p38磷酸化无明显变化。功能实验显示,TFP-2HCL可诱导巨噬细胞从M2型向M1型极化,而ERK抑制剂(FR180204)或JNK抑制剂(JNK-IN-8)可逆转这一效应。研究结果证实NUPR1通过抑制ERK和JNK磷酸化抑制MAPK通路,进而维持巨噬细胞的免疫抑制表型,而靶向NUPR1可激活ERK/JNK通路,促进M1型极化。

图3、NUPR1通过ERK和JNK通路促进巨噬细胞表型转换
4、NUPR1⁺巨噬细胞对 CD8⁺T 细胞功能的影响及机制
scRNA-seq分析显示,NUPR1高/低表达组的T/NK细胞比例无显著差异,但基因表达特征不同:NUPR1高表达组中CD8⁺T细胞的细胞毒性基因低表达,耗竭基因高表达;低表达组则progenitor耗竭基因富集。signature评分显示,NUPR1高表达组CD8⁺T细胞耗竭评分升高,细胞毒性和progenitor耗竭评分降低。TCGA数据证实,NUPR1⁺巨噬细胞与耗竭CD8⁺T细胞呈强正相关。共培养实验中,TFP-2HCL处理的巨噬细胞可上调CD8⁺T细胞的IFN-γ、Gzmb表达,减少PD-1表达,逆转T细胞耗竭。而加入ERK抑制剂(FR180204)或JNK 抑制剂(JNK-IN-8)后,TFP-2HCL对CD8⁺T细胞的调控作用被消除。NUPR1⁺巨噬细胞通过抑制ERK/JNK通路促进CD8⁺T细胞耗竭,靶向NUPR1可通过激活该通路改善T细胞功能。

图4、巨噬细胞中的NUPR1通过ERK和JNK通路促进耗竭性CD8+ T细胞的耗竭
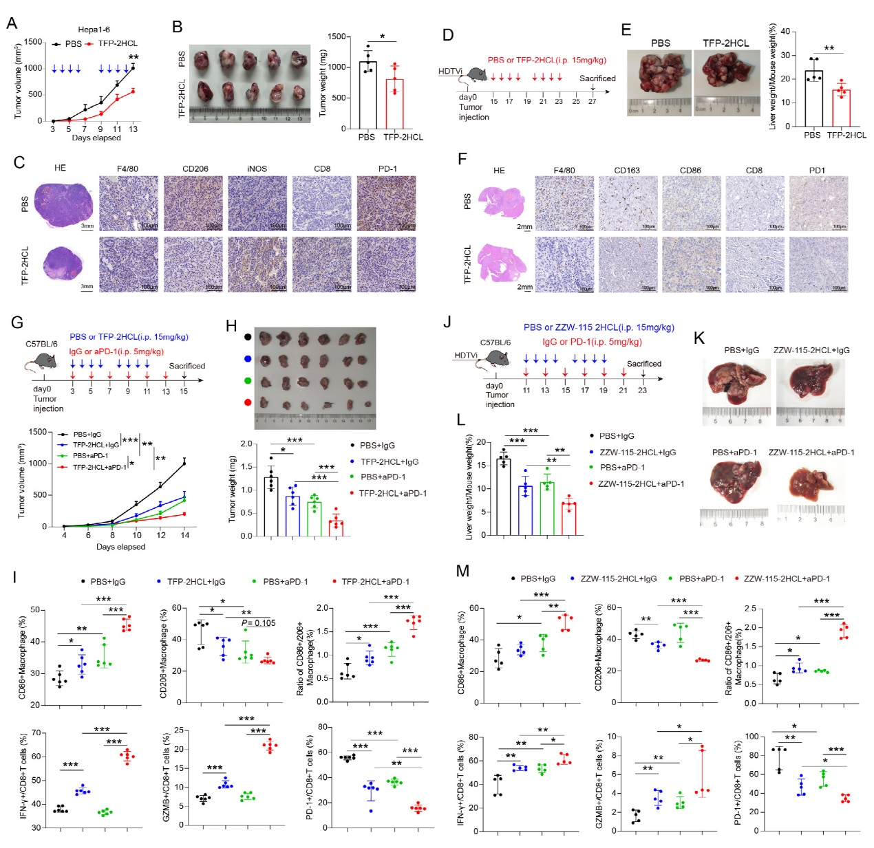
5、靶向NUPR1对肝癌(HCC)的治疗效果及与PD-1抑制剂的协同作用
在Hepa1-6皮下移植瘤模型中,NUPR1抑制剂TFP-2HCL处理显著缩小肿瘤体积、降低重量,肿瘤组织中M2标志物CD206减少,M1标志物iNOS增加,CD8⁺T细胞浸润增多且 PD-1表达降低。hydrodynamic尾静脉注射诱导的自发性原位肝癌模型中,TFP-2HCL同样显著减轻肝脏肿瘤负荷,IHC染色显示类似的免疫微环境改善。联合治疗实验中,TFP-2HCL 与抗PD-1抗体联用较单药更有效抑制肿瘤生长,促进巨噬细胞M1极化,增加IFN-γ⁺、Gzmb⁺CD8⁺T细胞,减少PD-1⁺CD8⁺T细胞。
低神经毒性的NUPR1抑制剂ZZW-115-2HCL单药或与PD-1抑制剂联用,在自发性模型中也显著增强抗肿瘤效率。巨噬细胞转移实验证实,TFP-2HCL预处理的巨噬细胞可抑制肿瘤生长。结果表明,靶向 NUPR1能重塑免疫微环境,与PD-1抑制剂协同增强HCC治疗效果。

图5、抑制NUPR1可增强抗PD-1治疗在HCC中的体内疗效
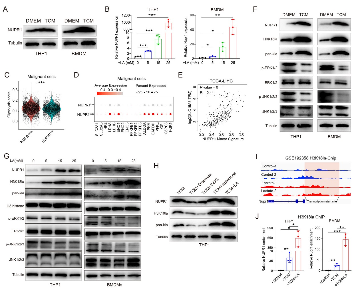
6、肿瘤来源乳酸通过组蛋白乳酸化上调巨噬细胞NUPR1的机制。
Western blot 显示,与肿瘤条件培养基(TCM)共培养后,THP1细胞和骨髓来源巨噬细胞(BMDMs)中 NUPR1 表达显著升高,且乳酸处理可浓度依赖性增强NUPR1表达。GSE149614 数据集分析显示,NUPR1高表达巨噬细胞对应的肿瘤细胞 glycolysis评分更高,糖酵解相关基因表达上调。TCGA数据证实,NUPR1⁺巨噬细胞与乳酸转运体SLC16A3呈强正相关。机制上,TCM或乳酸处理可增加巨噬细胞中组蛋白H3K18乳酸化水平,同时抑制 ERK和JNK磷酸化。代谢干预实验显示,肿瘤细胞经糖酵解抑制剂(Oxamate、2-DG)处理后,其条件培养基诱导 NUPR1表达的能力减弱;而糖酵解促进剂Rotenone则增强该效应。ChIP-qPCR证实,TCM或乳酸可通过H3K18乳酸化富集NUPR1启动子区域,激活其转录。综上,肿瘤细胞分泌的乳酸通过组蛋白H3K18乳酸化上调巨噬细胞NUPR1表达,抑制ERK/JNK通路。

图6、肿瘤细胞通过H3K18赖氨酸促进巨噬细胞中NUPR1的表达。
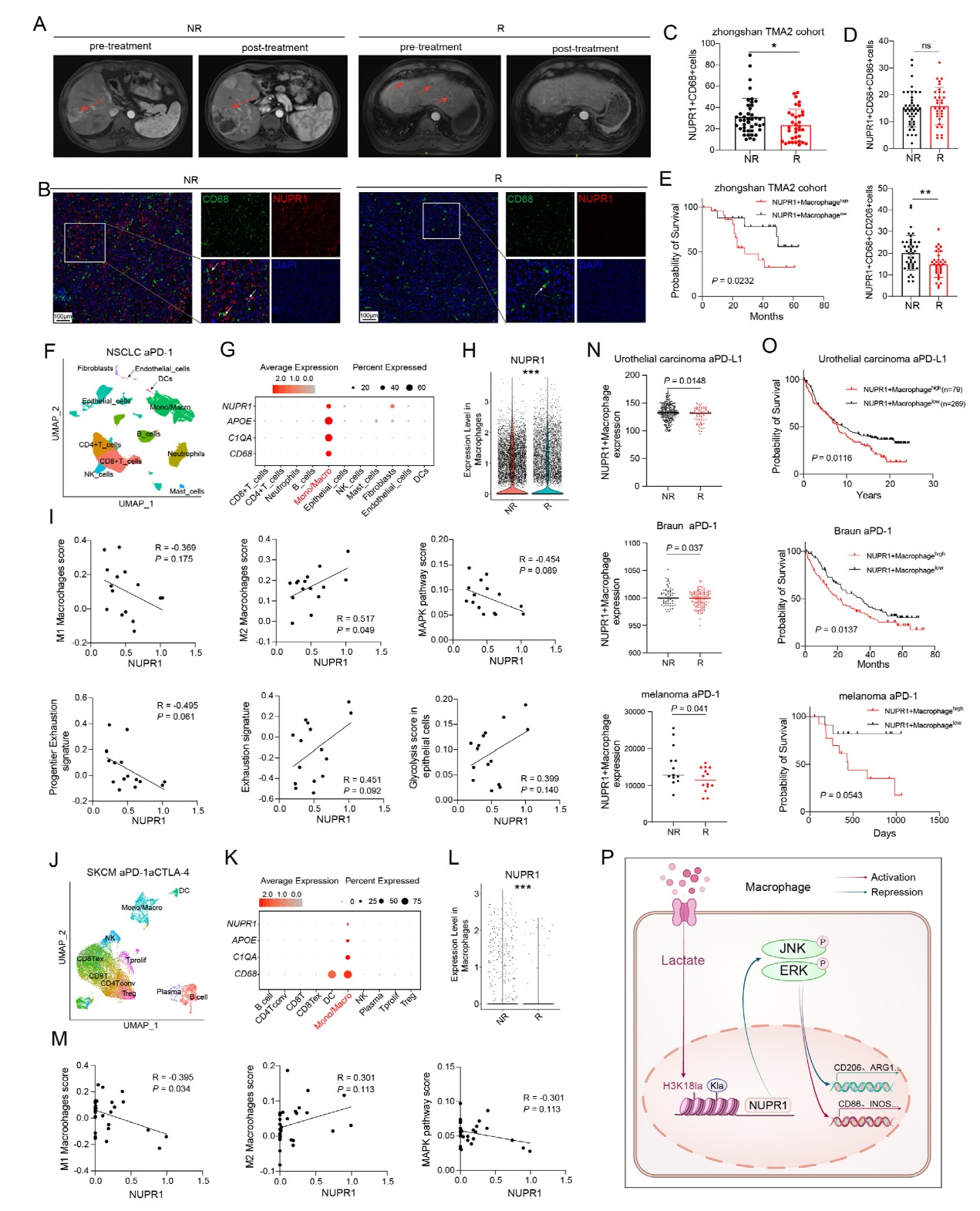
7、NUPR1⁺巨噬细胞与免疫治疗耐药的关联
MRI影像显示HCC患者PD-1单抗治疗的响应差异。mIF染色及量化分析表明,非响应者(42 例)肿瘤中NUPR1⁺CD68⁺细胞数量显著高于响应者(33 例),且非响应者中CD68⁺CD206⁺NUPR1⁺(M2型)细胞比例更高。Kaplan-Meier曲线显示,高NUPR1⁺CD68⁺水平的HCC患者总生存期更短。跨癌种分析发现,NSCLC和黑色素瘤中NUPR1主要表达于巨噬细胞,非响应者中其表达显著升高。多数据集验证显示NUPR1⁺巨噬细胞高表达与耐药及不良预后相关,结果表明,乳酸通过H3K18乳酸化上调NUPR1并导致免疫抑制。

图7、NUPR1+巨噬细胞介导对免疫疗法的抗性
四、全文结论
本研究揭示,核蛋白 1(NUPR1)在肝细胞癌(HCC)肿瘤相关巨噬细胞(TAMs)中扮演关键角色。NUPR1在TAMs中高表达,与患者不良预后紧密相关,其可促进M2巨噬细胞极化,上调免疫检查点分子如PD-L1和SIRPA的表达,进而抑制CD8⁺T细胞功能,营造免疫抑制性肿瘤微环境,降低PD-1阻断治疗的响应率。机制上,肿瘤来源的乳酸诱导组蛋白 H3K18乳酸化,上调NUPR1转录,NUPR1则通过抑制 ERK 和JNK信号通路发挥免疫抑制作用。通过药理学手段抑制NUPR1,可有效逆转M2极化,增强CD8⁺T细胞功能。在临床前模型中,抑制NUPR1与PD-1单抗联合使用,显著抑制肿瘤生长。此外,NUPR1⁺TAMs可作为预测免疫治疗响应的生物标志物,为HCC免疫治疗耐药问题提供了新的解决思路,NUPR1有望成为提升HCC免疫治疗疗效的潜在靶点。
参考文献:
Cai J, Zhang P, Cai Y, Zhu G, Chen S, Song L, Du J, Wang B, Dai W, Zhou J, Fan J, Yu Y, Dai Z. Lactylation-Driven NUPR1 Promotes Immunosuppression of Tumor-Infiltrating Macrophages in Hepatocellular Carcinoma. Adv Sci (Weinh). 2025 May;12(20): e2413095. doi: 10.1002/advs.202413095. Epub 2025 Apr 30. PMID: 40305758; PMCID: PMC12120759.