欢迎来到乐鱼网页版登录入口网站!今天给大家介绍一篇杂志《Science translational medicine》

所属分类:首页 > SCI期刊 > 生物
期刊名:Science translational medicine
期刊名缩写:Sci Transl Med
出版年份:2009年
期刊ISSN:1946-6234
E-ISSN:1946-6242
2025年影响因子/JCR分区:14.6/Q1,TOP期刊
学科分类与版本:CELL BIOLOGY - SCIE; MEDICINE, RESEARCH & EXPERIMENTAL – SCIE
出版周期:Weekly
发文量:303(2024年)
自引率:0.60%
一、 研究背景
嵌合抗原受体-T 细胞(CAR-T细胞),是一种通过基因工程改造的 T 细胞,其表面表达能特异性识别肿瘤抗原的嵌合抗原受体,可精准靶向并杀伤肿瘤细胞,在血液肿瘤治疗中已展现出显著成效。然而,CAR-T 细胞在实体瘤治疗中存在肿瘤浸润不足、持久性低等局限,该篇文章通过整合 OX40 分子并发现其与硫酸乙酰肝素的结合能增强 CAR-T 细胞对实体瘤的穿透性,为优化 CAR-T 细胞疗法提供了新思路。
二、 研究结果
1、 全长OX40整合型CAR-T细胞在多种肿瘤模型中展现出增强的抗肿瘤活性
研究人员发现,将抗原非依赖性 OX40 整合到 CAR 设计中,所构建的 CAR-T 细胞在多种肿瘤模型中展现出增强的抗肿瘤活性。在 Raji 皮下异种移植模型、A549-CD20 肺癌模型以及分别靶向 CLDN18.2、EGFR、TROP2 的胰腺癌、肺癌、乳腺癌模型中,OX40 整合型 CAR-T 细胞的疗效均优于标准 BBZ 型 CAR-T 细胞,且在低剂量和大肿瘤模型中也有优势。同时,OX40 的表达可增强 CAR-T 细胞的细胞毒性和 IFN-γ 释放,对活化、耗竭标志物及记忆亚型表达影响较小,其长期增殖潜力存在供体差异。

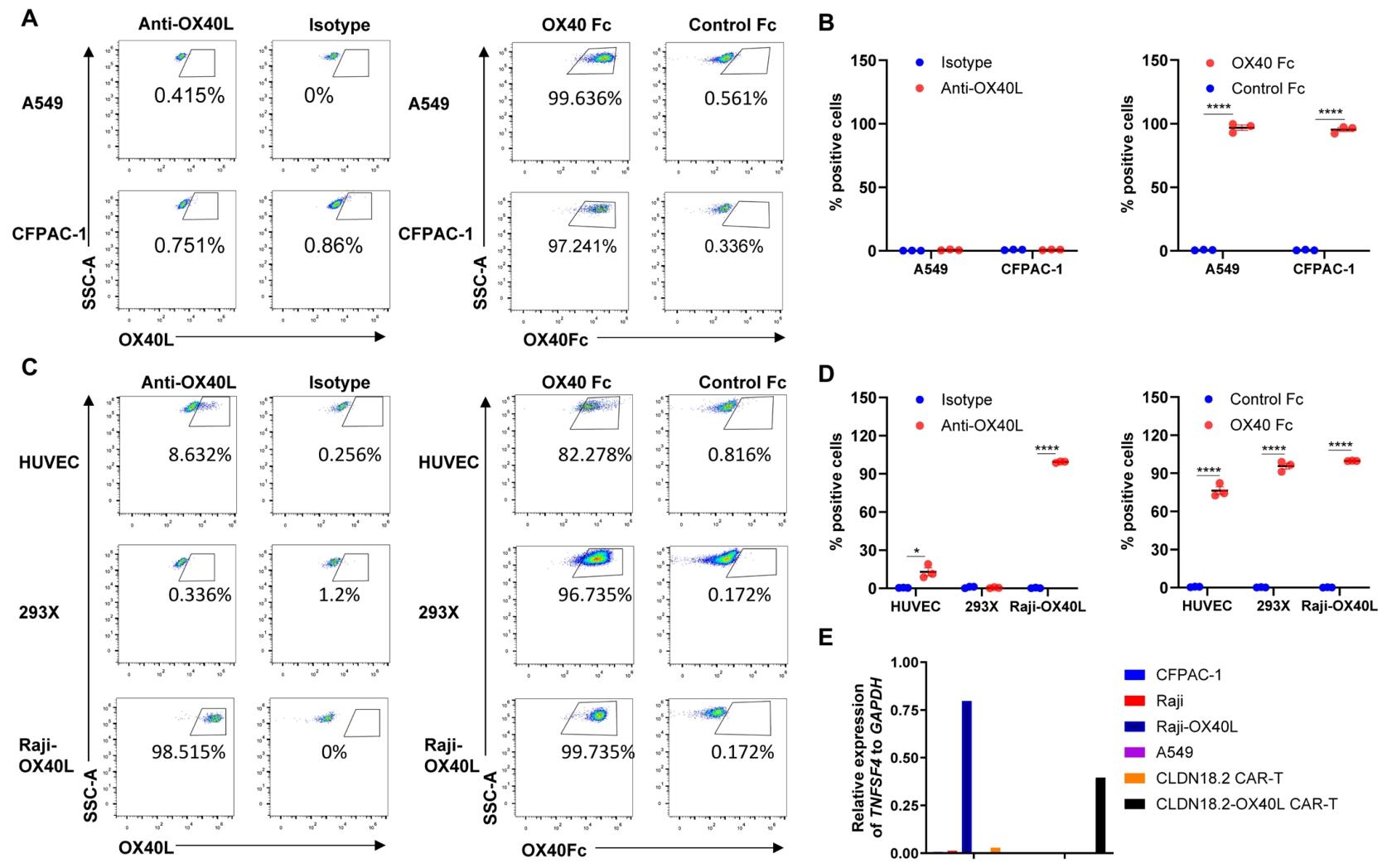
2、 多种肿瘤细胞表达一种非OX40L的OX40结合物
研究人员为探究肿瘤细胞中OX40L的表达是否与OX40整合型CAR-T细胞的抗肿瘤活性相关,通过抗OX40L抗体和OX40-Fc检测发现,CFPAC-1和A549细胞OX40L染色阴性,但OX40-Fc结合阳性,且mRNA水平证实这些肿瘤细胞无TNFSF4(编码OX40L)表达。此外,OX40能不依赖OX40L与多种细胞系结合,这表明存在潜在未发现的OX40配体参与了OX40介导的CAR-T细胞对实体瘤的抗肿瘤活性。

3、 全基因组筛选发现OX40是一种糖胺聚糖结合物
为找到潜在的OX40结合伴侣,研究人员利用CRISPR-Cas9技术构建全基因组敲除的293细胞库,通过流式细胞术分选富集OX40-Fc结合阴性细胞群,通过测序发现与糖胺聚糖(GAG)合成相关的B4GALT7和B3GAT3基因富集,提示OX40可能结合GAG修饰。后续在293、CFPAC-1、A549细胞系中敲除B4GALT7和B3GAT3这两个基因,证实其缺失会导致OX40结合能力丧失,表明OX40是多种细胞类型中的潜在GAG结合物。

4、 肝素和硫酸乙酰肝素直接与OX40结合
研究人员针对GAG中可能与OX40结合的分子展开探究,发现硫酸乙酰肝素是OX40的结合分子,而硫酸软骨素(CS)等其他GAG则不能与OX40结合。通过敲除硫酸乙酰肝素合成相关基因(如EXT1、EXT2、EXTL3),OX40的结合率显著下降;用肝素酶处理破坏硫酸乙酰肝素结构后,OX40结合能力消失,而软骨素酶处理无影响。ELISA、斑点印迹等实验进一步证实OX40与肝素(硫酸乙酰肝素类似物)和硫酸乙酰肝素直接结合,且结合区域位于OX40的CRD1和CRD2。

5、 肝素和硫酸乙酰肝素可激活OX40并增强细胞黏附
研究人员发现,硫酸乙酰肝素与OX40结合后,能像OX40L一样激活OX40下游的AKT、NF-κB(p65)和MAPK(ERK1/2)信号通路,还可略微促进过表达OX40的细胞增殖,并增强细胞在肝素包被表面的黏附能力。在CAR-T细胞中,OX40-硫酸乙酰肝素的相互作用能在抗原识别时特异性增强CLDN18.2BBZ-OX40 CAR-T细胞与肿瘤细胞的结合亲和力,使其能承受更高声学力,而对无抗原参与的细胞影响小。同时,硫酸乙酰肝素作为OX40的功能性配体,不通过影响ICAM和LFA-1等黏附分子,而是直接增强CAR-T细胞的功能性结合亲和力。

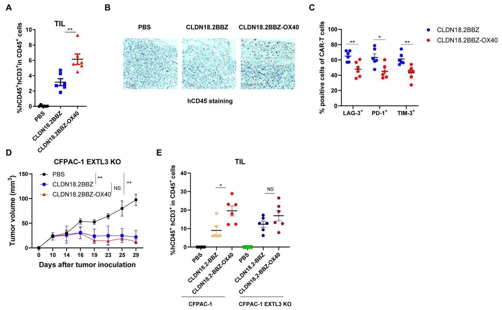
6、 肝素或硫酸乙酰肝素通过OX40增强CAR-T细胞向实体瘤组织的浸润
研究人员发现,因OX40与硫酸乙酰肝素相互作用增强黏附性,CLDN18.2BBZ-OX40 CAR-T细胞比CLDN18.2BBZ CAR-T细胞更易浸润胰腺肿瘤,且耗竭标志物表达更低,抗肿瘤效果更好。但在硫酸乙酰肝素缺陷的肿瘤模型中,OX40介导的抗肿瘤活性增强作用减弱,CAR-T细胞持久性也下降,在乳腺癌模型中也有类似结果,这表明硫酸乙酰肝素在体内对促进CAR-T细胞的肿瘤浸润、持久性及增强其抗肿瘤活性至关重要。

三、 研究结论
该篇文章探讨了OX40整合型CAR-T细胞在实体瘤治疗中的作用及机制,发现将抗原非依赖性OX40整合到CAR设计中,能使CAR-T细胞在多种肿瘤模型(如B细胞淋巴瘤、肺癌、胰腺癌、乳腺癌等)中展现增强的抗肿瘤活性,包括减少肿瘤负荷、抑制生长,且在低剂量和大肿瘤模型中也有优势;其作用不依赖OX40L,而是通过与糖胺聚糖中的硫酸乙酰肝素结合,激活下游信号通路,增强细胞黏附及CAR-T细胞与肿瘤细胞的结合亲和力,促进CAR-T细胞向实体瘤浸润、提高体内持久性、减少耗竭标志物表达,而硫酸乙酰肝素缺陷会显著减弱这些增强效果。