咨询电话

15221734409

当前位置:首页  >  新闻中心  >  Adv Sci| 北京大学人民医院胃肠外科团队发现CTSD N-糖基化修饰影响结直肠癌肝转移

Adv Sci| 北京大学人民医院胃肠外科团队发现CTSD N-糖基化修饰影响结直肠癌肝转移

更新时间:2025-05-16 10:19:39      点击次数:1023


111.png

研究背景:

结直肠癌是全球五大致命癌症之一,在中国是第二大常见恶性肿瘤。肝转移是患者预后不良的主要原因,25%的患者初诊时已有肝转移,术后15%-25%因肝转移复发,90%的肝转移患者无法获得有效治疗,IV期患者5年生存率仅24%N-糖基化修饰在蛋白质的多种功能中起关键作用,且与恶性肿瘤转移相关,但目前关于结直肠癌肝转移相关的N-糖基化蛋白质组学研究较少。

研究方法:

收集14例结直肠癌肝转移患者的原发性病灶和配对肝转移病灶样本,经处理后进行液相色谱-质谱(LC-MS)分析。对多种细胞系进行培养,构建CTSD突变体,通过转染、感染等操作,进行细胞增殖、迁移、侵袭、凋亡等实验。构建裸鼠皮下肿瘤和肝转移模型,观察肿瘤生长和转移情况。

主要研究结果:

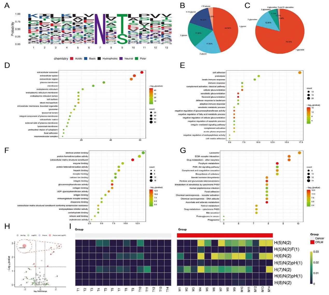
1. CRC患者肝转移性病变表现出比原发性病变更高的CTSD N-糖基化水平

通过质谱技术,研究人员对比了14例原发性病灶和14例配对肝转移病灶的N-糖基化修饰差异,共检测到139N-糖基化蛋白、185N -糖基化修饰位点、490个完整结构的N-糖肽以及71种糖基。其中46N-糖基化修饰位点此前未被Uniprot平台报道。在肝转移病灶中,有13个位点的N-糖基化修饰水平变化超过1.5倍。N-糖基化位点周围的氨基酸序列具有一定保守性。44.94%N-糖基化位点被单一、固定的糖基修饰,20.86%N-糖蛋白含有多个N-糖基化修饰位点。借助GOKEGG分析发现,这些N-糖基化蛋白可能属于分泌蛋白和膜蛋白。在生物学过程方面,主要参与细胞间粘附、蛋白水解和免疫反应等;分子功能则主要与结合活性相关。KEGG通路富集分析表明,它们可能涉及溶酶体、细胞外基质-受体相互作用以及药物-受体等相关途径。此外,在 Cathepsin DCTSD)的第263位残基处,发现 2488.06545PrecursorMH)作为H (6) N (2) 糖基的结构修饰,在肝转移病灶相对于原发性病灶的修饰变化倍数绝对值最高。同时,H (5) N (2)H (7) N (2) N-糖基化修饰水平在肝转移病灶中也显著增加,这表明肝转移病灶中CTSD263位残基的N-糖基化修饰水平整体高于原发性病灶。

222.jpg

1结直肠癌原发性病灶和配对肝转移病灶中N - 糖基化蛋白的相关分析

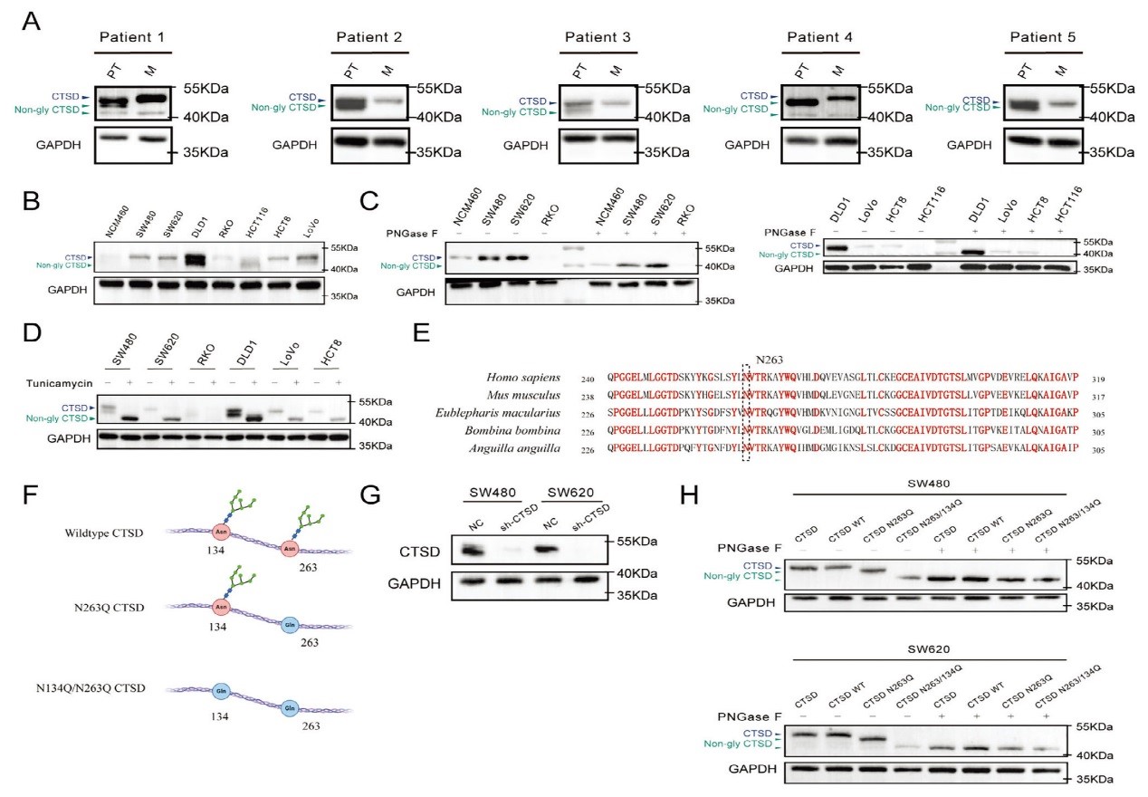
2. CTSD糖基化修饰特征及相关位点突变对蛋白的影响

 

5CRC患者的原发性病灶和配对肝转移病灶进行检测,发现肝转移病灶中CTSDN -糖基化水平高于原发性病灶。同时,在多种CRC细胞系中评估CTSD的糖基化水平,CTSD在不同CRC细胞系中的糖基化水平存在差异。使用PNGase F和衣霉素处理细胞系后,CTSD 的分子量下降,表明CTSD存在N-糖基化修饰,且经处理后从糖基化形式转变为非糖基化形式。分析发现CTSD在天冬酰胺残基 263N263)处具有进化保守性。UniProt 蛋白数据库预测CTSD2个潜在N-糖基化位点(天冬氨酸残基134263)。随后在SW480 SW620 细胞系中沉默内源性CTSD 表达,再分别转导编码野生型 CTSDCTSD WT)或突变型CTSDCTSD N263QCTSD N134Q/N263Q)的外源质粒,成功构建稳定表达细胞模型。通过对比突变前后及经 PNGase F 处理后的CTSD分子量变化,确定CTSD仅在残基 134263处存在N-糖基化修饰位点。

333.jpg

2 CTSD N-糖基化修饰位点验证

3. CTSD N263位点糖基化修饰促进CRC生长和转移

CTSD野生型(WT)和N263Q突变型(非糖基化)的SW480细胞分别皮下注射至裸鼠,成瘤实验的结果表明CTSD WT组肿瘤体积显著大于N263Q组,且肿瘤外观更明显、重量更重。在肝转移裸鼠模型中,WT组裸鼠肝脏表面可见明显转移结节,而N263Q组肝脏无肉眼可见转移灶;HE染色显示WT组肝脏存在典型转移灶,N263Q组肝脏组织正常,无转移迹象,表明CTSDN263位点的N -糖基化修饰是其促进CRC生长和肝转移的关键因素,缺失该修饰(N263Q突变)会导致肿瘤增殖能力下降、皮下肿瘤生长速度显著减慢、转移潜能丧失。

444.jpg

3 CTSD N263位点糖基化修饰位点验证对CRC生长和转移的影响

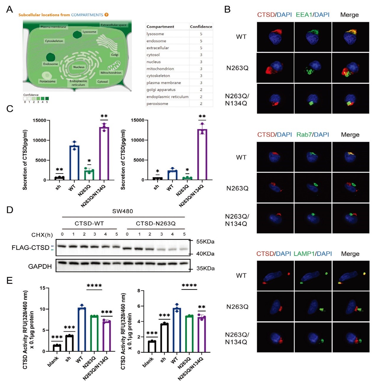
4. CTSD N-糖基化修饰对其细胞定位、稳定性及功能活性的影响

GeneCards显示CTSD主要分布于细胞外基质、溶酶体和内体。免疫荧光实验发现野生型(WTCTSD与溶酶体标记物LAMP1、早期内体标记物EEA1、晚期内体标记物Rab7共定位,表明其正常运输至溶酶体和内体;而突变体(N263QN134Q/N263QCTSD完全丧失与上述标记物的共定位能力,滞留于细胞质或错误定位。单突变体(N263QCTSD分泌量显著低于WT细胞,提示N263糖基化缺失抑制其分泌;而双突变体(N134Q/N263QCTSD 分泌量反而高于WT细胞,表明双位点糖基化缺失可能解除某种分泌抑制机制。环己酰亚胺(CHX)追踪显示WT CTSD在处理5小时后仍保持较高水平,半衰期较长,N263Q 突变体CTSD在处理3小时后显著降解,半衰期缩短。使用CTSD特异性底物(GKPILFFRLK (Dnp)-D-R-NH2)和荧光法检测发现,WT CTSD的酶活性显著高于N263QN134Q/N263Q 突变体,双突变体酶活性最低,单突变体次之,表明糖基化位点数量与酶活性呈正相关。这表明N263糖基化是CTSD进入溶酶体/内体的必要条件,确保其在酸性环境中发挥功能,糖基化抑制蛋白降解,延长CTSD的半衰期,并直接影响CTSD的催化效率,促进其蛋白酶功能。此外,N263位点在定位和稳定性调控中起主导作用,而N134可能通过协同作用影响分泌和酶活。

555.jpg

4 CTSD134263位的N-糖基化调节其折叠位置、稳定性和功能活性

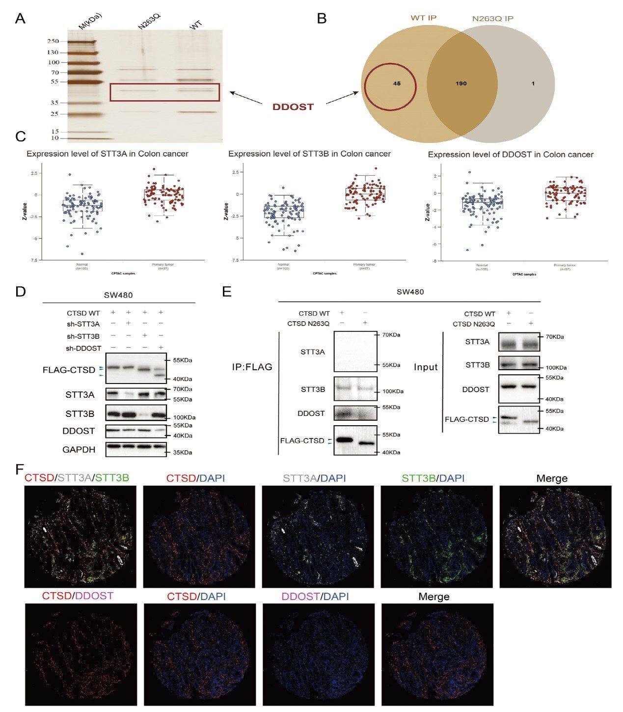
5. CTSD N-糖基化修饰的调控机制研究

随后探究了 CTSDN-糖基化修饰的调控机制,重点鉴定了参与其糖基化的转移酶复合体及关键亚基。利用FLAG标签富集CTSD野生型(WT)和N263Q突变体的互作蛋白,通过质谱分析差异结合蛋白,发现CTSD WT特异性结合235种蛋白,N263Q结合191种蛋白,其中45种蛋白仅与WT互作,其中DDOST是唯一的N -糖基转移酶。N -糖基化起始于内质网中的寡糖转移酶(OST)复合体,分为OST-A(催化亚基 STT3A)和OST-B(催化亚基STT3B),非催化亚基如DDOST可稳定复合体与底物的结合。随后,通过CPTAC数据库分析发现,STT3ASTT3BDDOST在结肠癌组织中均显著高表达,提示其与CRC进展相关。SW480 细胞中敲除STT3BDDOST后,CTSD分子量显著降低,表明N- 糖基化修饰缺失;而敲除STT3A无明显变化。免疫共沉淀验证发现,CTSD WTSTT3BDDOST显著互作,而N263Q突变体与两者的结合能力明显减弱,CTSDSTT3A无明显结合,表明STT3B是主要催化亚基。此外,免疫荧光共定位的结果表明CTSDSTT3BDDOST在细胞质和内质网区域显著共定位,而与STT3A无共定位。

666.jpg

5 CTSD N-糖基转移酶鉴定

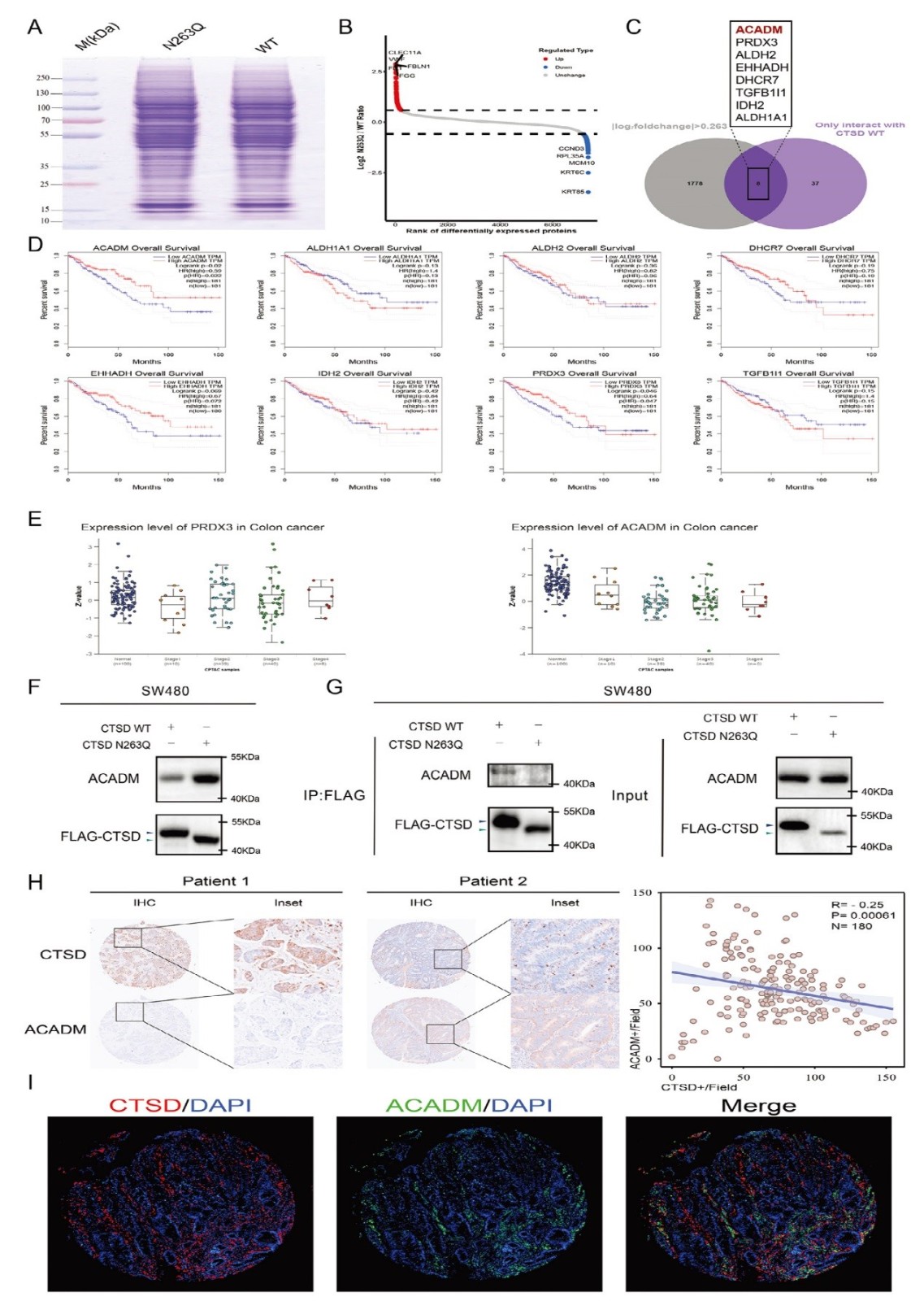
6. CTSDN-糖基化修饰通过降解ACADM、调控铁死亡促进CRC肝转移的分子机制

通过比较CTSD野生型(WT)和N263Q突变型SW480 细胞的蛋白质组,筛选鉴定出391个差异表达蛋白(DEPs),其中WT中高表达的蛋白主要富集于蛋白酶活性、细胞迁移等通路,N263Q中高表达的蛋白涉及脂肪酸代谢、抗氧化反应等,通过CTSD WT特异性互作蛋白与DEPs的交集分析,初步筛选出8个候选分子:ACADMPRDX3ALDH2EHHADHDHCR7TGFB1I1IDH2ALDH1A1。临床相关性分析显示,ACADMPRDX3高表达患者的预后显著优于低表达者,提示两者可能为抑癌因子;TNM 分期分析发现ACADM表达随CRC恶性程度(TNM分期)进展而降低,在肝转移(IV 期)患者中表达最低,表明 ACADM与转移负相关,因此选为后续研究靶点。在CTSD WTN263Q细胞中,CTSD表达水平相当,但N263Q细胞的ACADM蛋白水平显著升高,提示CTSD糖基化促进 ACADM 降解。此外,Co-IP的结果表明CTSD WTACADM显著结合,而N263Q突变体无法与 ACADM互作,表明CTSDN263糖基化是其结合并降解ACADM的前提。最后,90 CRC组织中,CTSD 表达与ACADM 呈显著负相关,且两者在细胞质中共定位,进一步验证 CTSD ACADM 的降解作用在临床样本中普遍存在。

 

777.jpg

6 CTSD N263-糖基化修饰影响CTSD蛋白酶对ACADM的蛋白水解作用

 

 

研究结论:

本研究聚焦结直肠癌肝转移中N-糖基化修饰机制,CTSDN263位点糖基化在肝转移灶中显著上调,该修饰由STT3BDDOST糖基转移酶复合体调控。CTSD糖基化通过维持其溶酶体定位、稳定性及蛋白酶活性,促进降解ACADM蛋白,进而调控铁死亡相关蛋白(ACSL4SLC7A11GPX4),增强CRC细胞侵袭转移能力。体内实验显示,敲除N263 糖基化可抑制裸鼠肿瘤生长及肝转移。该研究揭示CTSD-N263 糖基化通过“STT3B/DDOST-ACADM-铁死亡轴驱动转移,为CRC治疗提供了新靶点与理论依据。

研究思维导图:

后.png

参考文献:

Xiong N, Du Y, Huang C, Yan Q, Zhao L, Yang C, Sun Q, Gao Z, Wang C, Zhan J, Zhang H, Wang S, Ye Y, Li Y, Shen Z. N-glycosylation Modification of CTSD Affects Liver Metastases in Colorectal Cancer. Adv Sci (Weinh). 2025 Feb;12(7): e2411740. doi: 10.1002/advs.202411740. Epub 2024 Dec 24. PMID: 39716927; PMCID: PMC11831497.

原文链接:https://advanced.onlinelibrary.wiley.com/doi/10.1002/advs.202411740


扫码关注

邮箱:https://www.80808888.com

地址:上海市宝山区长江南路180号长江软件园B650

版权所有© 乐鱼网页版登录入口-乐鱼(中国) All Rights Reserved    备案号:沪ICP备2021016661号-1     sitemap.xml    管理登陆    技术支持:化工仪器网    

沪公网安备 31011302006672号