欢迎来到乐鱼网页版登录入口网站!

文章围绕KRAS突变的胰腺癌展开研究,揭示了肿瘤微环境中巨噬细胞与胰腺癌细胞相互作用促进肿瘤进展的机制,主要发现如下:
ERK活性与DUSP2的关键作用:KRAS突变虽启动PanIN形成,但因存在衰老和凋亡信号难以高效发展为PDAC。单细胞RNA测序表明,肿瘤进展中ERKactiveDUSP2low细胞亚群扩张,DUSP2表达改变可调节ERK活性,DUSP2抑制在KRAS突变背景下为癌细胞提供生存优势。
巨噬细胞的调控影响:巨噬细胞数量随胰腺癌进展显著增加,其可诱导胰腺癌细胞ERK磷酸化和DUSP2 表达降低,促进癌细胞发生上皮-间质转化、增强迁移能力和anoikis抗性,使癌细胞获得转移能力。巨噬细胞与癌细胞相互作用还会促进淋巴血管生成和免疫逃逸。
关键信号轴及临床意义:TIMP -1 - CD63信号轴维持ERKactiveDUSP2low细胞状态,巨噬细胞是TIMP - 1主要来源,临床数据显示TIMP - 1和CD63高表达与患者预后不良相关,该信号轴具有独立预后价值,与肿瘤分期、转移及化疗反应等密切相关。
研究背景:
胰腺癌是一种恶性程度极高的消化系统肿瘤,其发病机制复杂,预后较差。在胰腺癌的发生发展过程中,致癌性KRAS突变扮演着关键角色,约90%的胰腺导管腺癌(PDAC)存在该突变,且在约30%的胰腺上皮内瘤变(PanIN)中也能检测到。在转基因小鼠模型里,Kras 激活虽能启动PanIN的形成,但要发展成PDAC还需较长时间,且进一步进展需要抑癌基因如Ink4a/Arf、P53等的失活。同时,PDAC具有独特的生物学特性,其细胞增殖并不突出,但早期就容易发生转移。肿瘤微环境中的细胞间相互作用对肿瘤的生长、转移及药物反应有着重要影响,其中巨噬细胞与肿瘤细胞的相互调节机制却尚未完全明确。基于上述背景,研究深入探究了KRAS突变的上皮细胞如何获得逃避衰老和免疫清除的能力,进而发展为晚期PDAC。
研究方法:
细胞实验:培养胰腺癌细胞系、单核细胞系等,制备条件培养基,进行细胞共培养、迁移实验、活力检测等,通过RT-qPCR和Western
blot分析基因和蛋白表达。
动物实验:建立基因工程小鼠模型,进行胰腺原位和门静脉注射实验,观察肿瘤进展,对肿瘤组织进行免疫组化染色。
临床样本分析:获取胰腺癌患者肿瘤标本,进行单细胞或批量RNA测序、数字空间分析,验证临床相关性。
主要研究结果:
1. 持续的ERK活化可能是KRAS突变PDAC进展的驱动力
通过对正常和Kras突变胰腺(KrasLSL−G12D/+, Pdx11Cre/+ ,KC)的免疫组化染色,发现 PanIN区域存在大量衰老和凋亡信号,这解释了Kras 突变无法高效驱动PanIN发展为 PDAC的原因。此外,对正常、早期和晚期胰腺肿瘤进行单细胞RNA测序,结果显示随着肿瘤进展,细胞群体发生显著变化,如成纤维细胞、巨噬细胞和上皮细胞比例增加,而T和 B细胞比例减少。上皮细胞进一步细分为八个亚群,其中E1和E2亚群的比例在肿瘤进展过程中逐渐增加,表明这两个亚群的细胞在肿瘤发展中起着重要作用。另外,分析表明E2亚群在更晚期的肿瘤阶段富集,且表达Krt18和Krt19,而E1亚群仍保留较高水平的腺泡基因表达(Amy1/Amy2a2)。基因本体富集分析显示,E1亚群主要参与细胞对炎症、离子和应激的反应,提示该群体受到外部刺激;E2亚群则富集在上皮增殖、ERK信号传导、迁移和细胞骨架组织等途径,表明其在肿瘤进展中与细胞的增殖和迁移密切相关。

图1 Kras突变上皮细胞的E2子集随着肿瘤的进展而扩大。
随后分析了KRAS突变的胰腺癌中,ERK活性与DUSP2表达之间的关系,以及它们在肿瘤进展中的作用机制。对早期和晚期胰腺癌进行单细胞RNA测序结果显示,随着肿瘤进展,成纤维细胞、巨噬细胞和上皮细胞比例上升,T和B细胞比例下降。在上皮细胞的三个亚群(C1-Epi、C14-Epi和C15-Epi)中,C15-Epi在早期和晚期都表现出MYC和E2F靶通路的显著富集。此外,DUSP家族成员在免疫细胞中表达水平较高,且DUSP1、DUSP2、DUSP4 和DUSP6在不同细胞类型中表达各异。进一步分析上皮亚群中DUSP的表达,发现只有 DUSP2在晚期C15-Epi中的表达降低,这表明DUSP2表达下调可能与ERK活性上调有关;随后在PANC-1胰腺癌细胞中转染DUSP2及磷酸酶失活的DUSP2,以及敲低DUSP2进行实验。结果表明,转染DUSP2可降低ERK活性,而敲低DUSP2则增加ERK磷酸化。在基因工程小鼠模型中,Kras 突变背景下敲除DUSP2,会导致更严重的胰腺病变,且凋亡细胞减少。这些实验结果充分证实DUSP2表达改变足以调节ERK活性,DUSP2抑制在Kras突变背景下为癌细胞提供生存优势。

图2 胰腺癌中细胞群体特征、相关基因表达差异及DUSP2对ERK活性的调控研究。
2. 巨噬细胞对胰腺癌细胞中ERK活性和DUSP2表达的调控作用及其与肿瘤进展的关系
通过scRNA测序发现胰腺癌微环境中巨噬细胞从早期到晚期显著增多。用巨噬细胞条件培养基MCM处理PANC-1细胞或让单核细胞与癌细胞共培养,可使ERK磷酸化增加、DUSP2表达降低,说明癌细胞与单核细胞相互作用能调节ERK/DUSP2轴。MCM处理后,ERK快速激活且至少持续2天,DUSP2降低在ERK激活后出现,ERK抑制剂可逆转相关变化。在Kras突变小鼠模型中,ERK1/2磷酸化区域与肿瘤晚期及巨噬细胞相关,DUSP2敲除会增强pERK和周围巨噬细胞数量,证实巨噬细胞可诱导胰腺癌细胞ERK持续激活。

图3巨噬细胞诱导胰腺癌细胞ERK持续激活
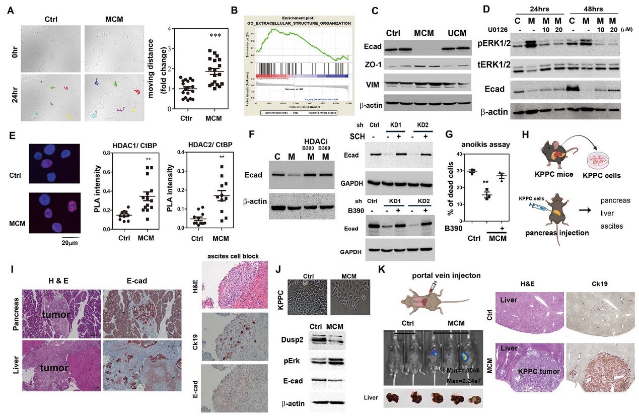
3. 胰腺癌症细胞ERKactiveDUSP2low轴抑制E-cadherin和促进转移能力
经MCM处理的PANC-1细胞呈现纺锤形,发生上皮-间质转化,运动能力增强,E-cadherin 表达显著降低。抑制ERK磷酸化可逆转E-cadherin的表达,表明MCM通过ERK激活抑制E-cadherin。DUSP2敲低细胞表现出与MCM处理相似的表型,且MCM处理的细胞anoikis 抗性(失巢凋亡抗性,细胞抵抗因脱离细胞外基质而引发程序性死亡的能力)增加。此外,将KPPC细胞注入小鼠体内,MCM处理的KPPC细胞能形成更具侵袭性的肿瘤并发生肝转移,说明MCM处理使胰腺癌细胞获得转移能力,而这与E-cadherin的变化密切相关。

图4 MCM表观遗传学修饰抑制E-cadherin表达并促进转移。
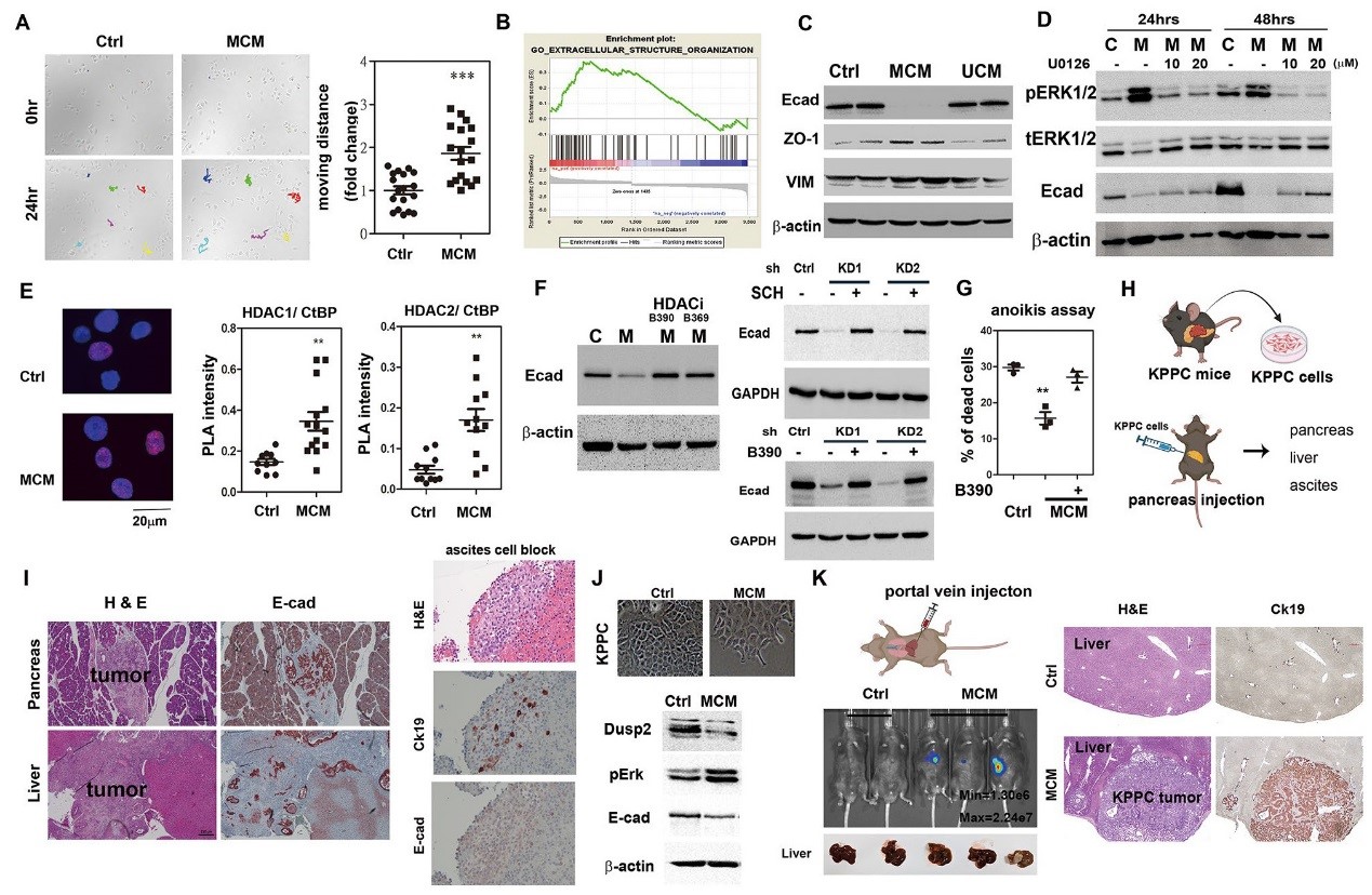
4. ERKactiveDUSP2low肿瘤细胞加剧巨噬细胞介导的肿瘤恶性表型
将MCM处理的肿瘤细胞注入小鼠体内,肿瘤更大且部分出现肝转移,同时E-cadherin受抑制,VEGF-C表达增加,促进淋巴血管生成。细胞Chat分析显示肿瘤细胞上调PD-L1信号以逃避免疫监视,DUSP2-KD细胞中PD-L1表达增加,与巨噬细胞共培养时进一步增强。用KPPC小鼠来源的癌细胞实验发现,与巨噬细胞共培养可诱导肿瘤细胞ERK磷酸化和PD-L1表达,使其逃避T细胞杀伤,揭示巨噬细胞能帮助癌细胞实现免疫逃逸。

图5 巨噬细胞促进ERKactiveDUSP2low肿瘤细胞的淋巴管生成和免疫逃逸。
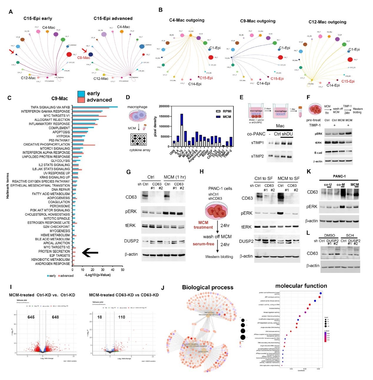
5. ERKactiveDUSP2low信号受TIMP-1-CD63轴持续活化
通过细胞因子阵列分析,确定TIMP-1可能是维持癌细胞ERKactiveDUSP2low状态的关键因子。敲低CD63后,MCM诱导的ERK磷酸化维持能力下降,表明TIMP-1-CD63信号介导了ERK的持续激活。临床样本分析显示,免疫细胞中的TIMP-1与癌细胞中的CD63呈正相关,高表达的TIMP-1和CD63与患者预后不良相关,且该关联在M2巨噬细胞存在时更显著。

图6 巨噬细胞与ERKactiveDUSP2low上皮细胞之间的信号相互作用。
6. PDAC队列中TIMP-1和CD63相互作用的临床相关性
对人PDAC样本进行数字空间分析,发现巨噬细胞是肿瘤微环境中TIMP-1的主要来源,且 TIMP-1在M2巨噬细胞中高表达。进一步分析发现,免疫细胞中的TIMP-1与癌细胞中的 CD63呈正相关。对97例胰腺癌样本的研究显示,TIMP-1和CD63高表达与患者无病生存期差相关,具有独立预后价值,且与肿瘤分期、转移及化疗反应等相关。在不同队列分析中,TIMP-1/CD63轴与M2巨噬细胞signature结合时,对预后判断意义更显著,凸显其在影响疾病结局中的重要性。

图7 Mac-TIMP-1和Epi-CD63的表达预测PDAC不良预后。
创新点与不足之处
研究首次发现TIMP-1-CD63信号轴在调控KRAS突变的胰腺癌细胞的免疫逃逸和转移中起关键作用,拓展了对胰腺癌发病机制的理解,为后续研究提供了新的靶点和方向。通过单细胞RNA测序等技术,鉴定出ERKactiveDUSP2low细胞亚群在胰腺癌进展中的重要作用,揭示了其与巨噬细胞相互作用的机制,为深入理解胰腺癌的发展过程提供了新的细胞层面的证据。
文章虽在KRAS突变胰腺癌研究上取得成果,但仍可能存在局限:
实验模型方面:小鼠模型与人类胰腺癌存在差异,基因背景、肿瘤微环境及对治疗反应不同,限制了研究成果向临床的转化。
研究范围:仅聚焦特定细胞亚群和信号通路,忽略了肿瘤微环境中其他细胞和分子的影响,且未充分探讨性别、年龄等因素对胰腺癌进展的作用。此外,临床样本量偏小且存在队列差异,影响研究结论的普适性和可靠性。
作用机制:虽揭示了关键信号轴,但对其上下游调控机制及相互作用细节了解不足,如TIMP -1如何精确调节DUSP2的表达,以及CD63下游的信号传导通路具体细节还不清楚。此外,临床样本量小且存在队列差异,影响研究结论的普适性和可靠性。
原文链接:https://molecular-cancer.biomedcentral.com/articles/10.1186/s12943-024-02207-4