欢迎来到乐鱼网页版登录入口网站!
《Cancer Communications》
影响因子:24.9
期刊ISSN:2523-3548
分区:在中科院最新升级版分区表中,该刊分区信息为大类学科医学1区,小类学科肿瘤学1区,且为 TOP 期刊。
出版周期:Monthly
发文量:133/年(2025年)
自引率:1.50%
平均审稿速度:4 Weeks
一、 研究背景
TOPK(T-LAK 细胞来源的蛋白激酶)作为一类丝氨酸 / 苏氨酸激酶,现有文献已证实其在黑色素瘤、结直肠癌、乳腺癌等多种实体瘤中呈异常高表达状态,通过激活 ERK、STAT3 等下游信号通路,直接驱动肿瘤细胞恶性增殖、侵袭迁移及治疗耐药,是公认的促癌激酶与潜在治疗靶点。但当前研究多聚焦于肿瘤细胞内在的致癌机制,完全忽略了 TOPK 在肿瘤微环境免疫细胞中的表达特征与调控功能,尤其在主导抗肿瘤效应的 CD8⁺ T 细胞中,其作用仍处于未阐明的研究空白。
临床层面,黑色素瘤作为免疫原性强的恶性肿瘤,以 PD-1/CTLA-4 抑制剂为代表的免疫检查点阻断疗法已显著改善患者预后,但约 60% 晚期患者仍会出现原发或继发耐药,核心原因之一是肿瘤微环境中 CD8⁺ T 细胞发生耗竭、细胞毒性功能受损。现有免疫治疗难以完全逆转 T 细胞功能抑制,亟需挖掘调控 CD8⁺ T 细胞功能的新型免疫检查点分子,以突破临床治疗瓶颈。
基于 TOPK 的促癌作用、免疫领域的研究空白,以及黑色素瘤免疫治疗耐药的临床难题,该篇文章立足肿瘤免疫微环境视角,系统解析 TOPK 在黑色素瘤浸润 CD8⁺ T 细胞中的表达模式与免疫调控机制,旨在明确 TOPK 是否为限制 T 细胞抗肿瘤功能的关键节点,为开发新型免疫增敏策略、克服临床耐药提供理论依据与靶点方向。
二、 研究目的
1) 阐明TOPK在CD8+ T细胞中的表达模式和免疫调节功能。
2) 揭示TOPK调控CD8+ T细胞功能的分子机制。
3) 评估靶向TOPK作为增强T细胞免疫治疗策略的潜力。
三、 研究结果
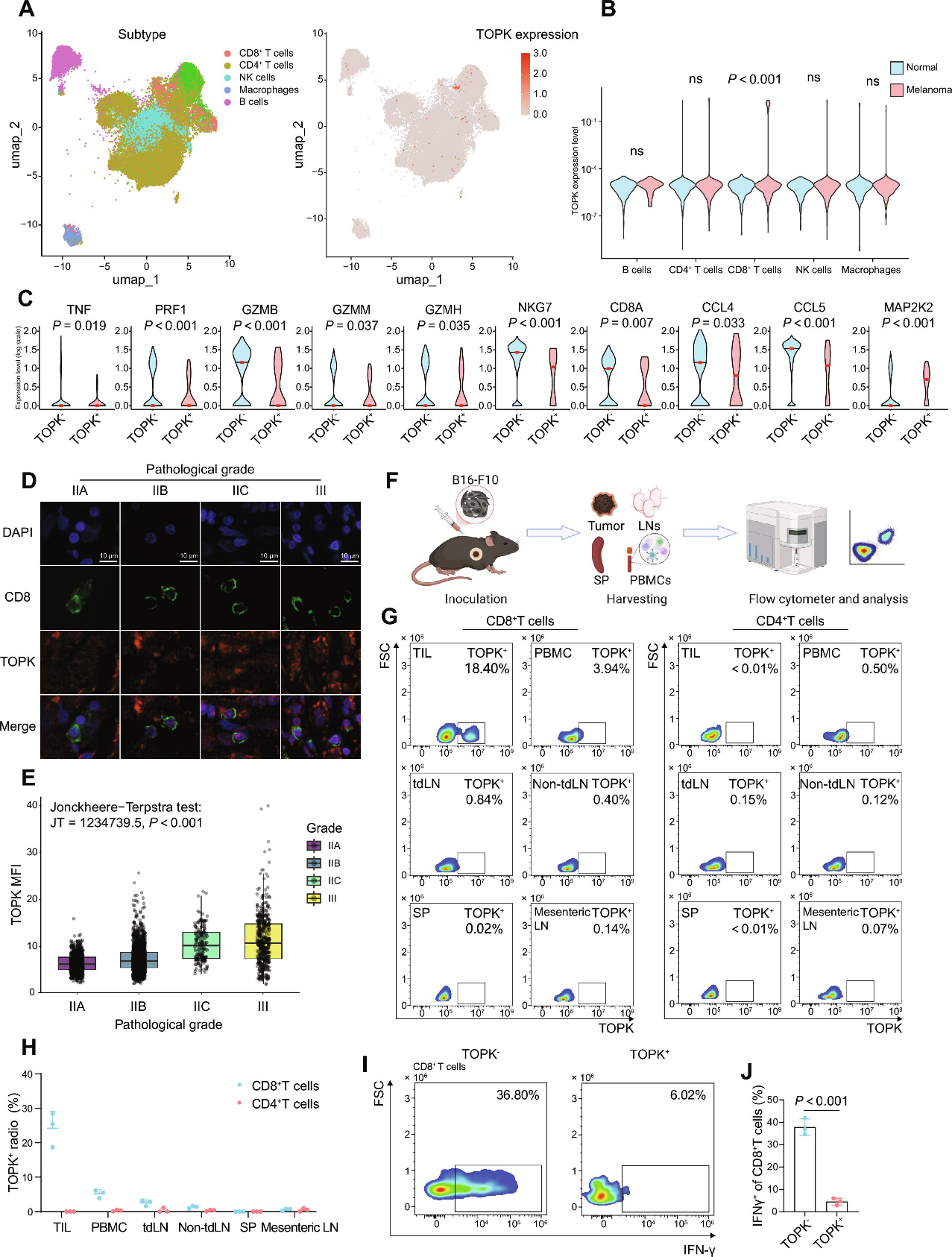
1、 黑色素瘤浸润CD8⁺ T细胞的一个亚群表达TOPK,且与效应功能因子减少相关
研究人员通过对黑色素瘤患者肿瘤样本的单细胞RNA测序数据分析,研究鉴定出一个TOPK⁺肿瘤浸润CD8⁺ T细胞亚群,该亚群在黑色素瘤中的比例高于正常淋巴结,且表现出受抑制的细胞毒性和细胞因子程序。与TOPK⁻亚群相比,TOPK⁺ CD8⁺ T细胞中效应功能因子TNF、PRF1、GZMB和共受体CD8A的mRNA丰度显著较低。多重免疫荧光显示,肿瘤浸润CD8⁺ T细胞中的TOPK表达水平随黑色素瘤病理分级的增加呈显著上升趋势。在小鼠皮下肿瘤模型中,TOPK在肿瘤浸润CD8⁺ T细胞中富集,且TOPK⁺CD8⁺ T细胞产生IFN-γ的能力显著低于TOPK⁻CD8⁺ T细胞。

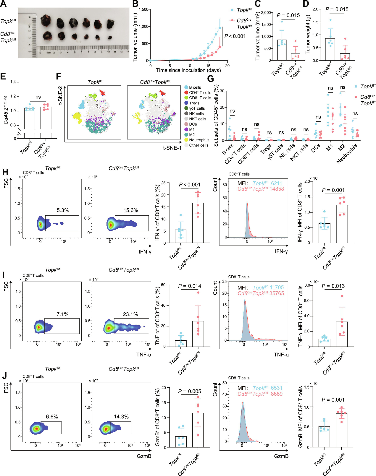
2、 TOPK缺失增强CD8⁺ T细胞的抗肿瘤效应功能
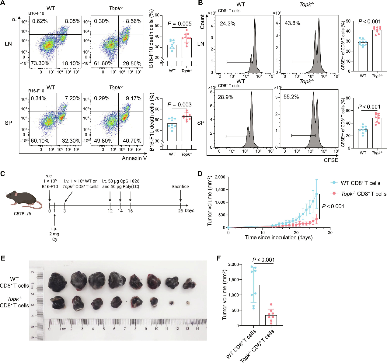
研究人员在黑色素瘤小鼠模型中,Topk全局敲除(Topk⁻/⁻)小鼠和CD8⁺ T细胞特异性敲除(Cd8⁺CreTopk⁻/⁻)小鼠均表现出显著降低的肿瘤生长速率、体积和重量。与野生型对照组相比,Topk缺失的肿瘤浸润CD8⁺ T细胞表现出显著增强的效应细胞因子IFN-γ和TNF-α分泌能力以及更高的GzmB表达和CD69表达。研究人员进一步通过过继转移实验证实,接受Topk⁻/⁻ CD8⁺ T细胞的小鼠比接受野生型细胞的小鼠表现出更慢的肿瘤生长和更小的肿瘤体积。

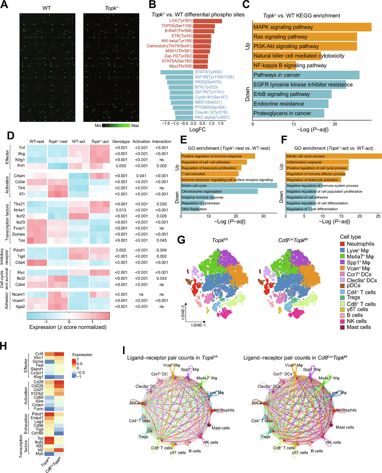
3、 TOPK缺失重塑肿瘤浸润CD8⁺ T细胞的转录谱
研究人员通过磷酸化微阵列分析发现,TOPK缺失与T细胞激活和效应功能关键蛋白LCK、ZAP-70、IKK-β和Myc的磷酸化增加有关。KEGG通路富集分析显示,MAPK、Ras和PI3K-AKT信号通路在Topk缺失的细胞中显著上调。RNA-seq分析发现,TOPK缺陷的CD8⁺ T细胞表现出效应基因表达升高、耗竭相关基因表达降低的特征。对肿瘤浸润淋巴细胞的单细胞测序分析揭示,Cd8⁺CreTopk⁻/⁻小鼠肿瘤中效应和激活程序增加,耗竭和功能障碍程序减少,且肿瘤微环境中的免疫相互作用增强。


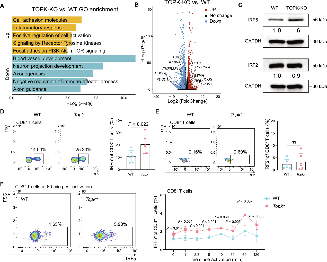
4、 TOPK通过抑制IRF5表达调节CD8⁺ T细胞功能
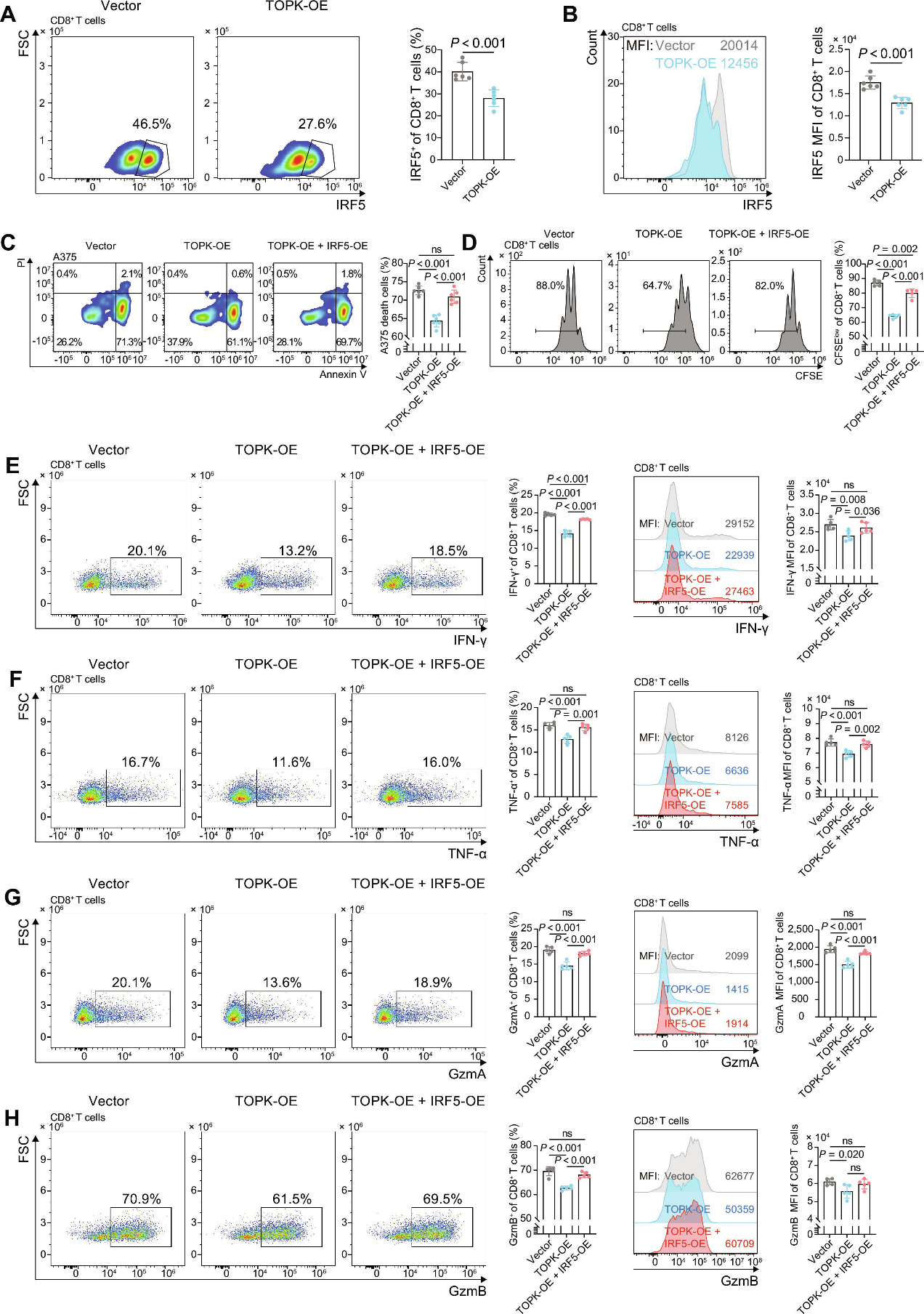
研究人员通过RNA-seq分析显示,转录因子IRF5在TOPK-KO Jurkat细胞中表达水平较高。Western Blot结果证实,在TOPK-KO Jurkat细胞和Topk⁻/⁻小鼠CD8⁺ T细胞中,IRF5蛋白水平均显著增加。在人CD8⁺ T细胞中,TOPK过表达会损害细胞毒性功能和细胞因子分泌,而IRF5的共表达可逆转这种抑制效应。


5、 靶向TOPK与PD-1阻断具有协同抗肿瘤作用
研究人员使用TOPK抑制剂(HI-TOPK-032)与抗PD-1抗体联合治疗,结果表明,比单独使用任一疗法能更有效地抑制肿瘤生长。联合治疗组中小鼠的肿瘤浸润CD8⁺ T细胞中IFN-γ和TNF-α的分泌显著增加。此外,TOPK抑制剂在体外增加了CD8⁺ T细胞介导的细胞毒性反应。

四、 研究结论
该篇研究系统揭示了TOPK在黑色素瘤微环境中调控CD8⁺ T 细胞抗肿瘤免疫的关键作用与分子机制。研究证实,黑色素瘤浸润 CD8⁺ T 细胞中TOPK 高表达与效应功能抑制密切相关;CD8⁺ T 细胞特异性 TOPK 敲除可显著增强细胞毒性与细胞因子分泌,进而强化抗肿瘤免疫应答。机制上,TOPK 通过下调 IRF5表达抑制 CD8⁺ T 细胞功能;TOPK 抑制剂与抗 PD-1联合应用可发挥协同抗肿瘤效应。该篇研究将TOPK鉴定为调控 CD8⁺ T 细胞功能的新型免疫检查点,为优化肿瘤免疫治疗提供了全新靶点与策略。