欢迎来到乐鱼网页版登录入口网站!
n 研究背景
卵泡刺激素(FSH)是驱动卵泡发育的关键内分泌信号,虽已知其能促进颗粒细胞(GCs)的糖酵解和乳酸生成,但糖酵解通量如何与线粒体生物发生相偶联的机制尚不清楚。近年来,乳酸被重新认识为一种生物活性代谢物,可通过组蛋白乳酸化修饰将细胞代谢状态与染色质结构和基因调控联系起来。然而,这种代谢-表观遗传调控机制是否在FSH介导的卵泡发育生理过程中发挥作用,特别是如何协调线粒体生物发生以满足卵泡生长的能量需求,仍是未解之谜。

n 研究结果
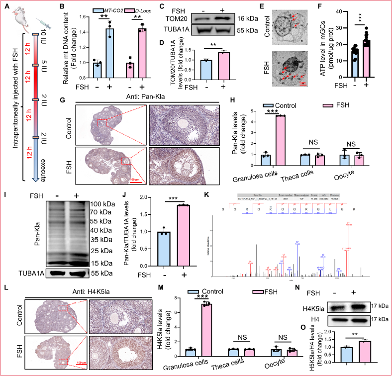
2.1 FSH诱导的线粒体生物发生伴随卵巢颗粒细胞中H4K5la升高
研究人员通过腹腔注射FSH评估其对小鼠卵巢颗粒细胞(mGCs)线粒体生物发生的影响。结果显示,FSH刺激增加了mGCs中线粒体DNA编码的细胞色素c氧化酶II(MT-CO2)基因和mtDNA D-loop区域的拷贝数,线粒体标志物TOM20水平升高。透射电镜进一步显示FSH显著增加mGCs中线粒体数量,同时保持超微结构完整性,包括膜形态和嵴组织,线粒体体积也增加,提示FSH暴露后线粒体融合增强。FSH处理还显著上调线粒体融合蛋白MFN1、MFN2和OPA1表达,而裂变蛋白DRP1及其Ser616磷酸化水平降低,Ser637磷酸化增加,表明线粒体裂变受抑制。FSH处理还显著提高了mGCs中ATP水平。由于FSH在卵泡发育过程中增加糖酵解导致乳酸升高,研究人员评估了乳酸是否促进FSH介导的线粒体生物发生。FSH注射后,mGCs表现出显著增加的葡萄糖转运蛋白1(GLUT1)表达和乳酸水平。免疫组织化学显示FSH处理后卵巢组织中乳酸化显著增加,主要定位于mGCs。质谱分析鉴定出组蛋白H4第5位赖氨酸(H4K5)的乳酸化,免疫组织化学染色显示H4K5la在颗粒细胞中特异性富集,而卵母细胞和膜细胞信号极弱。这些发现表明乳酸衍生的H4K5la可能作为FSH诱导的mGCs线粒体生物发生的表观遗传介质。
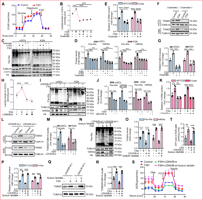
2.2 抑制乳酸产生/H4K5la抑制FSH诱导的颗粒细胞线粒体生物发生
为确定FSH是否通过乳酸/组蛋白乳酸化途径促进线粒体生物发生,研究人员在KGN细胞中测量了FSH处理后的细胞外酸化率(ECAR)。FSH显著增加ECAR,表明糖酵解活性增强。为调节细胞内组蛋白乳酸化,研究人员采用两种互补方法:(a)使用2-脱氧-D-葡萄糖(2-DG)和草氨酸盐药理学抑制糖酵解通量以抑制乳酸产生;(b)siRNA介导的乳酸脱氢酶A(LDHA)和LDHB敲低。两种抑制剂处理均有效降低mGCs中细胞内乳酸水平,并显著降低FSH刺激的mGCs和KGN细胞中的全局蛋白乳酸化和H4K5la水平。免疫荧光显示2-DG和草氨酸盐有效抑制FSH刺激的KGN细胞中H4K5la。组蛋白乳酸化降低显著损害了FSH诱导的颗粒细胞线粒体生物发生,表现为线粒体DNA拷贝数、TOM20蛋白丰度和MitoTracker Green荧光减少。考虑到2-DG和草氨酸盐的潜在脱靶效应,研究人员通过遗传耗竭LDHA/B来特异性调节乳酸依赖性组蛋白乳酸化。双重LDHA/B沉默显著降低细胞内乳酸生成、全局蛋白乳酸化和H4K5la。免疫荧光分析证实LDHA/B敲低后FSH刺激的H4K5la受损。相应干预抑制了FSH诱导的线粒体生物发生,表现为线粒体DNA拷贝数减少、TOM20表达降低和MitoTracker Green染色减弱。为评估乳酸补充是否能挽救这一表型,研究人员用乳酸钠处理LDHA/B耗竭的KGN细胞。外源性乳酸显著恢复了FSH刺激细胞中的H4K5la和线粒体生物发生。此外,FSH处理显著增强KGN细胞的氧消耗率(OCR),而抑制乳酸产生减弱了这一效应,乳酸补充挽救了OCR。类似地,LDHA/B敲低降低了FSH刺激的ATP产生,乳酸钠可恢复。使用JC-1荧光探针实时监测线粒体膜电位(ΔΨm)发现,FSH处理显著增加红色荧光(J-聚集体,表示超极化)同时降低绿色荧光(JC-1单体,表示去极化)。重要的是,药理学抑制乳酸产生显著减弱FSH诱导的ΔΨm升高,而乳酸钠补充挽救了这一超极化效应。为确定FSH是否通过抑制线粒体自噬增强线粒体含量,研究人员评估了线粒体自噬标志物。在FSH处理的KGN细胞中,PINK1/Parkin和LC3-II表达增加,而p62表达降低,与激活的线粒体自噬通量一致。FSH处理后线粒体-溶酶体共定位也增加。这些结果共同表明FSH通过乳酸/组蛋白乳酸化途径而非抑制线粒体自噬促进颗粒细胞线粒体生物发生。

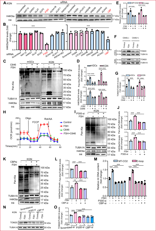
2.3 FSH通过P300/CBP催化的H4K5la促进线粒体生物发生
为鉴定负责H4K5la的酶,研究人员使用siRNA方法在KGN细胞中沉默候选酰基转移酶。P300及其同源物CBP的敲低降低了H4K5la,鉴定P300/CBP为与该乳酸化特征相关的关键乳酸转移酶。研究人员接下来使用C646(特异性P300/CBP拮抗剂)抑制该复合物。如预期,C646处理有效抑制FSH处理的mGCs和KGN细胞中的全局乳酸化和H4K5la。由于P300/CBP也可通过作为写入蛋白催化乙酰化,研究人员评估了FSH处理的KGN细胞中的乙酰化水平。然而未观察到显著变化,且C646未消除全局乙酰化,表明P300/CBP不是的乙酰转移酶或其作用在这些细胞中被补偿。接下来研究人员检查了P300/CBP抑制后的线粒体生物发生。P300/CBP抑制消除了FSH诱导的线粒体DNA含量增加和TOM20表达。MitoTracker染色证实C646阻断FSH刺激的线粒体生物发生。与此一致,C646显著减弱FSH刺激的OCR和线粒体膜电位。为解决C646可能产生超出乳酸化抑制的脱靶效应的担忧,研究人员进行了P300和CBP的单独沉默。类似地,酶缺失显著降低全局和H4K5乳酸化,并相应减少KGN细胞中FSH诱导的线粒体生物发生,表现为线粒体DNA拷贝数、TOM20表达和MitoTracker Green荧光降低。P300/CBP敲低还抑制FSH诱导的线粒体膜电位升高。这些数据共同证明P300/CBP介导的H4K5la促进FSH驱动的颗粒细胞线粒体生物发生。

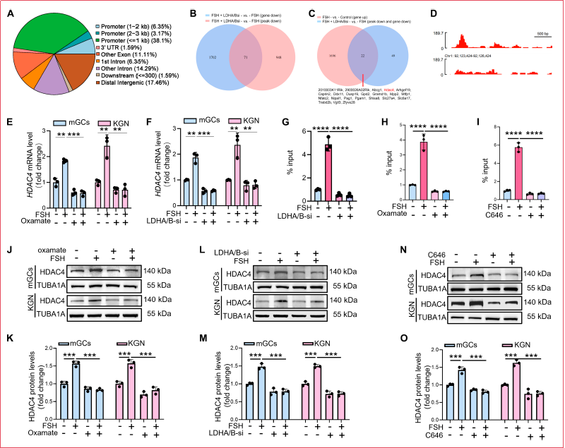
2.4 鉴定H4K5la调控的下游靶基因
为评估组蛋白乳酸化对FSH激活颗粒细胞中基因表达的影响,研究人员使用H4K5la特异性抗体进行CUT&Tag分析。质量控制分析证实样本间高相关性和适当的DNA片段大小分布。H4K5la峰主要富集于启动子区域。GO分析显示H4K5la靶基因在mGCs中强烈富集于代谢调控,而KEGG通路注释同样显示在代谢网络中富集,表明组蛋白乳酸化有助于线粒体生物发生的基础代谢基因表达调控。为检查功能后果,研究人员对LDHA/LDHB敲低后的FSH处理mGCs进行RNA测序。差异表达分析显示与FSH处理对照相比,FSH + LDHA/B-si组中有1,773个下调基因和1,335个上调基因。下调基因的KEGG富集指向核心代谢过程,表明乳酸依赖性乳酸化支持线粒体生物发生的基础代谢基因表达。通过整合CUT&Tag数据(下调的H4K5la峰)与FSH处理GCs ± LDHA/B敲低的RNA-seq数据(下调基因),研究人员鉴定出71个H4K5la靶基因,其转录在LDHA/B耗竭后显著降低。为进一步将FSH诱导的H4K5la与线粒体生物发生联系起来,研究人员分析了FSH处理mGCs的RNA-seq谱,鉴定出2,003个下调和1,718个上调基因。KEGG分析显示上调转录本与线粒体生物发生通路密切相关。将这些基因与71个差异表达基因交叉参考,鉴定出22个被FSH显著诱导且在LDHA/LDHB敲低后显著下调的H4K5la靶基因。在这些基因中,HDAC4(一种作为乙酰化而非乳酸化擦除器的HDAC II类去乙酰化酶)在其启动子处显示强烈的H4K5la富集。与此发现一致,qRT-PCR证实FSH刺激的mGCs和KGN细胞中草氨酸盐处理或LDHA/LDHB敲低后HDAC4 mRNA表达降低。ChIP-qPCR进一步验证了FSH刺激下HDAC4启动子处的H4K5la富集,该富集被草氨酸盐、LDHA/B沉默或使用C646抑制乳酸化写入蛋白P300所减弱。免疫印迹显示草氨酸盐、LDHA/LDHB敲低或C646处理后HDAC4蛋白降低。免疫荧光染色证实抑制乳酸产生和H4K5la降低HDAC4蛋白表达,HDAC4主要定位于细胞核。这些结果共同确立FSH诱导的H4K5la驱动颗粒细胞中HDAC4的转录上调。

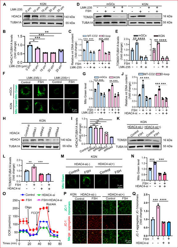
2.5 HDAC4促进FSH诱导的线粒体生物发生
在确立H4K5la调控HDAC4表达后,研究人员接下来研究了HDAC4在FSH处理颗粒细胞中的功能作用。使用LMK-235(特异性IIa类去乙酰化酶家族拮抗剂,据报道可在转录和翻译水平抑制HDAC4表达)处理颗粒细胞。如预期,LMK-235处理后KGN细胞中HDAC4表达以浓度依赖性方式降低。基于这些结果,选择15 μM LMK-235作为后续实验的标准浓度。通过qRT-PCR定量线粒体DNA含量、线粒体标志物TOM20免疫印迹和MitoTracker Green染色线粒体证明,HDAC4的药理学抑制显著减弱FSH诱导的mGCs和KGN细胞线粒体生物发生。为小化LMK-235与HDAC4抑制无关的潜在脱靶效应,研究人员随后采用siRNA介导的方法特异性沉默HDAC4。初步评估了四种靶向HDAC4的siRNA的基因沉默效率和特异性。FSH刺激下HDAC4敲低显著损害线粒体生物发生,表现为线粒体DNA拷贝数减少、TOM20蛋白水平降低和MitoTracker Green荧光减弱。与此一致,HDAC4耗竭抑制KGN细胞中FSH诱导的OCR和ΔΨm增加。这些结果牢固确立HDAC4作为颗粒细胞响应FSH的线粒体生物发生关键调节因子。

2.6 HDAC4通过位点特异性去乙酰化调节PGC-1α活性以促进线粒体生物发生
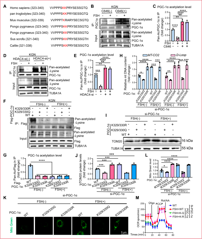
PGC-1α是代谢途径的既定主调节因子。先前研究表明HDAC4直接靶向PGC-1α并在赖氨酸残基K329和K330去乙酰化以调节其活性,但这些位点的乙酰化是否影响线粒体生物发生仍未知。为解决这个问题,研究人员检查了HDAC4介导的PGC-1α赖氨酸去乙酰化在线粒体调节中的作用。跨物种序列比对显示PGC-1α K329/K330的强烈进化保守性,突出其潜在功能重要性。研究人员首先评估了FSH刺激的KGN细胞中PGC-1α乙酰化,观察到FSH处理后乙酰化显著降低,P300/CBP抑制剂C646逆转了这一效应。类似地,HDAC4敲低增加了FSH处理细胞中PGC-1α乙酰化。接下来研究人员将K329/330残基单独突变为不可乙酰化的精氨酸(R)残基或可乙酰化的谷氨酰胺(Q)残基,并检查每个突变体暴露于FSH时的乙酰化水平。KGN细胞通过脂质体转染表达野生型(WT)Flag-PGC-1α或其乙酰化模拟(K329/330Q)和不可乙酰化(K329/330R)变体。为确保检测直接乙酰化,免疫沉淀复合物用SDS解离后用泛乙酰赖氨酸抗体免疫印迹。K329/330R突变几乎消除了FSH诱导的PGC-1α乙酰化,证实这些位点代表主要乙酰化位点。为绘制与PGC-1α相关的乙酰转移酶,研究人员在NIH/3T3细胞中进行IP后质谱分析。这种方法定义了PGC-1α相互作用组并鉴定出1,472个推定相互作用蛋白,包括其乙酰化的潜在介质。GO富集分析突出显示这些相互作用因子与线粒体生物发生通路的强烈关联。基于功能注释优先筛选出11个候选乙酰转移酶。靶向siRNA筛选鉴定DLAT和ACAT1为PGC-1α翻译后修饰的关键调节因子,其耗竭显著降低PGC-1α乙酰化。后续co-IP实验证实两种酶与PGC-1α相互作用,这些相互作用被FSH刺激动态破坏。研究人员随后评估PGC-1α乙酰化是否影响FSH诱导的线粒体生物发生。KGN细胞在siRNA介导的内源性PGC-1α耗竭后转染WT PGC-1α或K329/330R和K329/330Q突变体。K329/330R突变体(去乙酰化模拟)显著增强线粒体生物发生,而乙酰化模拟K329/330Q突变体损害线粒体生物发生,表现为(a)线粒体DNA拷贝数减少,(b)TOM20水平降低,和(c)MitoTracker Green染色减少。相应地,K329/330R突变体升高线粒体OCR、ATP水平和ΔΨm,而K329/330Q突变体产生相反效应。这些发现共同证明FSH通过HDAC4介导的PGC-1α K329/330去乙酰化促进线粒体生物发生。

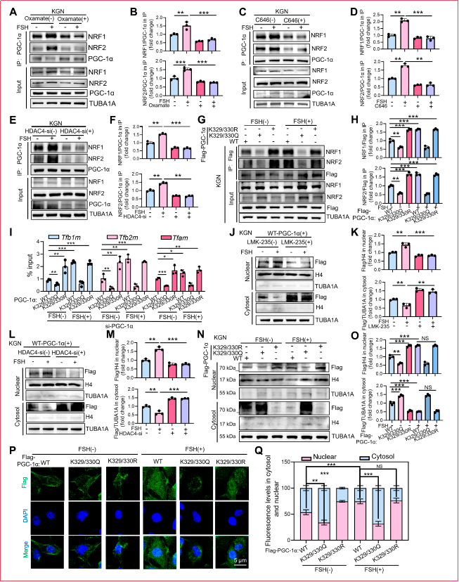
2.7 PGC-1α去乙酰化招募NRF1/2以驱动线粒体生物发生
PGC-1α作为线粒体生物发生的主调节因子,协同转录因子如NRF1和GABPA(NRF2)激活线粒体功能所需的核基因。为确定K329/330乙酰化如何影响PGC-1α活性,研究人员通过co-IP检查FSH依赖性变化。FSH刺激显著增强PGC-1α与NRF1/NRF2的相互作用,而破坏乳酸依赖性H4K5la消除这一效应。类似地,暴露于P300/CBP抑制剂C646或HDAC4耗竭显著减弱KGN细胞中FSH诱导的PGC-1α-NRF1/2复合物形成。为评估K329/330乙酰化的功能意义,研究人员在KGN细胞中表达Flag标记的PGC-1α变体(WT、乙酰化缺陷K329/330R或乙酰化模拟K329/330Q)。K329/330R突变增强FSH刺激下PGC-1α与NRF1/NRF2的结合,而K329/330Q变体显著损害这些相互作用。与此一致,ChIP-qPCR显示FSH处理细胞中K329/330R突变体对NRF1/NRF2靶基因(TFAM、TFB1M、TFB2M)启动子的占据增加,而K329/330Q突变体染色质结合显著降低。这些结果共同表明PGC-1α在K329/330的去乙酰化促进其招募至NRF1/2并驱动响应FSH的线粒体基因程序激活。PGC-1α必须从细胞质转位至细胞核以发挥转录辅激活因子功能。为确定乙酰化是否调节其亚细胞分布,研究人员用Flag标记的WT PGC-1α转染KGN细胞并进行核-胞质分级分离。FSH处理诱导PGC-1α强烈的核定位,而LMK-235抑制HDAC4或HDAC4特异性siRNA减弱这一核积累。为进一步探究K329/330乙酰化的作用,研究人员表达WT、K329/330R或K329/330Q PGC-1α构建体后进行亚细胞分级分离。K329/330R突变体增强FSH刺激的PGC-1α核进入,而K329/330Q突变体减弱核定位。免疫荧光染色证实这些结果,显示FSH处理细胞中K329/330R变体的胞质-核转位增加和K329/330Q突变体的核-胞质重新分布增强。这些发现表明FSH降低PGC-1α乙酰化,促进其核进入并增强线粒体生物发生。

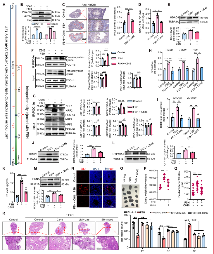
2.8 抑制H4K5la/HDAC4/PGC-1α通路损害体内FSH诱导的线粒体生物发生和卵泡发育
为评估H4K5la/HDAC4/PGC-1α通路的生理相关性,接受FSH的小鼠用靶向该轴关键组分的抑制剂处理:C646(P300/CBP乳酸化抑制剂)、LMK-235(HDAC4拮抗剂)或SR-18292(PGC-1α乙酰化激活剂)。C646处理消除了卵巢颗粒细胞中FSH诱导的H4K5la,并伴随抑制HDAC4表达。与HDAC4介导的PGC-1α去乙酰化一致,通路阻断增加PGC-1α乙酰化并破坏PGC-1α-NRF1/NRF2相互作用。重要的是,该通路阻断显著损害FSH诱导的线粒体生物发生,表现为线粒体基因表达降低、mtDNA拷贝数减少和TOM20蛋白水平降低。线粒体缺陷伴随雌二醇(E2)产生减少和颗粒细胞增殖降低。在器官水平,抑制剂处理的小鼠表现出卵巢变小、卵巢重量降低、卵泡发育停滞和窦卵泡形成减少。这些发现共同证明H4K5la/HDAC4/PGC-1α轴对FSH介导的卵泡发育至关重要,通过支持线粒体代谢适应。

n 研究结论
本研究揭示了一个先前未表征的FSH依赖性代谢-表观遗传通路,将糖酵解与线粒体生物发生联系起来。FSH刺激的糖酵解增加细胞内乳酸,通过P300/CBP介导的H4K5组蛋白乳酸化(H4K5la),该修饰富集于代谢基因启动子并直接激活HDAC4转录。HDAC4介导的PGC-1α在K329/K330去乙酰化促进NRF1/2招募和线粒体DNA复制及线粒体生物发生必需基因的转录。该机制可能代表代谢通量控制细胞器生物发生表观遗传调控的更广泛原理,为理解FSH依赖性生殖生理提供了机制见解,并突出了生殖障碍代谢功能障碍的潜在治疗机会。

Wu G, Chen M, Li C, Wei M, Pan Y, He T, Liu Z, Li H, Zhang C, Zhang JQ, Sheng Y, Liu Y, Liu H, Shen M. Histone Lactylation Couples FSH-Driven Lactate Metabolism to Mitochondrial Biogenesis by Enhancing HDAC4-Mediated Deacetylation of PGC-1α in Granulosa Cells. Research (Wash D C). 2026 Jan 15;9:1045. doi: 10.34133/research.1045. PMID: 41551912; PMCID: PMC12804605.