欢迎来到乐鱼网页版登录入口网站!2024年7月10日,《Cancer Cell》在线发表Mar医院研究所Toni Celià-Terrassa团队的突破性成果。研究揭示,TIM3⁺乳腺癌细胞在微转移“爆发窗口”中扮演免疫逃逸主控角色:于免疫健全宿主内,TIM3在定植初期即被选择性上调,驱动细胞获得增强的干性、生存力与免疫隐身能力,从而成为转移级联的核心引擎。

背景:
转移性乳腺癌仍无根治手段,每年导致近70万人死亡。现行辅助/新辅助治疗旨在清除微转移灶,却受限于其免疫机制不明:多数播散细胞死于远端胁迫,仅少数具备干性与EMT特征的MICs存活并逃逸免疫。肝脏耐受性微环境更使转移灶对免疫治疗迟钝。免疫检查点TIM3本以T细胞耗竭而闻名,新近发现亦高表达于乳腺癌细胞,激活AKT/β-catenin信号,却未知其在微转移中的角色。本研究证实,TIM3在乳腺癌细胞富集预示预后不良,并直接赋予MICs存活、干性与免疫逃逸能力,为阻断微转移提供潜在新靶。

结论1: 建模实验转移免疫编辑
以未免疫编辑的EpRas乳腺癌细胞构建全身转移模型,比较免疫缺陷与免疫健全小鼠。生物发光显示健全鼠转移显著受抑;RNA-seq及聚类证实免疫选择主导转录差异,富集免疫抑制、EMT和干性通路,TIM3在肿瘤细胞普遍上调,肝转移尤甚。4T07模型进一步验证免疫压力下TIM3表达升高,提示其介导逃逸与干性的治疗靶点。

Fig1. 转移免疫压力正向选择 TIM3+ 转移细胞
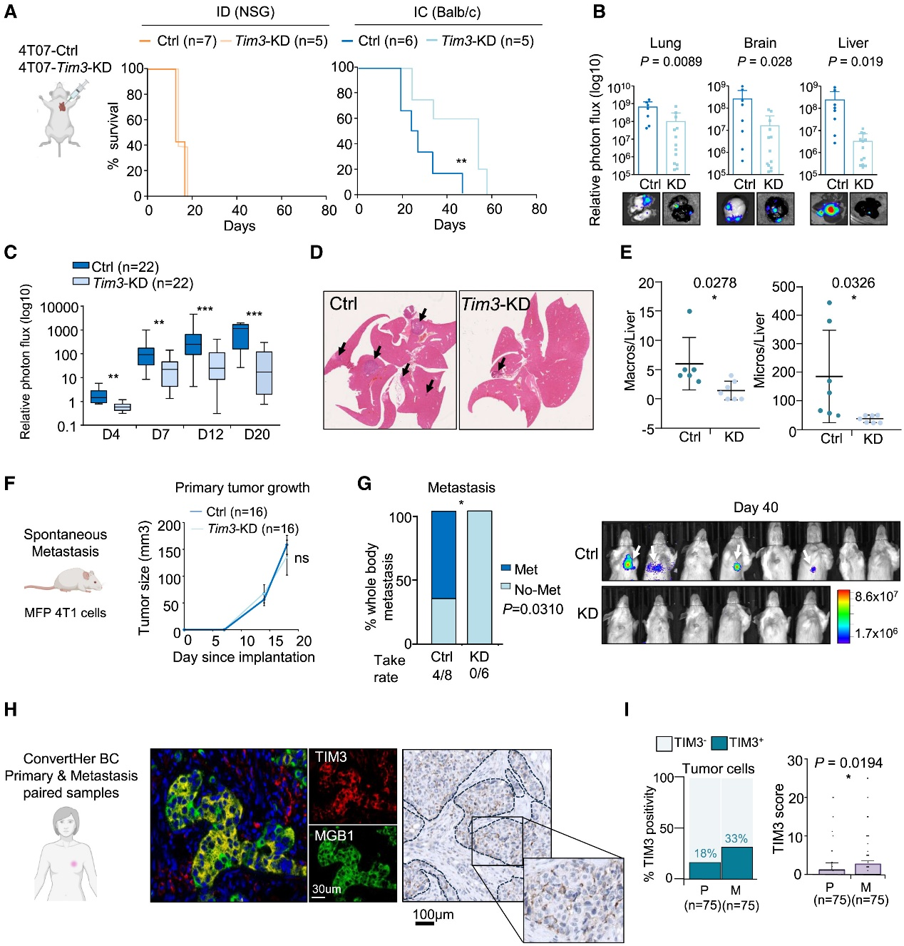
结论2: TIM3 在免疫压力下促进乳腺癌转移能力
以未免疫编辑的EpRas细胞建立全身转移模型,比较免疫缺陷与免疫健全小鼠。健全鼠转移受抑,RNA-seq显示免疫选择塑造转录谱,富集免疫抑制、EMT与干性;TIM3在肿瘤细胞普遍上调,肝转移更甚。4T07模型证实免疫压力下TIM3升高,提示其介导逃逸与干性的治疗靶点。

Fig2. TIM3 驱动乳腺癌转移
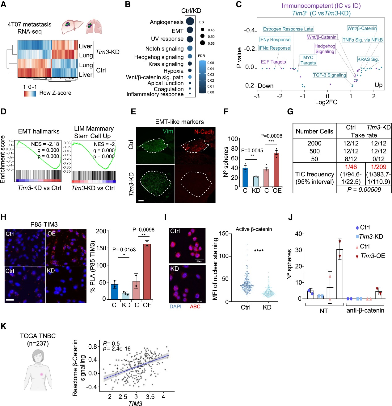
结论3:TIM3 与 EMT 样细胞相关并激活 β-catenin 信号转导
用未免疫编辑的EpRas-FLuc-GFP低表达细胞,经心腔注射建立乳腺癌全身转移模型,对比NSG免疫缺陷与Balb/c免疫健全小鼠。BLI显示健全鼠转移负荷显著降低;20天后分离肺、肝、脑灶,流式纯化肿瘤细胞,RNA-seq无免疫细胞污染。PCA与聚类证实免疫选择主导转录差异;GO/GSEA示健全鼠来源细胞富集免疫抑制、干性及EMT通路。TIM3在肿瘤细胞普遍上调,肝转移尤甚。高表达TIM3的4T07模型进一步验证免疫压力下TIM3升高,提示其介导逃逸与干性的可靶机制。

Fig3. TIM3 MIC 显示干性/EMT 样特征和 β-catenin 激活
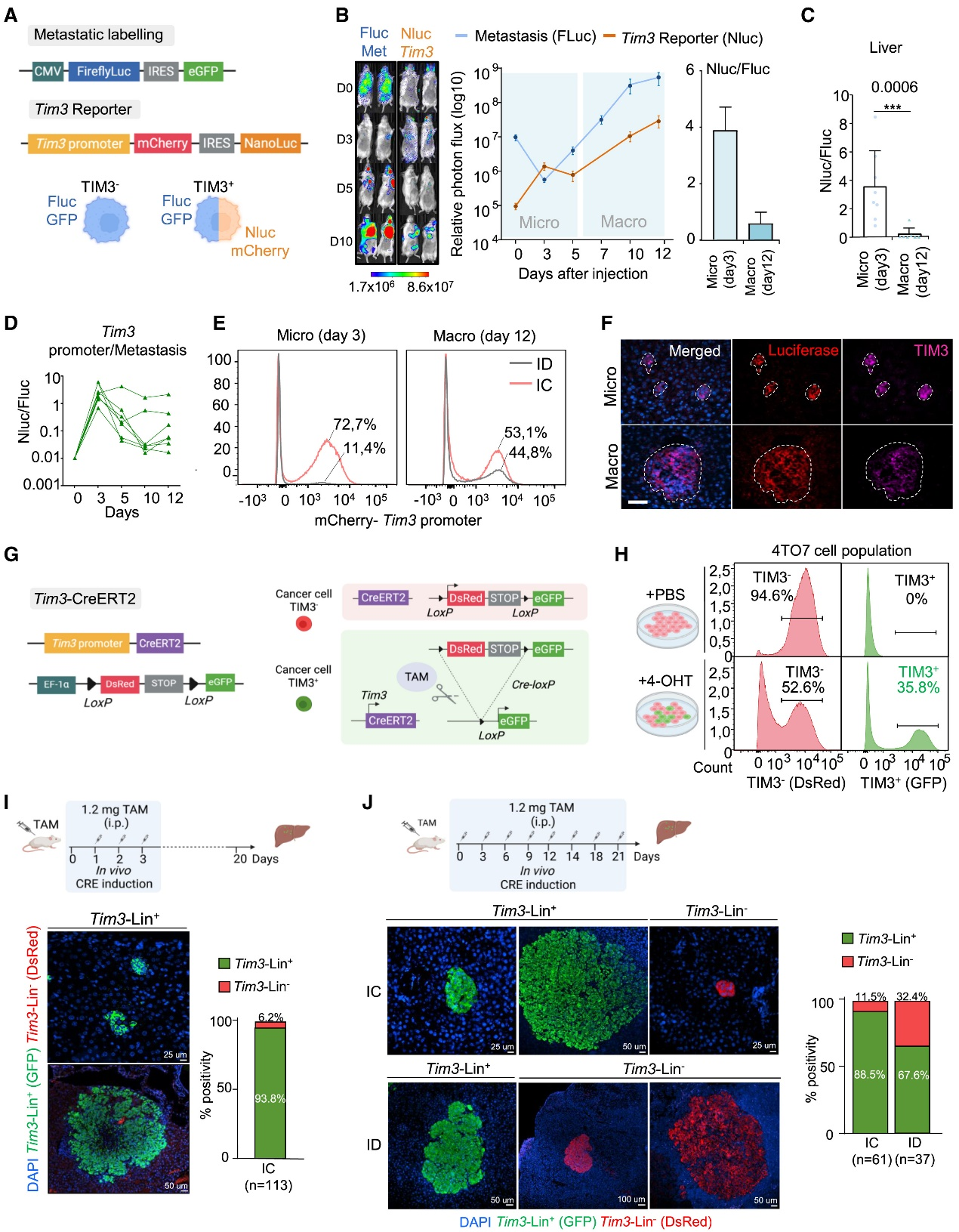
结论4: TIM3 肿瘤细胞在微转移中的时空分析
为捕捉TIM3⁺细胞早期定植,4T07-FLuc-GFP经心腔注射后0、6 h及3 d BLI示6 h已分布多器官,肝切片证实DTC存在;3 d后免疫健全鼠信号骤降,表明多数DTC早期即被清除。继而构建Tim3-mCherry-Nluc双报告系统,以流式及BLI实时追踪Tim3启动子活性,验证mCherry与TIM3蛋白高度一致。

Fig4. TIM3 转移中的时空动力学
结论5:TIM3 MIC 重塑微转移的免疫抑制免景观
单细胞测序显示,TIM3⁺微转移灶内免疫抑制细胞(IL-17⁺γδ T、Arg1⁺单核/中性粒)显著增多,效应CD8⁺ T、DC及杀伤性中性粒减少;细胞互作增强抑制信号。光谱流式证实TIM3敲低可逆转该抑制微环境,表明TIM3⁺肿瘤细胞通过重塑免疫格局实现早期免疫逃逸。

Fig5. TIM3 MIC 在微转移过程中诱导免疫抑制环境
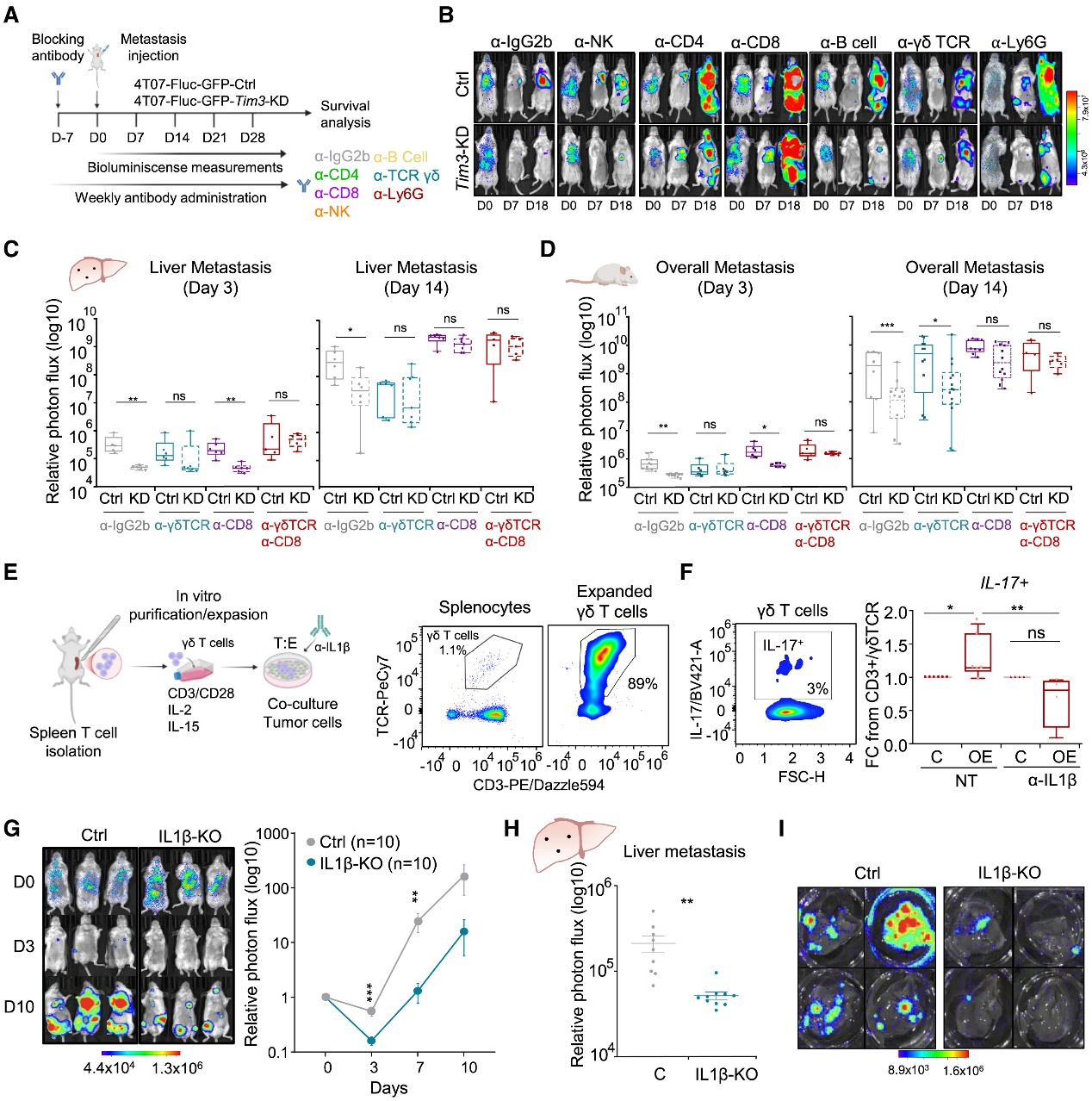
结论6:γδT细胞在肝微转移过程中发挥重要作用
scRNA-seq分析4T07对照与Tim3敲低小鼠的肝微转移、巨转移及邻近组织CD45⁺免疫细胞,鉴定27群并发现微转移期变化最显著:TIM3⁺灶内IL-17⁺γδ T、Arg1⁺单核/中性粒等抑制细胞增多,CD69⁺Gzmb⁺CD8⁺ T、DC及杀伤性中性粒减少;细胞互作增强抑制信号。光谱流式验证TIM3⁺微转移灶IL-17⁺γδ T升高、CD8⁺活化下降。结论:TIM3⁺ MICs在早期通过招募抑制细胞、削弱效应T细胞,营造促瘤免疫微环境。

Fig6. TIM3介导的免疫抑制中γδ T细胞、CD8+T细胞和IL-1β的
功能转移评估
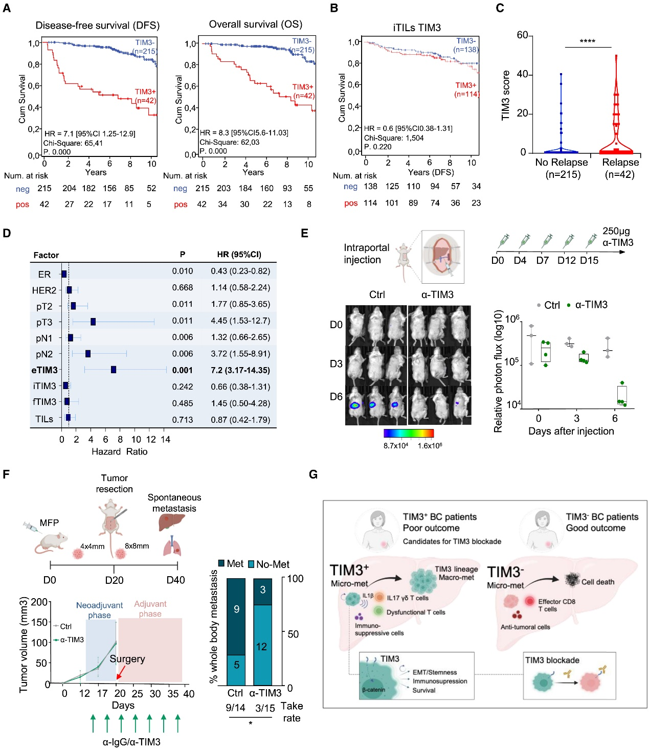
结论7:表达 TIM3 的肿瘤细胞独立预测乳腺癌患者预后不佳
257例乳腺癌IHC显示,肿瘤细胞TIM3高表达预示无病及总生存期缩短,且独立于T细胞TIM3;TNBC及III期风险最高。门脉接种与切除模型中,抗TIM3显著减少肝、肺早期转移,不影响原发瘤;疗效与TIM3敲低等同。结果支持TIM3作为复发高危标志,并推荐II/III期(新)辅助抗TIM3临床试验。

Fig7. TIM3阻断治疗乳腺癌转移的临床和临床前评价
研究局限性
本研究受限于人体细胞无法在完整免疫体系中应用,故采用同基因小鼠模型;荧光标记虽具免疫原性,但未标记细胞仍重现TIM3表型。实验涵盖EpRas、4T1、4T07、66cl4及AT3五种BC模型,前二者用于全身转移,后三者用于自发转移;4T07与4T1均携带Trp53热点突变,模拟高TIM3表达的人类TNBC。