欢迎来到乐鱼网页版登录入口网站!瑞香狼毒根大环二萜类化合物通过STAT 1/S100 A9信号通路减轻咪喹莫特诱导的银屑病样炎症
各位读者好,今天为大家带来一篇使用整合网络药理学、分子对接、细胞热转移测定 (CETSA)、药物亲和力响应靶点稳定性(DARTS)、表面等离子共振(SPR)等策略来研究瑞香狼毒乙酸乙酯提取物(SA)在银屑病中的作用、潜在靶点和机制的高分文章,是由上海中医药大学附属岳阳中西医结合医院和福建中医药大学药学院团队2025年4月在Br J Pharmacol发表的,题为“Macrocyclic diterpenoids from Stellera chamaejasme roots alleviate imiquimod‐induced psoriasiform inflammation via STAT1_S100A9”。发现荷叶瑞香狼毒乙酸乙酯提取物stellchamain A(SA)可改善咪喹莫特诱导的银屑病样症状,为银屑病治疗提供了新的潜在药物。

发表杂志:
《British Journal of Pharmacology》(《英国药理学杂志》,简称Br J Pharmacol)是国际药理学领域的权威期刊之一,主要发表药理学基础研究和转化研究的高质量成果。由英国药理学会(British Pharmacological Society)于1946年主办,具有悠久的学术历史。

2024 年影响因子:7.7
ISSN:1476-5381
中科院分区:在中科院最新升级版分区表中,大类学科为医学 2 区,小类学科药学也为 2 区。
发文量:根据科研通数据显示,其每年出版文章数约为 344 篇。另外,在 2023-2024 年期间,发文量较多的机构有伦敦大学(90 篇)、诺丁汉大学(68 篇)等,发文量较多的国家是英国(406 篇)。
发表成本:非开放获取(OA)方式无版面费,若选择开放获取出版,OA 费用为 4200 美元,约合人民币 26675 元。
审稿周期:审稿周期一般为 2-6 个月左右,具体时间因稿件情况而异。
《British Journal of Pharmacology》凭借其悠久的历史、严格的审稿标准和广泛的学科覆盖,成为药理学领域研究者发表高质量成果的重要平台。无论是基础机制探索还是药物开发研究,该期刊都为推动全球药理学发展发挥着关键作用。
研究背景:
银屑病是一种多系统炎症性疾病,影响患者生活质量,现有免疫治疗药物存在副作用等问题。瑞香狼毒是传统中药,对治疗银屑病有潜在效果,其含有的二萜类化合物具有多种药理活性。此前研究发现瑞香狼毒乙酸乙酯提取物可抑制角质形成细胞活力,本研究旨在分离鉴定其化合物,探究瑞香狼毒乙酸乙酯提取物stellchamain A(SA)治疗银屑病的作用机制,为瑞香狼毒治疗银屑病提供科学依据。
本文从瑞香狼毒根部分离出10种二萜类化合物,其中新化合物stellchamain A(SA)表现出显著的抗银屑病活性。研究通过体外细胞实验和体内小鼠模型,证实SA能抑制IL - 17A诱导的细胞增殖和凋亡,减轻咪喹莫特诱导的银屑病样症状。网络药理学和分子生物学研究表明,SA通过IL - 17A/STAT1/S100A9信号通路发挥作用,为银屑病治疗提供了新的潜在药物。
研究框架:
1. 提出问题
基于银屑病现状及瑞香狼毒治疗潜力,提出探究SA治疗银屑病机制的问题。
2. 研究框架
体外研究SA对IL - 17A处理的HaCaT细胞的作用,体内用咪喹莫特诱导银屑病小鼠模型评估SA效果,结合网络药理学等方法探究作用机制。
3. 研究方法
采用柱色谱分离化合物,NMR鉴定结构,CCK - 8和TUNEL等检测细胞活性和凋亡,用网络药理学、SPR等研究SA与靶点相互作用。
4. 分析数据
用Prism 8.4软件进行单因素或双因素方差分析,以p < 0.05为差异有统计学意义。
5. 得出结论
研究发现SA能靶向结合STAT1并影响其在Ser727位点的磷酸化,从而减少下游S100A9转录,抑制细胞增殖并诱导凋亡。在体内SA可使T细胞亚群恢复平衡,减少炎症细胞浸润,改善免疫微环境,缓解银屑病症状,为SA作为银屑病潜在治疗药物提供了科学依据。


潜在机制示意图
结果解析:
1. 瑞香狼毒中化合物1-10分离及其活性筛选
化合物分离鉴定:从瑞香狼毒中分离出10种二萜类化合物,包括新化合物SA(1)和9种已知化合物(2 - 10),并对SA进行了详细的结构鉴定,包括其平面结构、相对构型和绝对构型。
细胞活性筛选:评估了这些化合物对IL - 17A处理的HaCaT细胞活力和凋亡的影响。结果显示SA对IL - 17A诱导的HaCaT细胞增殖具有最佳抑制活性,且呈剂量依赖性地诱导细胞凋亡。

2. SA改善IMQ诱导的银屑病样皮肤病变
体内治疗效果:在IMQ诱导的小鼠银屑病模型中,SA能改善银屑病样皮肤病变,表现为红斑变淡、皮肤变光滑、鳞屑减少。
病理特征改善:PASI评分表明SA具有良好的治疗效果。H&E染色显示SA可减少表皮增厚、角化不全和血管周围炎症细胞浸润。IHC分析显示SA处理组中Ki67、ICAM - 1和IL - 17阳性角质形成细胞数量明显低于模型组,高剂量SA组效果优于阳性对照组CAL。

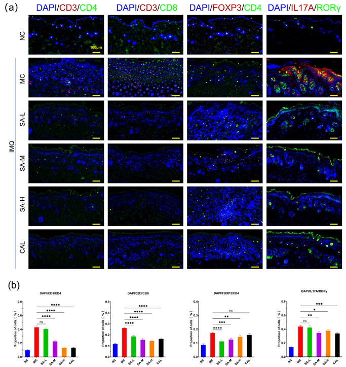
3. IHF染色证实SA对T细胞亚群的调节
T细胞亚群调节:IHF染色结果显示,SA组中CD3/CD4、CD3/CD8、FOXP3/CD4和IL - 17A/RORγ细胞的比例明显低于模型组,表明SA可调节T细胞亚群平衡,抑制IMQ诱导的炎症反应。

4. SA抗银屑病作用靶点的网络药理学预测
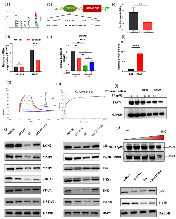
网络药理学预测:通过网络药理学分析,发现SA的靶点与GSE13355数据集中的差异表达基因有显著重叠,S100A9、STAT1和LCN2得分较高,提示SA可能通过靶向这些基因发挥治疗作用。
信号通路和免疫浸润:GO和KEGG分析表明SA主要影响先天免疫反应,作用于IL - 17信号通路。预测STAT1是调节S100A9转录的转录因子,分子对接显示SA可与STAT1结合。免疫浸润相关性分析表明STAT1和S100A9与多种免疫细胞相关,推测SA通过结合STAT1抑制S100A9转录,影响下游免疫浸润。

5. SA通过阻断STAT1和S100A9抑制HaCaT细胞分化
信号通路验证:通过多种实验验证了SA通过IL - 17A/STAT1/S100A9信号通路抑制促炎细胞因子的表达。Luciferase报告基因实验表明STAT1可结合S100A9的启动子区域,促进其转录。
直接结合验证:SPR分析显示SA与STAT1的KD值为9.24 nM,DARTS和CETSA实验进一步证实SA与STAT1直接相互作用。WB和IFC实验表明SA可直接结合STAT1,影响下游S100A9表达,抑制IL - 17信号通路的激活,从而减轻炎症。

6. SA对IL-17 A诱导的HaCaT细胞银屑病样皮损的抑制作用与IL-17 A信号通路的调节有关
信号通路变化:WB和IFC实验验证了在STAT1 siRNA干扰和SA干预下,IL - 17信号通路的变化。结果显示SA单独处理可显著降低S100A9、STAT1、p - STAT1等蛋白的表达水平,而在siSTAT1 + SA组中,这些蛋白水平部分恢复,表明SA可直接结合STAT1,影响下游S100A9表达,抑制IL - 17信号通路的激活,减轻炎症。

7. SA对IMQ诱导银屑病小鼠T细胞亚群表达的调节作用
免疫浸润调节:在IMQ诱导的小鼠银屑病模型中,SA可减少Th17细胞、滤泡辅助性T细胞、M1巨噬细胞、活化树突状细胞和中性粒细胞的浸润,增加调节性T细胞的浸润,表明调节免疫失调是SA缓解银屑病的潜在机制。
研究结论:
SA通过靶向STAT1结合,减少下游S100A9转录,抑制细胞增殖和诱导凋亡,重新平衡T细胞亚群,减少炎症细胞浸润,改善免疫微环境,减轻小鼠银屑病症状。
研究的创新性:
首次发现新的大环二萜类化合物SA,具有独特抗银屑病特性,明确其靶向STAT1通路及结合亲和力,拓展了治疗潜力。
研究的不足之处:
采用急性银屑病模型,无法评估SA对慢性银屑病的作用;体内实验剂量不能直接转化为临床剂量;未验证SA与STAT1结合位点;网络药理学存在不确定性。
研究展望:
后续可建立慢性银屑病模型评估SA效果;进一步验证体内剂量用于临床;明确SA与STAT1结合位点;结合其他研究方法减少网络药理学不确定性;探索SA对其他皮肤疾病的治疗作用。
研究意义:
本研究为银屑病治疗提供新的潜在药物,揭示SA作用机制,为开发具有免疫调节作用的治疗策略提供新见解。有望改善银屑病患者症状,提高患者生活质量,具有重要的临床应用前景。