欢迎来到乐鱼网页版登录入口网站!《Nature communications》是自然出版集团(Nature Publishing Group)旗下的一本开放获取(Open Access)综合性学术期刊,于2010年创刊。
出版周期:Bimonthly;
影响因子:14.7;
ISSN:2041-1723;
发文量:7910篇/年;
审稿速度:平均1.0个月;
版面费:USD 6790.00;

一、研究背景与目标
B7H3(CD276)是一种高度N-糖基化的膜蛋白,在多种实体瘤中高表达,通过抑制T细胞功能促进肿瘤免疫逃逸,但具体糖基化位点对其功能的调控机制尚不明确。N-糖基化影响蛋白折叠、运输和降解。异常糖基化可导致蛋白在内质网(ER)中积累并通过ER相关降解(ERAD)途径清除。该研究聚焦于免疫检查点分子B7H3的N -糖基化修饰,揭示了其在肿瘤免疫逃逸中的关键作用,并开发了靶向糖基化B7H3的单克隆抗体,为肿瘤免疫治疗提供了新策略。
二、关键技术总结
1、通过CRISPR-Cas9、sgRNA技术构建敲除细胞系,研究糖基化位点功能;
2、采用WB、IP、IF、FCM的方法检测B7H3表达、定位、泛素化及与其他蛋白互作;
3、构建荷瘤小鼠和人源化模型验证B7H3糖基化对肿瘤生长的影响及抗体治疗效果;
4、单克隆抗体筛选技术及SPR筛选特异性抗体并分析其结合特性;
5、TCGA数据分析验证B7H3表达与临床预后及免疫浸润的相关性;
三、主要研究结果
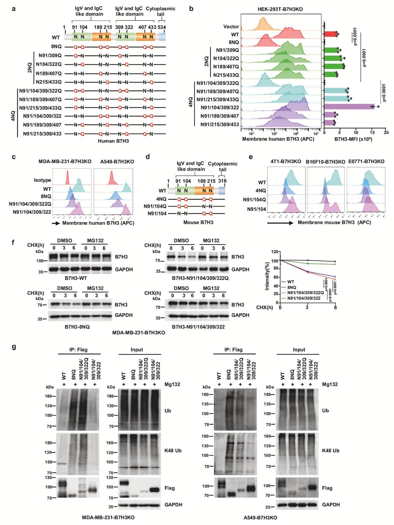
1、B7H3的N-糖基化位点对其细胞表面定位和蛋白稳定性的影响
构建人类B7H3的NQ突变体(将天冬酰胺N突变为谷氨酰胺Q),包括全突变体8NQ、N91/104/309/322Q(仅这 4 个位点无法糖基化)及单一位点恢复突变体,示意图显示野生型B7H3的4对糖基化位点(N91/309、N104/322、N189/407、N215/433);在MDA-MB-231和A549细胞中稳定表达突变体,流式分析显示N91/104/309/322Q突变体的膜结合B7H3水平与8NQ突变体相似,且mRNA水平无显著差异,排除转录水平影响;小鼠B7H3的N91/104Q 突变体在4T1、E0771、B16F10细胞中膜表达量显著低于野生型,与4NQ 突变体相当;用蛋白合成抑制剂CHX处理细胞,发现N91/104/309/322Q突变体的B7H3降解速率快于野生型,而蛋白酶体抑制剂MG132可逆转该降解。MG132 处理后,N91/104/309/322Q突变体的K48-linked泛素化水平显著升高,提示通过ERAD途径降解。结果表明,N91/309和 N104/322位点的N-糖基化是B7H3细胞表面定位和蛋白稳定性的主要决定因素,缺失这些糖基化会导致B7H3在ER中积累并通过蛋白酶体降解。

图1、B7H3前体的细胞表面定位和稳定性维持依赖于其N91/N309和N104/N322位点的N-糖基化修饰
2、B7H3糖基化位点N91/309和N104/322突变对其亚细胞定位及ER-Golgi转运的影响
随后,通过免疫荧光染色和共定位分析,在稳定表达野生型(WT)或糖基化突变型B7H3 的肿瘤细胞中,观察B7H3的亚细胞定位及与内质网(ER)、ER-Golgi中间区(ERGIC)和高尔基体标志物的共定位情况。结果表明,野生型B7H3主要分布于细胞膜和核周的高尔基体区域,而N91/104/309/322Q突变体和8NQ突变体的B7H3在细胞质中广泛分布,且与ER 标记物KDEL的共定位显著增加,提示B7H3在ER中积累;另外,野生型B7H3可与ERGIC和高尔基体标志物(TGN38)共定位,而N91/104/309/322Q突变体和8NQ突变体与上述标志物的共定位明显降低,表明糖基化缺失阻断了B7H3从ER向高尔基体的转运;

图2、B7H3在N91/309和N104/322位点的糖基化缺失会导致其无法正常从ER转运至高尔基体,进而在ER中积累并被降解。
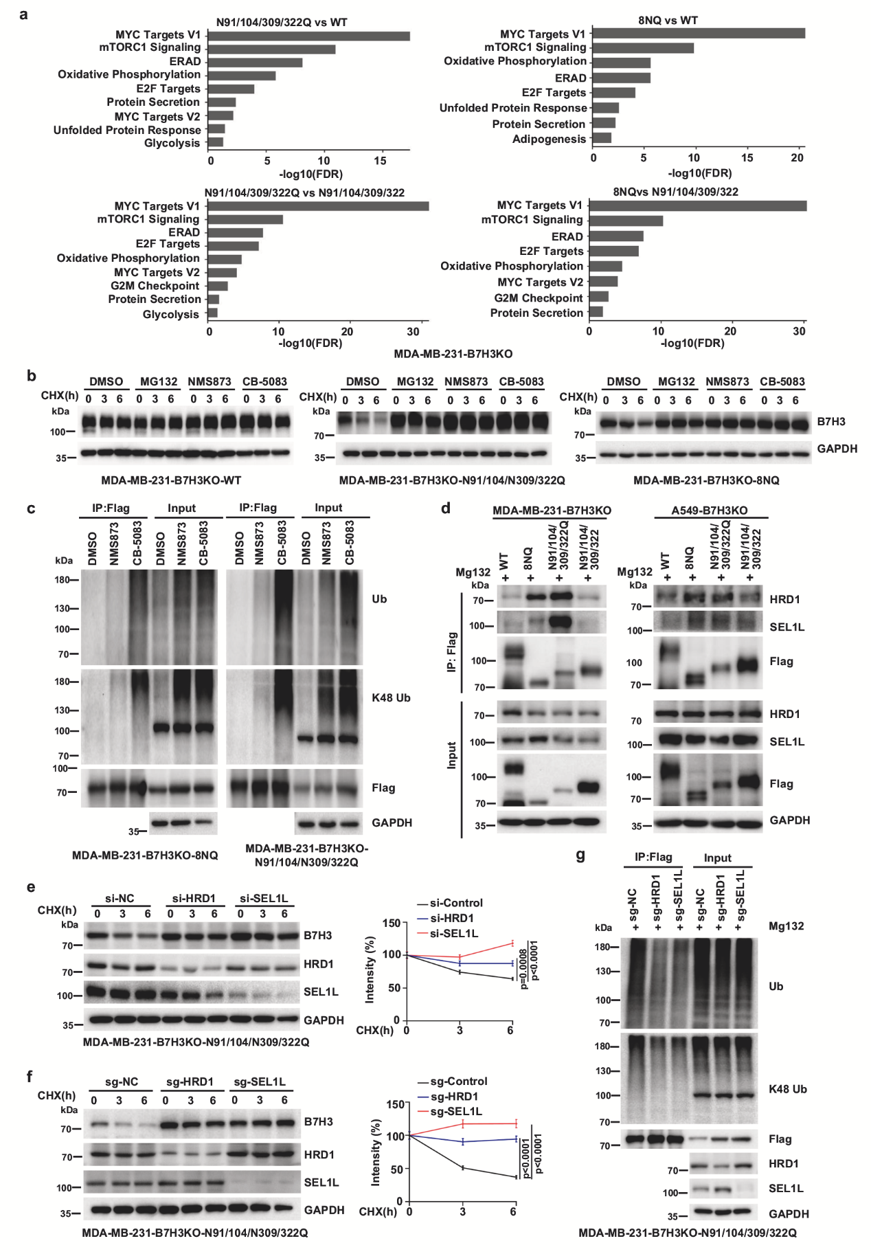
3、糖基化修饰通过调控ERAD途径影响B7H3稳定性的分子机制
随后,通过免疫沉淀-质谱(IP-MS)、蛋白质降解实验及泛素化分析,在稳定表达野生型(WT)或糖基化突变型B7H3的细胞中,研究糖基化缺失对ERAD途径的激活作用。

图3、糖基化修饰通过调控ERAD途径影响B7H3稳定性的分子机制
IP-MS分析结果表明,N91/104/309/322Q和8NQ突变体的B7H3与ERAD途径组分(如 p97、HRD1、SEL1L)的结合显著增加,通路富集分析显示ERAD相关通路显著激活;使用 p97 ATP酶抑制剂(NMS-873、CB-5083)或蛋白酶体抑制剂(MG132)处理细胞后,N91/104/309/322Q和8NQ突变体的B7H3降解被显著抑制,表明p97介导的ERAD途径参与其降解;泛素化水平检测发现N91/104/309/322Q和8NQ突变体的B7H3总泛素化及K48-linked泛素化水平显著升高,而p97抑制剂处理进一步增强该泛素化;免疫共沉淀显示 N91/104/309/322Q突变体的B7H3与ERAD核心组件HRD1、SEL1L的结合显著增强,敲低HRD1或SEL1L后,N91/104/309/322Q突变体的B7H3降解速率显著降低,K48-linked 泛素化水平也随之下降,证实HRD1和SEL1L在ERAD中的关键作用。这些结果表明B7H3 在N91/309和N104/322位点的糖基化缺失会使其被ERAD途径识别,通过HRD1-SEL1L 复合物介导K48-linked泛素化,进而被p97依赖的蛋白酶体降解。
4、B7H3抑制T细胞增殖和活化依赖于N91/309和N104/322位点的糖基化
CFSE标记的人T细胞与辐照的MDA-MB-231细胞共培养,结果显示,表达WT或 N91/104/309/322糖基化B7H3的肿瘤细胞显著抑制CD4+和CD8+T 细胞的增殖(CFSE稀释减少),而N91/104/309/322Q或8NQ突变体的抑制作用明显减弱;OT-1 T细胞与OVA肽负载的E0771/B16F10细胞共培养,糖基化B7H3组的T细胞增殖抑制更显著。WT或N91/104糖基化B7H3组的IFN-γ+CD8+T细胞频率显著低于突变体组,表明T细胞活化受抑制。另外,在小鼠模型中,糖基化B7H3组的穿孔素+和TNF+ CD8+T细胞比例降低,进一步证实 T细胞效应功能被抑制。表达WT或N91/104糖基化B7H3的肿瘤细胞与活化T细胞共培养后,cleaved caspase-3+肿瘤细胞比例更低,存活肿瘤细胞更多,而突变体组对T细胞杀伤更敏感。此外,糖基化位点突变不影响肿瘤细胞的体外增殖能力(生长曲线、集落形成实验),且不影响PI3K/AKT/mTOR和MAPK等增殖相关信号通路,排除了非免疫机制的影响。这些结果表明,B7H3在N91/309和N104/322位点的糖基化是其抑制T细胞增殖和活化的关键,该修饰通过维持B7H3的免疫抑制功能,使肿瘤细胞逃避T细胞介导的杀伤。这一结果为靶向糖基化B7H3的免疫治疗提供了直接的体外机制证据。

图4、B7H3在N91/309和N104/322位点的糖基化对其体外抑制T细胞功能的调控作用
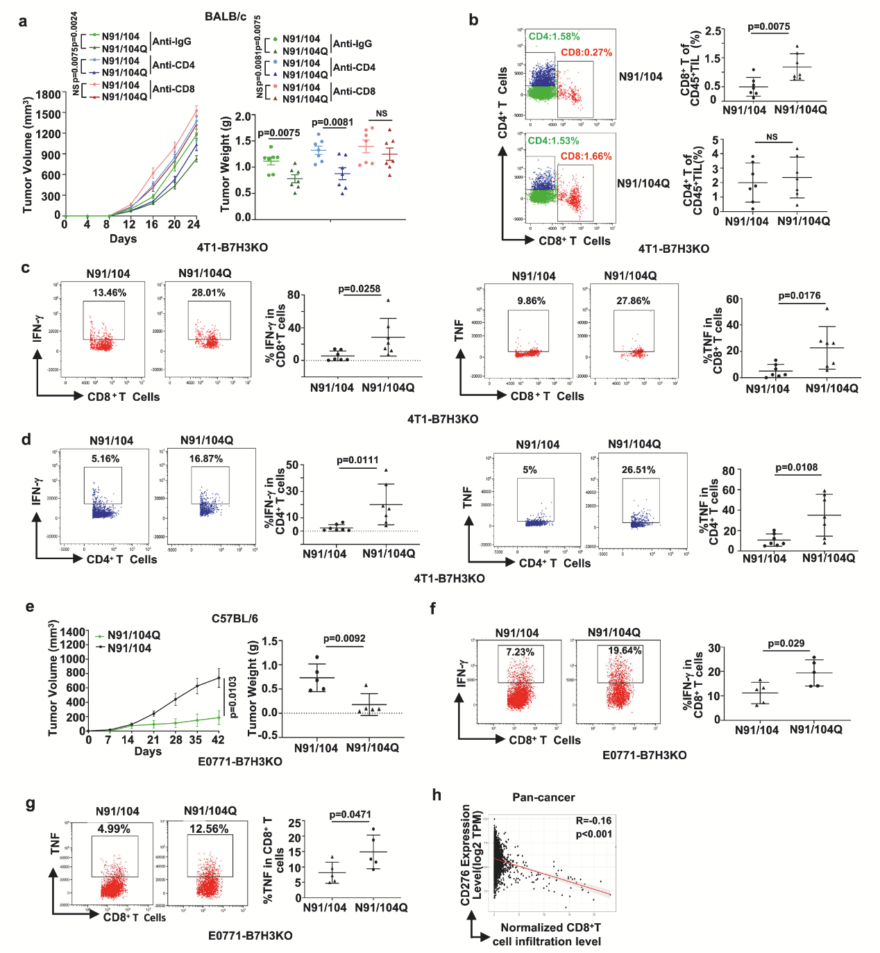
5、B7H3在N91和N104位点的糖基化对体内抗肿瘤T细胞应答的调控作用
随后,通过体内实验探究了B7H3在N91和N104位点的糖基化对抗肿瘤T细胞应答的调控作用,通过小鼠荷瘤模型和临床数据关联,验证了糖基化B7H3对肿瘤免疫逃逸的促进作用。结果表明,重构N91/104糖基化B7H3的肿瘤生长显著快于N91/104Q突变体,而耗竭 CD8+ T细胞后,两组肿瘤生长差异消失,提示依赖CD8+ T细胞介导的免疫应答。并在 C57BL/6小鼠中获得类似结果,N91/104糖基化B7H3肿瘤生长更快,且与CD8+ T细胞浸润减少相关。此外,N91/104糖基化B7H3肿瘤中,IFN-γ+ CD8+ T、TNF+ CD8+ T、IFN-γ+ CD4+ T 及 TNF+ CD4+ T细胞比例显著低于N91/104Q突变体肿瘤,而调节性T细胞(FOXP3+ Treg)无明显差异。在严重免疫缺陷SCID小鼠中,重构N91/104和N91/104Q B7H3的肿瘤生长无差异,进一步证实依赖适应性免疫。此外,TCGA分析显示33种人类癌症中,高B7H3 mRNA表达与患者总生存期缩短显著相关,且B7H3表达与肿瘤内CD8+ T 细胞浸润水平呈负相关。这些结果表明B7H3在N91和N104位点的糖基化通过抑制CD8+ T细胞活化和浸润,促进肿瘤免疫逃逸。该结果在小鼠模型和临床数据中均得到验证,为靶向糖基化B7H3的免疫治疗提供了体内机制依据。

图5、B7H3在N91和N104位点的糖基化通过抑制CD8+ T细胞活化和浸润,促进肿瘤免疫逃逸。
6、糖基化特异性B7H3抗体Ab-82的筛选和鉴定
通过单B细胞抗体生成技术筛选特异性识别糖基化B7H3的单克隆抗体,并通过流式细胞术、表面等离子体共振(SPR)及免疫印迹等方法验证其结合特性。用重组人4Ig-B7H3-His 融合蛋白免疫日本白兔,提取脾细胞通过单B细胞技术生成抗体,经ELISA和流式细胞术筛选出优先结合N91/309/N104/322糖基化B7H3的Ab-82;验证发现,Ab-82可识别野生型(WT)和N91/309/N104/322糖基化B7H3,但不结合N91/309/N104/322Q突变体或去糖基化B7H3(PNGase F处理后)。

图6、糖基化特异性B7H3抗体Ab-82的生成过程及其结合特异性验证
SPR分析显示Ab-82与B7H3的解离常数(KD)为3.0×10⁻9M,表明高亲和力结合,与商业抗B7H3抗体(eBioscience)相比,Ab-82对 N91/309/N104/322Q突变体的结合不受HRD1敲除(ERAD抑制)的影响,证实其依赖糖基化的特异性。免疫沉淀(IP)分析发现,Ab-82优先结合WT和N91/309/N104/322糖基化 B7H3,不结合8NQ或N91/309/N104/322Q突变体,而商业抗体可结合所有形式的B7H3;Dot blot 验证表明,去糖基化的B7H3蛋白无法被Ab-82识别,进一步证明其依赖糖基化位点的结合特性。
7、Ab-82的体内抗肿瘤机制及人源化抗体的疗效及作用机制研究
在4T1-hB7H3 荷瘤小鼠中,Ab-82(0.25–1 mg/kg)显著抑制肿瘤生长,且1 mg/kg组肿瘤重量较对照组降低约70%,无明显肝肾功能毒性;而在huPBMC-NOG小鼠中,5 mg/kg Hu-Ab-82使A549肿瘤体积减少约60%,且肿瘤内人类CD8+ T细胞和GZMB+细胞比例显著增加。Ab-82处理后,MDA-MB-231和A549细胞的膜表面B7H3表达量呈剂量依赖性下降,而商业抗B7H3抗体不影响膜B7H3水平。pHrodo Red标记的Ab-82在37℃下可进入肿瘤细胞,且内吞量随时间增加(24 h达峰值),而低温(4℃)或内吞抑制剂(primaquine)可阻断该过程;此外,Ab-82优先介导WT和N91/309/N104/322糖基化B7H3的内吞,对8NQ或 N91/309/N104/322Q 突变体的内吞作用显著减弱。同时,Ab-82处理增加4T1肿瘤中 CD4+/CD8+ T细胞比例,且GZMB+细胞(细胞毒性T细胞标志物)数量显著增多;免疫组化显示,Ab-82处理组肿瘤组织的B7H3表达量较对照组降低约50%,伴随T细胞介导的杀伤增强。这表明Ab-82通过特异性结合糖基化B7H3,诱导其内化与降解,解除B7H3对T细胞的抑制,从而激活抗肿瘤免疫应答。人源化抗体Hu-Ab-82在人源化模型中验证了疗效与安全性,为靶向糖基化B7H3的免疫治疗提供了临床转化依据。
四、全文结论
本研究证实B7H3的N91/309和N104/322 糖基化位点是其发挥免疫抑制功能的关键,靶向该位点的抗体Ab-82可通过诱导B7H3内化和降解,激活抗肿瘤T细胞应答。这一发现为开发基于糖基化位点的免疫治疗药物提供了新思路,有望成为肿瘤免疫治疗的新靶点。
参考文献:Huang Y, Zhong WQ, Yang XY, Shan JL, Zhou L, Li ZL, Guo YQ, Zhang KM, Du T, Zhang HL, Hu BX, Chen YH, Yang D, Feng GK, Tang J, Zhu XF, Deng R. Targeting site-specific N-glycosylated B7H3 induces potent antitumor immunity. Nat Commun. 2025 Apr 14;16(1):3546. doi: 10.1038/s41467-025-58740-3. PMID: 40229277; PMCID: PMC11997214.