咨询电话

15221734409

当前位置:首页  >  技术文章  >  糖基化的新角色:如何在子宫内膜中为胚胎着床铺路?

糖基化的新角色:如何在子宫内膜中为胚胎着床铺路?

更新时间:2025-06-10 11:33:42       点击次数:563

图片1.png

【研究背景】

胚胎植入是怀孕的关键步骤,发生在子宫内膜处于“植入窗口期”时,此时子宫内膜对胚胎具有最高的接受性。这一过程受卵巢类固醇激素(雌二醇和孕酮)的调控。然而,不孕问题影响了众多夫妇,尽管体外受精-胚胎移植技术已经发展,但成功率仍然只有大约30%,失败的原因主要与胚胎植入有关。因此,深入理解胚胎植入的分子机制对于提高不孕治疗的成功率至关重要。糖基化作为蛋白质的一种重要翻译后修饰,其在细胞间相互作用中发挥关键作用,尤其是在胚胎植入过程中,特定的糖链结构可能与胚胎与子宫内膜的相互识别和附着密切相关。

【研究结果】

1. STsFUTs在人月经周期子宫内膜中的表达

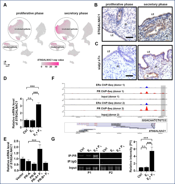
为了阐明人子宫内膜中STsFUTs基因家族在月经周期中的变化,从基因表达综合库(GEO)下载的两个独立的微阵列数据集(GSE4888GSE6364)。GSE4888含有增殖期(PE)、早期分泌期(ESE)、中期分泌期(MSE)和晚期分泌期(LSE)子宫内膜。GSE6364含有PEESEMSE子宫内膜。对两个数据集的分析一致地显示,8个糖极化相关基因(FUT2FUT4FUT8ST3GAL1ST3GAL6ST6GAL1ST6GAL2ST6GALNAC1)在整个月经周期中发生变化。与PE相比,MSEFUT2FUT4ST3GAL1ST3GAL6ST6GAL1ST6GALNAC1显著增加,而与PE相比,MSEFUT8ST6GAL2显著降低。

图片2.png

为了进一步明确这些糖基化基因人类子宫内膜组织中的表达情况,我们GSO数据库下载GSE111976数据集(scRNA-Seq),展示了七种子宫内膜细胞类型。显示了上皮细胞(CDH1EPCAM)、基质成纤维细胞(COL1A1COL3A1)和内皮细胞(PECAM1CD34)的代表性生物标志物。结果显示FUT2ST3GAL6ST6GALNAC1在子宫内膜上皮中高度表达本研究主要关注上皮细胞与胚胎的贴壁,并对ST6GALNAC1是否调控分泌期子宫上皮细胞的接受功能进行了研究。

 

1749525676096.jpg



2. ST6GALNAC1sTn在人子宫内膜中的表达

为了验证生物信息学分析结果,进行免疫组织化学染色检测人子宫内膜组织中的ST6GALNAC1表达主要定位于人子宫内膜的腔上皮LE和腺上皮GE中。我们还发现sTn在分泌期的人子宫内膜的LEGE中深度浓缩。同时,定量分析结果显示分泌期子宫内膜中ST6GALNAC1sTn水平显著高于增殖期

通过一系列实验揭示了P4在人子宫内膜细胞中通过PR-A上调ST6GALNAC1表达的机制。首先,通过模拟月经周期中增殖期(E2,雌二醇)和分泌期(E2+P4P4即孕酮)的内部环境,发现E2单独处理对ST6GALNAC1转录物水平无显著影响,而E2联合P4处理显著上调其表达。接着,通过构建PR-APR-B质粒并转染细胞,发现只有PR-A转染的细胞在P4处理后ST6GALNAC1转录物水平显著增加,表明PR-A参与调控ST6GALNAC1表达。进一步通过siRNA验证,发现PR siRNA显著减弱P4/PR-A介导的ST6GALNAC1表达,而PR-B siRNA无影响,进一步证实PR-A的作用。最后,通过ChIP实验,发现P4处理后PRST6GALNAC1启动子中的PRE结合,启动其表达。综上所述,这些实验结果表明P4通过PR-A直接调控ST6GALNAC1在人子宫内膜细胞中的表达。

图片4.png

3. ST6GALNAC1过表达升高sTn促进AN3CA细胞的感受性

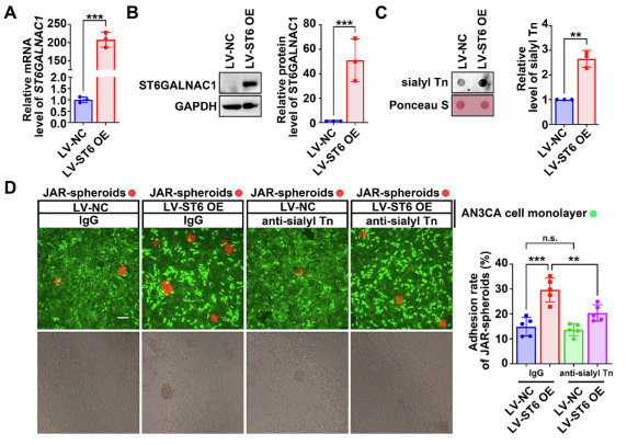
进一步探讨ST6GALNAC1过表达对AN3CA细胞感受性的影响。首先,利用慢病毒介导的ST6GALNAC1过表达细胞(LV-ST6OE),发现与对照组(LV-NC)相比,LV-ST6OE细胞中sTn水平升高。接着,通过体外植入模型实验,发现LV-ST6OE细胞对JAR-球状体的接受潜力比载体转染细胞增加了2.5倍。进一步实验中,用特异性抗体阻断LV-ST6OE细胞中的sTn,发现这种增强的感受性显著减弱,而载体组中sTn抗体处理未见显著变化,可能与AN3CA细胞中sTn含量低有关。综上所述,这些实验结果表明,ST6GALNAC1过表达通过升高sTn水平,显著增强了AN3CA细胞对JAR-球状体的接受潜力。

图片5.png


4. 人子宫内膜细胞sTn修饰糖蛋白的鉴定

为了揭示ST6GALNAC1在人子宫内膜细胞中通过sTn修饰整合素b1和CD44,进而影响上皮-胚胎附着的机制。首先,通过免疫沉淀(IP)和LC-MS/MS分析,从ST6GALNAC1过表达的AN3CA细胞中鉴定出60种蛋白质,其中18种为分泌蛋白或细胞膜蛋白。重点关注了两种粘附分子——整合素b1和CD44,因为它们对上皮-胚胎相互作用至关重要且已被报告为sTn携带者。接着,通过qPCR和Western blot验证发现,ST6GALNAC1过表达显著下调整合素b1的转录和蛋白水平,而对CD44的转录和蛋白水平无显著影响。然而,免疫沉淀和反向IP实验显示,ST6GALNAC1过表达显著增加了整合素b1和CD44的sTn修饰水平。此外,微阵列数据分析表明,CD44在窗口期(WOI)的表达显著增强,而整合素b1的表达直到分泌晚期才发生变化。综上所述,这些实验结果表明ST6GALNAC1通过sTn修饰整合素b1和CD44,可能在上皮-胚胎粘附过程中发挥重要作用,其中sTn修饰的CD44可能在窗口期对上皮-胚胎粘附尤为重要。

图片6.png

5. 子宫内膜sTn修饰的CD44与滋养层细胞Siglec-6结合

深入探讨滋养层细胞中Siglec-6与子宫内膜sTn修饰的CD44之间的相互作用及其在胚胎着床中的作用。首先,通过分析已发表的单细胞RNA测序(scRNA-Seq)数据集,发现SIGLEC6在极性滋养外胚层(pTE)细胞中与多个标志物基因(如CCR7、CYP19A1和DLX5)共表达,这些细胞负责与子宫内膜上皮直接接触。进一步的细胞命运轨迹分析也显示SIGLEC6在滋养外胚层(TE)中表达。接着,利用永生化的正常人滋养层HTR-8/SVneo细胞模型,通过慢病毒系统过表达Siglec-6,并验证其转录和蛋白水平的表达。体外植入实验表明,Siglec-6过表达的滋养层细胞球状体对ST6GALNAC1过表达的子宫内膜细胞单层的粘附率显著增加。最后,通过蛋白质-蛋白质相互作用下拉实验,发现Siglec-6能够特异性结合子宫内膜中sTn修饰的CD44。综上所述,这些实验结果表明滋养层细胞中的Siglec-6可能通过与子宫内膜sTn修饰的CD44相互作用,在胚胎着床过程中发挥重要作用

1749525775785.jpg

6. sTn/Siglec-G轴与小鼠胚胎着床

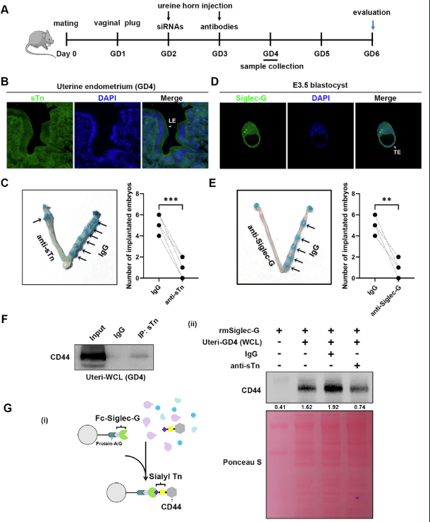
为了进一步验证了sTn/Siglec-G轴在小鼠胚胎着床中的作用。本研究通过一系列体内和体外实验,首先,通过收集非妊娠(NP)和妊娠第4天(GD4)的小鼠子宫内膜,发现与NP组相比,GD4组中ST6GALNAC1sTn水平显著上调。接着,建立小鼠上皮子宫内膜类器官(EEO),发现E2上调Lcn2和Ltf的表达,E2加P4上调Sox17和ST6GALNAC1的表达,表明P4驱动ST6GALNAC1在鼠子宫内膜上皮细胞中的表达。免疫荧光染色显示,ST6GALNAC1sTn在GD4时在腔上皮上高度表达。进一步实验中,在GD2将ST6GALNAC1 siRNA注射到小鼠子宫角中,发现ST6GALNAC1的敲低显著损害胚胎植入。同样,在GD3将抗sTn抗体注射到鼠子宫角中,发现阻断sTn显著抑制小鼠胚胎着床。鉴于小鼠不表达Siglec-6,通过公共数据库分析发现Siglec1、SiglecfSiglecf在小鼠胚胎中表达,其中SiglecfE3.5时表达水平较高。实验显示,Siglec-G在E3.5的小鼠胚胎中表达,且注射抗Siglec-G抗体显著抑制小鼠胚胎植入。最后,通过免疫沉淀和蛋白质相互作用测定,证实GD4时子宫内膜组织中的CD44含有sTn结构,并且CD44与重组小鼠Siglec-G相互作用,抗Tn抗体可抑制这种相互作用。综上所述,这些实验结果表明sTn/Siglec-G轴在小鼠胚胎着床中发挥重要作用,为理解胚胎-子宫内膜相互作用提供了新的机制见解。


1749525795783.jpg

图片9.png

【研究结论】

ST6GALNAC1通过调节子宫内膜中sTn的修饰,特别是在CD44上,促进了胚胎与子宫内膜的附着。人类的Siglec-6和小鼠的Siglec-G在胚胎滋养层中表达,并与sTn修饰的CD44结合,从而促进胚胎附着。这一发现揭示了胚胎植入过程中一个新的糖基化依赖机制,不仅增进了我们对糖基化生物学的理解,还为生殖医学中的诊断和治疗策略提供了新的可能性。

1749526406148.jpg

 

 

Dong X, Wang H, Cai J, Wang Y, Chai D, Sun Z, Chen J, Li M, Xiao T, Shan C, Zhang JV, Yu M. ST6GALNAC1-mediated sialylation in uterine endometrial epithelium facilitates the epithelium-embryo attachment. J Adv Res. 2025 Jun;72:197-212. doi: 10.1016/j.jare.2024.07.021. Epub 2024 Aug 5. PMID: 39111624.

扫码关注

邮箱:https://www.80808888.com

地址:上海市宝山区长江南路180号长江软件园B650

版权所有© 乐鱼网页版登录入口-乐鱼(中国) All Rights Reserved    备案号:沪ICP备2021016661号-1     sitemap.xml    管理登陆    技术支持:化工仪器网    

沪公网安备 31011302006672号