欢迎来到乐鱼网页版登录入口网站!一、研究背景:胚胎发育中的“糖密码”
在生物学领域,蛋白质功能受多种化学修饰调节,其中糖基化修饰备受关注。不同于复杂的细胞外糖链,O-GlcNAc(O-连接的 N-乙酰葡萄糖胺)作为一种可逆的单糖修饰,广泛存在于RNA聚合酶II、转录因子等关键蛋白上,以及在细胞内数千种蛋白质上发挥作用,涉及从糖酵解至细胞周期、转录及翻译等众多基础细胞活动,可能介导基因表达对环境变化的响应。
哺乳动物早期胚胎发育阶段,会经历诸多代谢变化且依赖O-GlcNAc 修饰相关酶存活。此前研究发现,负责添加O-GlcNAc的酶OGT是胚胎存活所必需的,但其缺失会导致胚胎在囊胚期死亡,这暗示O-GlcNAc可能参与调控早期胚胎的基因激活或代谢适应。然而,这种修饰在胚胎发育中的具体功能一直是个谜。
小鼠早期胚胎从受精卵到植入前,主要依靠卵母细胞提供的 RNA 和蛋白质,随后会进行全基因组重编程,包括染色质组织改变、转录组重构(母源转录本降解与胚胎基因组激活)。同时,蛋白质组也会重构,涵盖动态的翻译后修饰,其中细胞内糖基化修饰 ——O-GlcNAcylation 尤其值得深入探究。本研究揭示了核内O-GlcNAc的动态变化及其对小鼠早期胚胎发育速度的调控作用。
二、研究内容:胚胎发育核糖基化修饰
本研究聚焦于小鼠植入前胚胎发育阶段核糖基化修饰的动态变化及其功能。旨在深入探究在哺乳动物早期胚胎发育的关键时期——从受精卵形成至植入前,O-GlcNAc 修饰在细胞核内的积累规律、与胚胎基因组激活(EGA)的时序关系,以及其对胚胎发育进程的影响,包括对基因转录、蛋白质合成、细胞分裂等关键生理过程的作用机制,进一步揭示核糖基化修饰在早期胚胎发育中的功能和调控机制,为生殖医学和发育生物学领域提供新的理论基础。
三、研究方法:靶向核内糖基化
1、动态观测:通过免疫荧光技术,系统分析了O-GlcNAc及其相关酶(OGT、OGA)在小鼠胚胎不同发育阶段的分布模式。
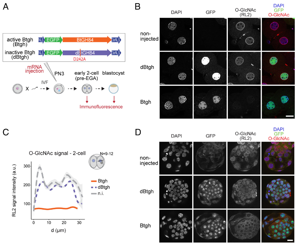
2、功能干预:设计核定位的细菌O-GlcNAcase(BtGH84),显微注射至受精卵中,特异性去除核内O-GlcNAc,同时设置无活性突变体(dBtGH84)作为对照。
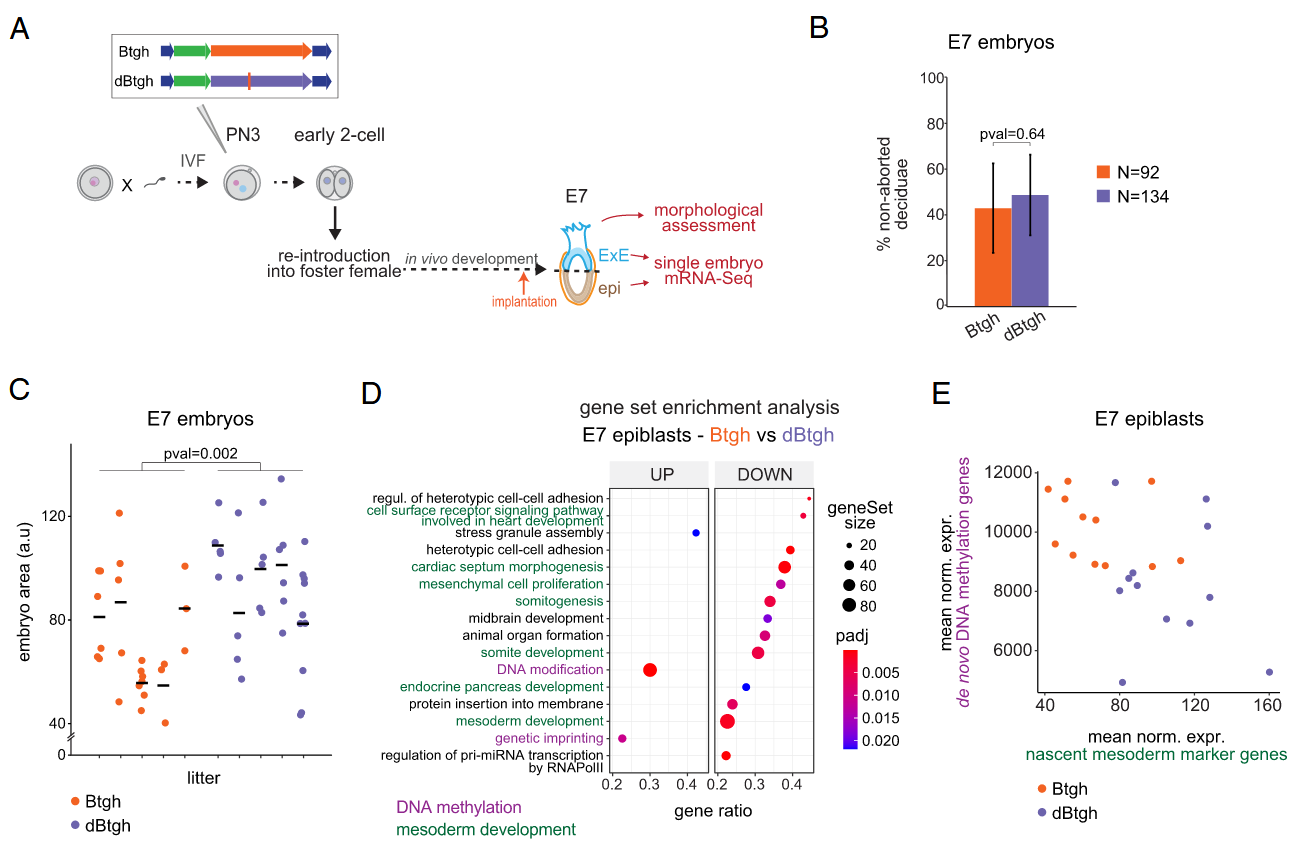
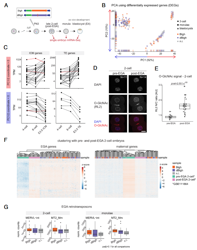
3、多组学分析:结合单胚胎转录组测序(mRNA-Seq)、胚胎移植实验及形态学评估,解析表型与分子机制。
四、研究路线:从观察到验证
1、动态图谱绘制:从受精卵到囊胚期,追踪O-GlcNAc的核内富集规律,发现其在2细胞阶段显著增加,与胚胎基因组激活(EGA)同步。
2、功能缺失实验:通过BtGH84去除核内O-GlcNAc,发现胚胎仍能形成囊胚,但发育速度明显减缓。
3、机制解析:转录组分析显示,核糖体蛋白基因表达下调,细胞周期检查点基因上调,但未导致染色体异常。
4、体内验证:将处理后的胚胎移植至假孕母鼠,发现植入后胚胎体积更小,转录组呈现“发育延迟”特征。
五、突破性结果:糖基化决定发育节奏
1、O-GlcNAc与OGT动态解耦联:数据显示,在小鼠早期胚胎发育过程中,OGT和O-GlcNAc的分布呈现出不同的动态变化。在合子阶段,OGT在父源原核中的信号强度高于母源原核,而O-GlcNAc在双原核中的信号强度相当。从2-细胞期胚胎开始,O-GlcNAc在细胞核中的富集程度显著增加,且这种核/胞质信号比的变化与OGT的分布不同。

图1、OGT和O-GlcNAc在小鼠着床前发育过程中的解耦合动力学
2、核内O-GlcNAc 耗竭对胚胎发育的影响:通过向合子中注射Btgh mRNA 实现核内O-GlcNAc的高效去除。结果显示,核内O-GlcNAc的缺失并未影响胚胎基因组激活(EGA),但会导致胚胎发育延迟,从2-细胞阶段开始,胚胎分裂速度减缓,植入后胚胎体积显著小于对照组,且基因表达呈现早期阶段特征(如DNA甲基化酶上调),颠覆了此前关于其调控转录启动的假设。在形态学上,核糖基化耗竭的胚胎平均尺寸更小;分子层面,与翻译相关的基因转录上调受阻,同时触发纺锤体检查点响应。

图2 小鼠胚胎核中O-GlcNAc的有效酶解

图3 核内O-GlcNAc耗竭决定了发育的节奏

如4 核内O-GlcNAc并未影响EGA
3、对翻译相关基因和细胞周期的影响:尽管核内O-GlcNAc耗竭未显著影响EGA,但在EGA后的2-细胞期胚胎中,翻译相关基因的表达发生了广泛变化,尤其是编码核糖体蛋白以及翻译起始和mRNA代谢相关因子的基因表达显著下调。在后续的桑葚胚和囊胚阶段,与核糖体相关的基因表达变化与正常发育胚胎的动态相反,表明核糖基化修饰缺失导致胚胎发育延迟。

图5 核内O-GlcNAc缺失胚胎中有丝分裂和翻译相关基因的错误调控
六、研究结论:代谢修饰调控发育速度
本研究通过操控小鼠早期胚胎中核糖基化修饰水平,揭示了 O-GlcNAc 修饰在早期胚胎发育中的关键作用。核糖基化修饰的改变与早期胚胎发育速度紧密相关,核糖基化修饰作为一种对营养敏感的翻译后修饰,在早期发育中扮演着重要角色,其动态变化与胚胎发育阶段的代谢需求和基因表达调控密切相关。这一发现为理解早期胚胎发育的分子机制提供了新的视角,也为生殖医学领域相关研究提供了新的理论基础和潜在的干预靶点。
这项研究不仅加深了我们对早期胚胎发育中糖基化修饰作用的理解,还为未来在生殖医学领域的应用提供了可能的新方向,有助于探索治疗不孕症和改善辅助生殖技术的新策略。
七、科学研究展望:O-糖基化修饰调控疾病发生发展的节奏
O-GlcNAc修饰的“调速”功能可能广泛存在于物种间,甚至与肿瘤细胞的快速增殖相关。未来研究可进一步探索:
论文信息:
Formichetti S et al. Perturbing
nuclear glycosylation in the mouse preimplantation embryo slows down embryonic
development. PNAS (2025).
DOI: 10.1073/pnas.2410520122