欢迎来到乐鱼网页版登录入口网站!今天分享一篇由美国国立研究院癌症研究中心发表于Molecular Cell(IF=14.5,Q1)的转录组+蛋白组机制研究。研究标题:hRpn13通过表观遗传因子HDAC8、PADI4和转录因子NF-kB p50塑造蛋白质组和转录组。

癌症治疗的突破往往来自对细胞内关键机制的重新审视。hRpn13,这一传统上被认为是蛋白酶体底物受体的蛋白,近年来却展现出更多维的生物学功能。除了参与蛋白质降解,它还在基因表达调控中发挥了意想不到的作用。这些发现为靶向hRpn13的抗癌治疗提供了新的思路,也揭示了其功能复杂性背后的科学难题。
hRpn13是蛋白酶体中的重要底物受体,其功能主要通过以下两部分实现:
在多发性骨髓瘤细胞中,蛋白酶体会裂解hRpn13,生成仅保留Pru结构域的片段。这一过程削弱了去泛素化酶UCHL5的活性,也暗示hRpn13的功能远不止于蛋白质降解。

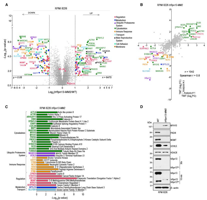
图1 hRpn13敲除的骨髓瘤细胞中细胞骨架、免疫反应和表观遗传蛋白质组的变化
(A)相对于WT. n, trRpn13-MM2蛋白丰度(x轴,log2)与p值(y轴,-log10)的折叠变化的火山图。
(B) TMT-MS技术重复图(A)(y轴)和图S1B(x轴)中p值<0.05且包含Spearman秩相关检验。
(C)图1B所示的蛋白含量显著改变(-log10p> 1.3),GO分析。
(D) RPMI 8226 WT和trRpn13-MM2细胞的免疫印迹。

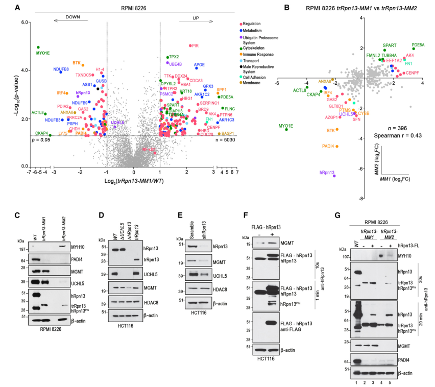
图2。敲除hRpn13 Pru会导致PADI4,全长蛋白hRpn13,MGMT下调;MYH10上调
(A)trRpn13-MM1相对于野生型(WT)的蛋白质丰度变化倍数(x轴,log2)和p值(y轴,-log10)的火山图。
(B)相对于野生型(WT),trRpn13-MM1(x轴,A)与 trRpn13-MM2(y轴,图1A)的蛋白质丰度变化(log2)的图。
(C)用指定抗体检测 RPMI 8226 野生型、trRpn13-MM1 或 trRpn13-MM2 细胞裂解物的免疫印迹图。
(D)用指定抗体检测HCT116野生型、DUCHL5、DhRpn13或trRpn13细胞裂解物的免疫印迹图。
(E)用指定抗体检测经48小时对照scramble或靶向hRpn13的siRNA(sihRpn13)处理的 HCT116野生型细胞的免疫印迹图。
(F)用FLAG-hRpn13(+)或空载体(-)转染 48 小时后的HCT116野生型细胞裂解物的免疫印迹图,用指定抗体检测。
(G)用指定抗体检测经全长hRpn13(+)慢病毒转导或未经处理(-)的RPMI 8226野生型、trRpn13-MM1或trRpn13-MM2细胞裂解物的免疫印迹图。FL,Full Length。
研究表明,多种hRpn13靶向分子(如 PROTAC和双苯叉基化合物)能有效抑制癌细胞生长,包括骨髓瘤、结直肠癌、胃癌等。这些分子通过复杂机制诱导hRpn13依赖的凋亡,但并不破坏其与蛋白酶体或泛素的相互作用。
研究发现,hRpn13不仅影响蛋白质降解,还通过多种途径调控基因表达:
PADI4被证明能够结合蛋白酶体并影响其活性,而hRpn13缺失或NF-κB抑制剂则显著降低PADI4的水平。这一发现提示蛋白酶体的组成可能因细胞类型不同而有所变化,为个性化治疗提供了新方向。

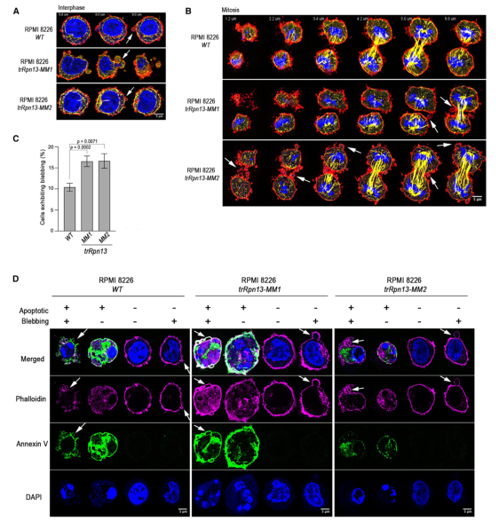
图3. hRpn13 Pru缺失后骨髓瘤细胞中的膜起泡增加
(A和B) 通过共聚焦荧光显微镜获取的z轴堆叠图像切片,显示RPMI8226野生型(WT)、trRpn13-MM1和trRpn13-MM2 细胞在间期(A)或有丝分裂(B)阶段的表现。细胞染色分别标记 F-肌动蛋白(鬼笔环肽,红色)、β-微管蛋白(TUBB4A,黄色)和DNA(DAPI,蓝色)。白色箭头指示膜起泡的区域。每张切片距离盖玻片的距离(左上角)以及比例尺(右下角,5 μm)均已标示。
(C) 显示具有膜起泡细胞比例的统计图。使用Mann-Whitney非参数检验计算统计显著性。数据以均值±标准误(SEM)形式表示。
(D)RPMI 8226 WT、trRpn13-MM1和trRpn13-MM2 细胞的共聚焦荧光显微图像,染色标记 Annexin V(绿色)、F-肌动蛋白(鬼笔环肽,紫色)和DNA(DAPI,蓝色)。顶部面板显示合并图像,箭头指示起泡区域。比例尺为5 μm。
未来研究需要深入探讨hRpn13与HDAC8、PADI4及NF-κB通路之间的协同作用,尤其是在不同细胞类型和组织中的动态变化。这些研究将为基于hRpn13 的个性化治疗提供更加全面的理论基础。
从蛋白质降解到基因表达,hRpn13在细胞生物学中的功能超出了传统认知。尽管研究中仍面临技术和机制性挑战,其多维度的抗癌潜力为新型治疗方法的开发带来了希望。未来,随着检测技术的进步和机制研究的深入,我们或许能更好地将hRpn13的生物学复杂性转化为临床实践中的抗癌利器。
Osei-Amponsa V, Chandravanshi M, Lu
X, Magidson V, Das S, Andresson T, Dyba M, Sabbasani VR, Swenson RE, Fromont C,
Shrestha B, Zhao Y, Clapp ME, Chari R, Walters KJ. hRpn13 shapes the proteome and
transcriptome through epigenetic factors HDAC8, PADI4, and transcription factor
NF-κB p50. Mol Cell. 2024 Feb 1;84(3):522-537.e8. doi:
10.1016/j.molcel.2023.11.035. Epub 2023 Dec 26. PMID: 38151017; PMCID:
PMC10872465.