欢迎来到乐鱼网页版登录入口网站!
免疫检查点抑制剂(ICIs)在免疫原性癌症治疗中效果显著,但对免疫“冷漠”型癌症效果有限,尤其是三阴性乳腺癌(TNBC)。化疗诱导的细胞焦亡是冷肿瘤转热的关键,但机制尚不清楚。TNBC常表现出高水平的内质网(ER)应激反应,其中IRE1α是ER应激传感器,可减轻ER蛋白质负荷。深入探究这些机制可能为开发更有效的免疫治疗策略提供新线索和靶点。

本研究首次揭示了IRE1α在TNBC中通过RIDD途径沉默紫杉烷诱导的dsRNA,影响NLRP3介导的细胞焦亡。抑制IRE1α可激活NLRP3-GSDMD细胞焦亡,将“冷”TNBC转为对ICIs敏感的免疫原性肿瘤。
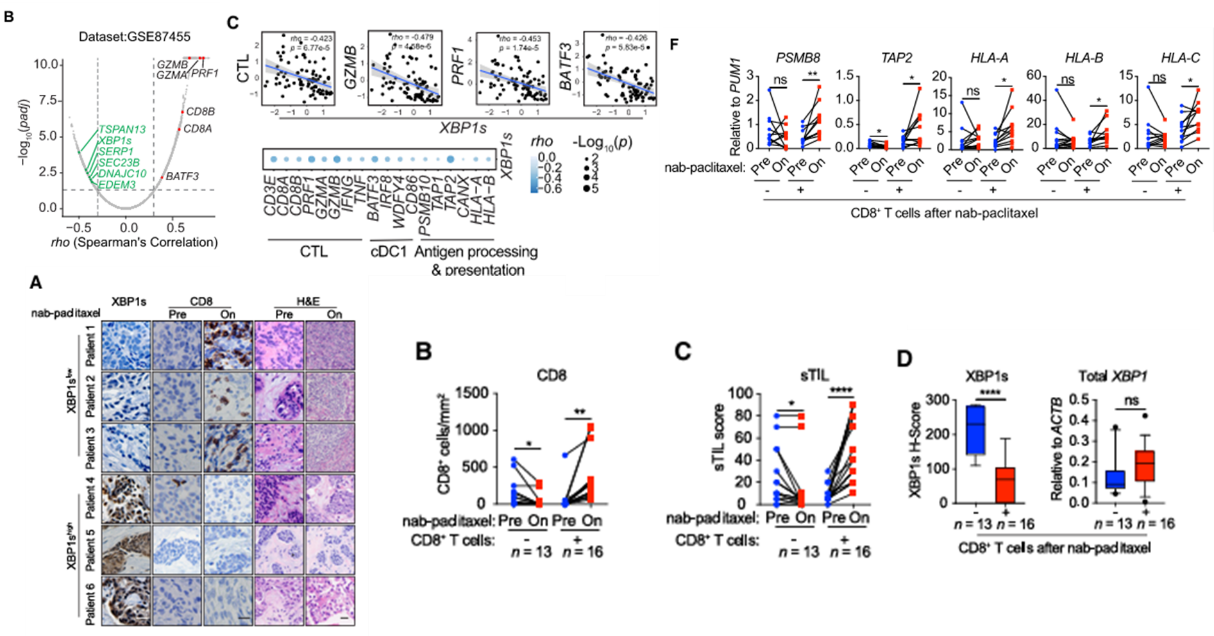
1. IRE1a RNase活性与TNBC患者对紫杉类药物反应的CD8 + T细胞浸润呈负相关
研究发现,HER2阴性乳腺癌患者接受紫杉类药物新辅助治疗时,IRE1α靶基因与免疫细胞浸润负相关。紫杉醇诱导CD8+ T细胞和TIL浸润,有效治疗者XBP1表达升高。TNBC患者中,IRE1α RNase活性低者对紫杉醇反应好,无复发生存期长。这表明IRE1α RNase活性与紫杉烷诱导的免疫细胞浸润负相关。

图1 IRE1a RNase活性与TNBC患者对紫杉类药物反应的CD8 + T细胞浸润呈负相关
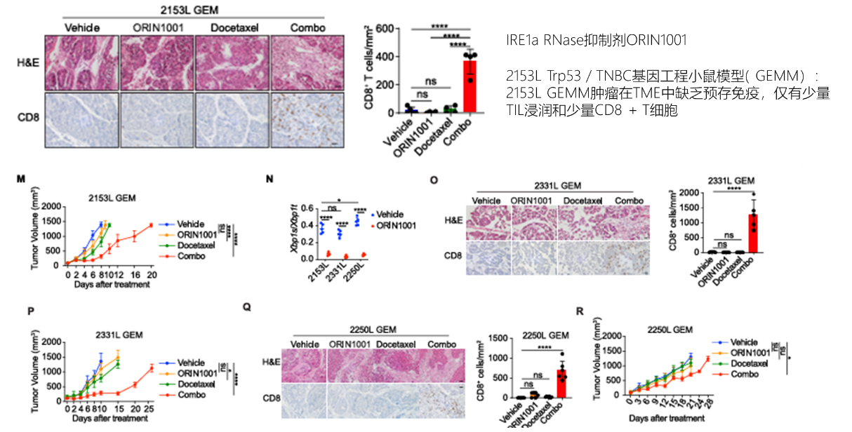
2. IRE1α RNase限制多西他赛诱导的TNBC免疫原性
作者使用IRE1α RNase抑制剂ORIN1001探究其在紫杉烷类药物免疫刺激效应中的调节作用。在模拟TNBC的2153L小鼠模型中,多西他赛对免疫原性无显著影响,但联合ORIN1001可显著增强免疫刺激,增加TIL和CD8+
T细胞浸润。此结果在另外两个TNBC模型中得到验证。单细胞数据分析显示,联合用药不仅促进了TIL浸润,还提升了CD8+ T细胞百分比。流式分析证实联合用药诱导了CD8 T细胞浸润、细胞毒性和增殖,并上调了免疫检查点分子。免疫染色显示联合治疗增加了CD103+MHC-II+细胞浸润。这表明IRE1α RNase限制了多西他赛的免疫刺激作用,抑制其活性可使免疫冷漠的乳腺肿瘤变热。

图2 IRE1α RNase限制多西他赛诱导的TNBC免疫原性
3. IRE1α RNase可防止TNBC中多西他赛化疗引发抗原特异性T细胞反应
作者对2153L肿瘤的CD45+细胞进行单细胞RNA测序,发现联合治疗增加了MHC-II high巨噬细胞数量,减少了Trem2+巨噬细胞比例,促进了巨噬细胞向M1样免疫活性表型转变。同时,联合治疗还诱导了DC1浸润并促进了树突状细胞(DCs)的启动功能,有效激活了初始CD8+ T细胞。

图3 IRE1α RNase可防止TNBC中多西他赛化疗引发抗原特异性T细胞反应
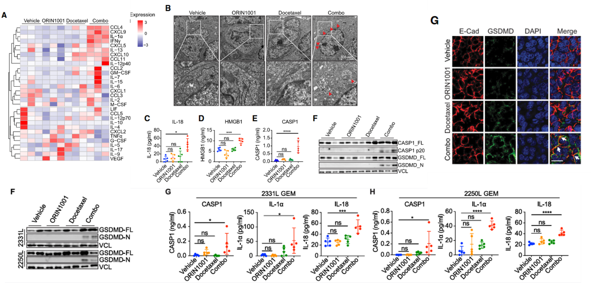
4. IRE1α RNase抑制使多西他赛能够引发TNBC炎症小体依赖性焦亡
作者发现联合治疗在2153L荷瘤小鼠中显著上调IL-1a,诱导癌细胞膜破裂和细胞内容物释放,触发caspase-1激活和GSDMD裂解,导致细胞焦亡。
免疫荧光分析显示GSDMD转位至质膜并与E-钙粘蛋白共定位。此外,联合治疗还促进NLRP3炎症小体组装和激活,不依赖于巨噬细胞。IRE1a RNase抑制能使多西他赛在免疫冷TNBC中激活NLRP3炎症小体依赖的细胞焦亡,而耐药IRE1aV918F可挽救此效应。

图4 IRE1α
RNase抑制使多西他赛能够引发TNBC炎症小体依赖性焦亡
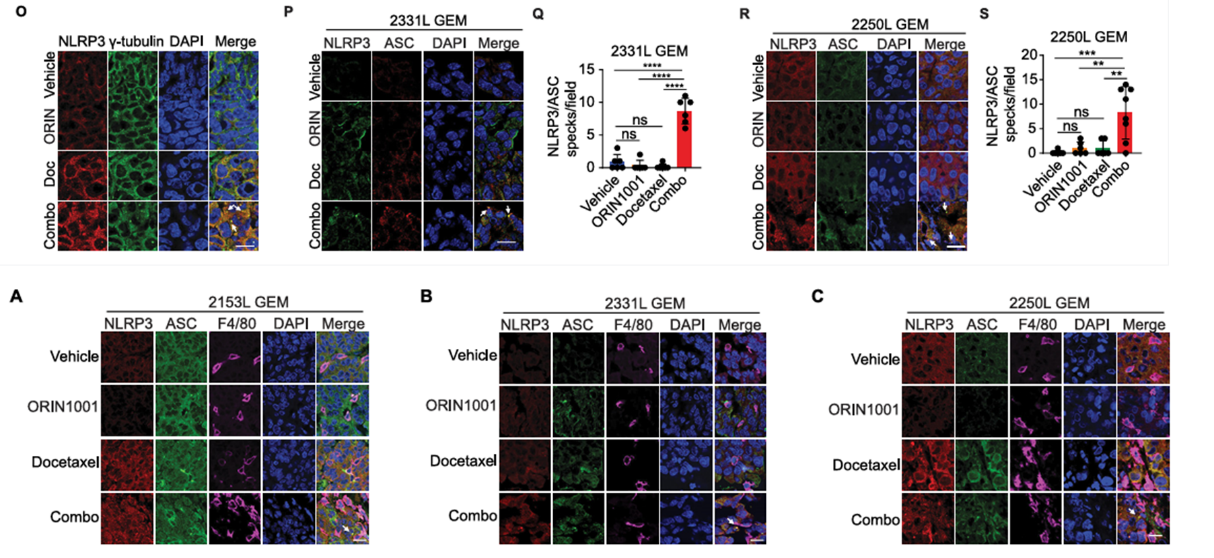
5. IRE1α RNase沉默多西他赛诱导的dsRNA以防止NLRP3炎性小体激活
研究发现,在TNBC模型中,IRE1a RNase抑制联合多西他赛处理导致dsRNA在癌细胞中特异性积累,这是激活NLRP3炎症小体的危险信号。通过dsRIP-seq鉴定了积累的dsRNA,发现它们是潜在的RIDD底物,且IRE1a RNase降解这些RNA。
进一步实验证实,这些dsRNA能诱导NLRP3炎症小体活化和细胞焦亡。在2153L细胞中,Nlrp3基因敲除能挽救dsRNA诱导的细胞焦亡,而IRE1a切割定点突变的RNA比野生型更强烈地诱导细胞焦亡。这些数据表明,IRE1a RNase通过RIDD沉默多西他赛诱导的dsRNA,从而阻止炎症小体激活和细胞焦亡,这可能为TNBC的治疗提供新的策略。

图5 IRE1α
RNase沉默多西他赛诱导的dsRNA以防止NLRP3炎性小体激活
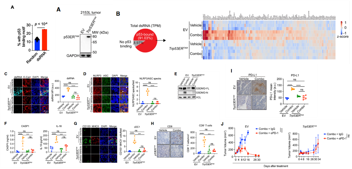
6. p53的缺失决定了联合治疗对dsRNA和焦亡的肿瘤特异性诱导
作者探究了阻断RIDD使多西他赛选择性诱导癌细胞中dsRNA的原因。在TNBC中,TP53缺失或突变导致p53无法调控dsRNA倾向转录物。恢复p53表达可抑制这些转录本,挽救联合治疗诱导的dsRNA积累、NLRP3活化、GSDMD裂解及随后的免疫反应。
在TP53-WT的TNBC模型中,联合治疗未诱导dsRNA和NLRP3-GSDMD焦亡,但Trp53缺失可使其发生。紫杉烷仅在TP53突变、低IRE1a RNase活性的TNBC患者中诱导dsRNA。总之,p53和IRE1a在转录和转录后水平保护TNBC中的dsRNA。

图6 p53的缺失决定了联合治疗对dsRNA和焦亡的肿瘤特异性诱导
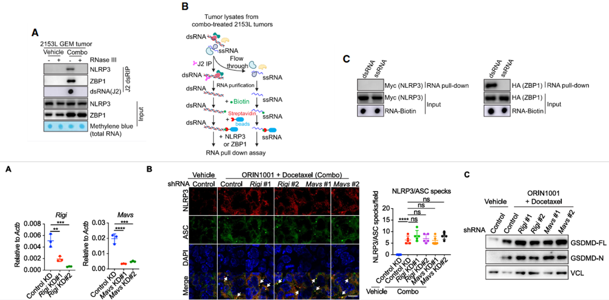
7. ZBP1介导联合治疗诱导的dsRNAs激活NLRP3炎性小体
作者探究dsRNA如何激活NLRP3炎症小体,发现体内ds RNA不虽然与纯化的NLRP3直接结合,但联合治疗诱导的dsRNA与NLRP3间接相关。敲除RIG-I或MAVS不能挽救联合治疗的效果。而ZBP1作为ds RNA感受器,能感知Z型ds RNA并激活NLRP3。联合治疗中,ZBP1表达上调,且与dsRNA结合,介导NLRP3炎症小体激活和细胞焦亡。敲除ZBP1则挽救了这些效应,表明ZBP1是TNBC中联合治疗诱导ds RNA激活NLRP3的关键传感器。

图7 ZBP1介导联合治疗诱导的dsRNAs激活NLRP3炎性小体
综上所述,该研究主要发现IRE1α在三阴性乳腺癌(TNBC)中的作用,揭示了IRE1α通过调节依赖性衰减(RIDD)途径沉默紫杉烷类药物诱导的双链RNA(dsRNA),进而影响NLRP3炎症小体依赖的细胞焦亡。研究还发现,抑制IRE1α能够使紫杉烷类药物诱导的dsRNA被ZBP1感知,激活NLRP3-GSDMD介导的细胞焦亡,从而将免疫学上“冷”的TNBC转化为对免疫检查点抑制剂(ICIs)高度敏感的免疫原性肿瘤。