欢迎来到乐鱼网页版登录入口网站!
前言:
乳腺癌是一种复杂的疾病,其对新辅助化疗(NAC)的反应因人而异,即便是在分子或组织学亚型相同的肿瘤中也是如此。最近的一项研究揭示了一个有趣的现象:雌性动物的动情周期(类似于人类的月经周期)对乳腺癌NAC治疗的反应有显著影响。
想象一下,雌性小鼠和人类女性一样,都有激素周期的变化。在小鼠的动情期(oestrus stage),类似于人类月经周期中的卵泡期,雌激素水平逐渐升高,乳腺组织发生重塑,为可能的受孕做准备。而在动情间期(dioestrus stage),如果没有受孕,小鼠会经历一个类似于人类月经周期中的黄体期的阶段。
荷兰癌症研究所Jacco van
Rheenen和鲁汶大学Colinda L. G. J. Scheele等人发现,在小鼠模型中,如果在动情期开始化疗,相比于在动情间期开始,肿瘤对化疗的反应会减少,也就是说,化疗的效果会更好。这一发现在回顾性分析的人类患者数据中也得到了类似的结果。
为什么会这样呢?研究者们提出了几个可能的机制。首先,在动情间期,肿瘤细胞更容易发生上皮到间质的转化(EMT),这是一种与化疗耐药性相关的细胞变化。其次,肿瘤血管在动情间期会变窄,这可能会限制化疗药物的有效分布。此外,动情间期巨噬细胞的数量会增加,而巨噬细胞与化疗耐药性的诱导有关。有趣的是,尽管NAC会扰乱动情周期,但巨噬细胞的高数量仍然持续存在,而巨噬细胞的消耗减轻了在发情期间开始治疗时观察到的治疗反应降低。
这项研究的意义在于,它不仅揭示了动情周期对化疗敏感性的影响,而且为未来的临床研究提供了新的方向,即通过优化治疗开始的时机来提高化疗效果。这可能意味着,对于乳腺癌患者来说,选择正确的时间开始化疗可能会带来更好的治疗效果。这是一个令人兴奋的发现,因为它提供了一种可能的方法来个性化精准治疗乳腺癌,考虑到每个患者的生物节律,从而可能提高治疗效果并减少副作用。
所属机构: 荷兰癌症研究所、鲁汶大学VIB癌症生物学中心、莱顿大学医学中心等
研究背景:
1. 乳腺癌对新辅助化疗(NAC)反应的异质性:即使是相同分子或组织亚型的肿瘤,对NAC的反应也存在显著差异。
2. 动情周期对化疗敏感性的影响: 本研究发现动情周期是影响乳腺癌对NAC反应异质性的重要因素。
3. 动情周期的生理变化:动情周期的生理变化包括系统性和局部性改变,可能影响药物敏感性和疗效。
研究方法:
1. 小鼠模型: 使用三种乳腺癌小鼠模型,研究动情周期不同阶段对NAC反应的影响。
2. 人类患者回顾性研究: 分析了荷尔蒙受体阳性(HR+)和三阴性乳腺癌(TNBC)患者的数据,探讨月经周期不同阶段对NAC反应的影响。
3. 统计分析: 使用R软件进行统计分析,包括生存回归(Cox)模型、混合效应模型和联合模型等。
实验设计:
1. 小鼠实验: 在动情期和动情后期对携带乳腺肿瘤的小鼠进行NAC治疗,并比较治疗效果。
2. 人类患者数据: 根据血清中孕酮水平的不同阶段,将患者分为孕酮低和孕酮高两组,并比较NAC治疗效果。
数据展示:
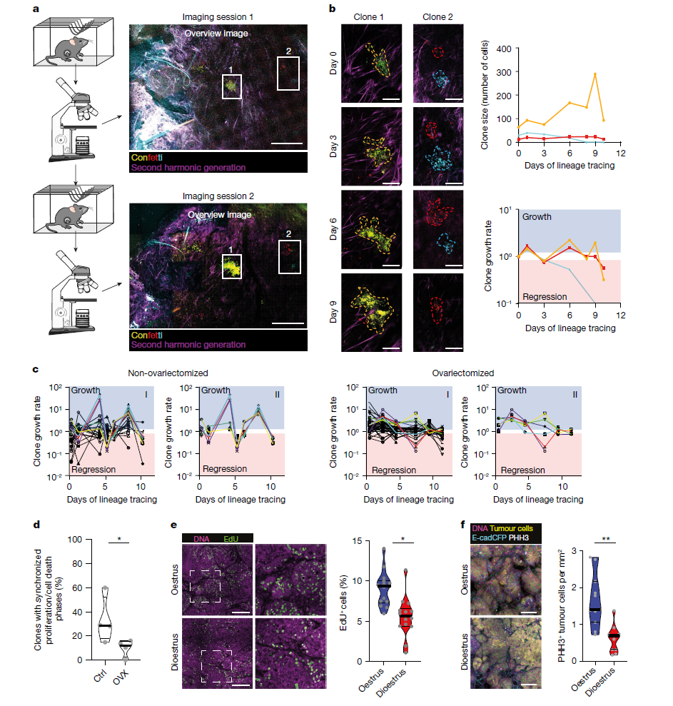
1、MMTV-PyMT肿瘤发情期肿瘤细胞的发情周期依赖性增殖:

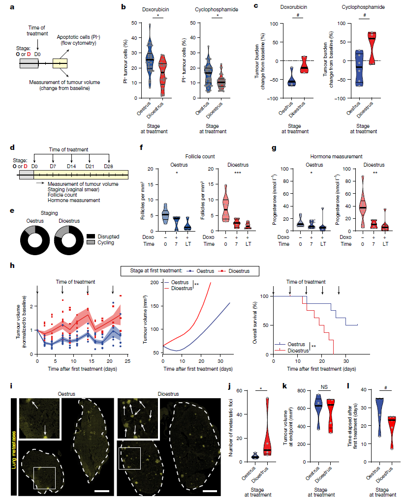
2、MMTV-PyMT肿瘤在发情期对NAC敏感性降低:

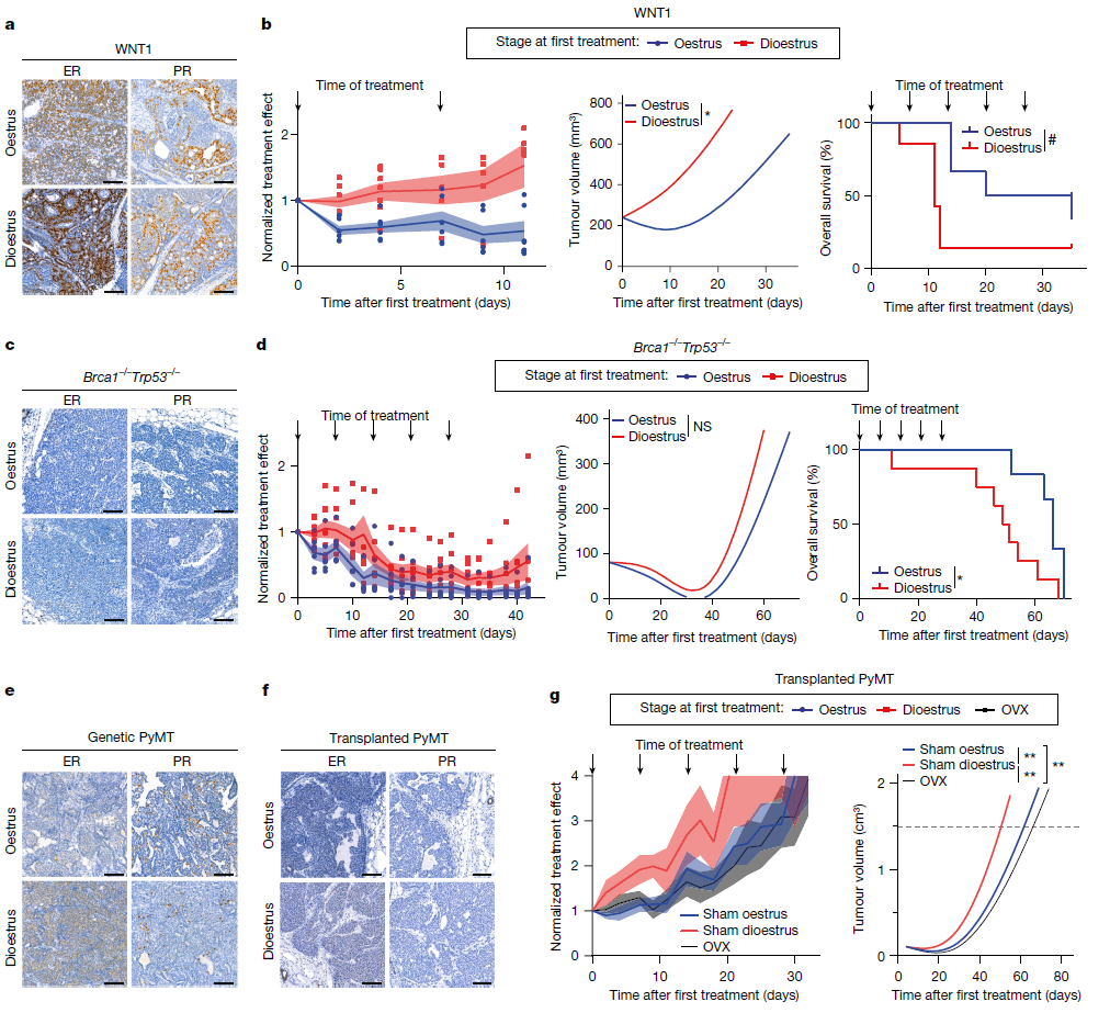
3、激素受体阳性和激素受体阴性肿瘤模型在雌发期化疗敏感性降低

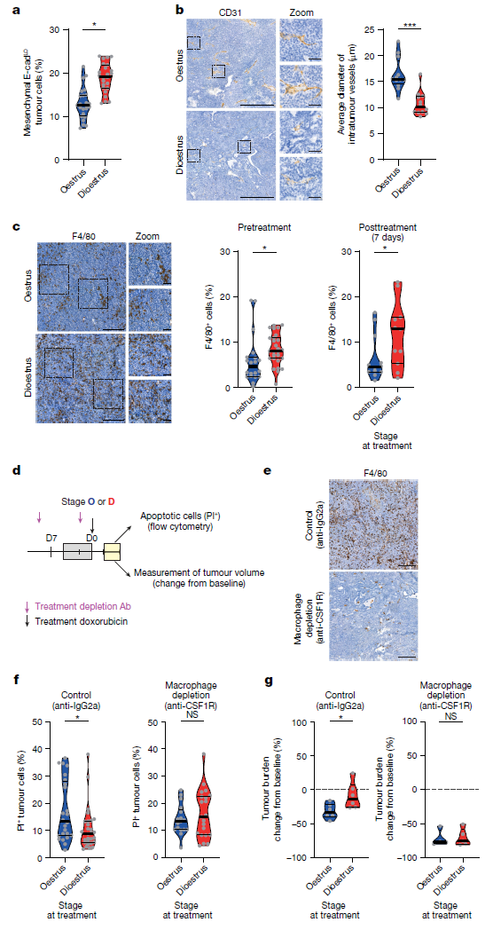
4、降低雌二醇的化学敏感性的机制:

5、BC患者月经周期对NAC敏感性的回顾性分析:

结果分析:
1. 小鼠模型结果: 在动情期开始NAC治疗的小鼠,肿瘤细胞死亡率显著高于动情后期开始治疗的小鼠。
2. 人类患者数据: 回顾性分析显示,与孕酮低阶段相比,孕酮高阶段开始NAC治疗的患者,肿瘤缩小程度较低,病理完全缓解率也较低。
3. 机制探讨: 动情周期不同阶段的系统性和局部性改变可能影响NAC的敏感性,包括细胞周期变化、肿瘤微环境改变等。
总体结论:
1. 动情周期对化疗敏感性的影响: 本研究强调了动情周期作为影响乳腺癌患者NAC治疗效果的重要因素。
2. 临床研究的必要性: 建议未来的研究应深入探讨动情周期不同阶段对NAC敏感性的影响,并进行前瞻性临床试验,以确定NAC治疗时机与月经周期阶段的关系是否能提高乳腺癌患者的化疗效果。
文献信息:
作者: Laura Bornes, Lennart J. van Winden,
Veerle C. M. Geurts, Beaunelle de Bruijn, Leyla Azarang, Mirthe Lanfermeijer,
Marika Caruso, Natalie Proost, Manon Boeije, Jeroen O. Lohuis, Guillaume
Belthier, Eulàlia Noguera Delgado, Nadia de Gruil, Judith R. Kroep, Marieke
vande Ven, Renee Menezes, Jelle Wesseling, Marleen Kok, Sabine Linn, Annegien
Broeks, Huub H. van Rossum, Colinda L. G. J. Scheele, Jacco van Rheenen