欢迎来到乐鱼网页版登录入口网站!国自然卷出新高度,先花一半经费做预实验才能中标?
大家好,国自然已经放榜,相信大家都都收到自己的评审意见了,小编看了十几分评审意见之后,发现很多评审意见都提到了预实验的不足的问题,而且集中在面上项目中。


在这些评审意见中,预实验的不足主要体现在两个方面:
第一,部分申请者在预实验和实验方案的设计上缺乏严谨性。有的实验方案的设计有些简略,没有充分考虑实验条件和变量控制,导致结果的可信度不高。
第二,预实验的规模和重复性也是评审专家关注的焦点。有的申请者仅进行了少量的预实验,缺乏足够的重复性来验证实验结果的稳定性。部分专家建议,申请者应该增加预实验的样本量和重复次数,以确保实验结果的可靠性和可重复性。
我们都知道,目前国自然竞争压力空前,而有些申请者本身的前期基础就不是特别好,因此,预实验就更不能忽视,尤其是被评审专家指出的,更要重视。
甚至,对于预实验,有些专家还会鸡蛋里挑骨头:


这是一份项目的两个评审意见,可以看到,评审专家尤其是面上项目的评审专家,对于预实验这个部分的要求是越来越高的了。毕竟竞争激烈,所以手里的A肯定是要给大概率能做出来结果的项目。
既然国自然越来越重视预实验,我们应该怎么办呢?
为了应对评审专家对预实验的严格要求,我们在准备国自然的预实验时,需要更加注重以下几个方面:
首先,确保实验方案的严谨性和可行性。这就需要我们在设计预实验和标书思路的时候下功夫。在设计标书思路的时候,既要充分考虑标书的创新性,又要考虑到假说和设计的可行性,一般来说预实验要告诉专家,我这个思路是有很大可能可以实现的,这样专家才会在多如牛毛的本子中选择资助你。
而在考虑创新性的同时考虑可行性,那么就要求我们既要有充足的文献积累又要有好的实验条件。在设计实验时,我们要充分考虑实验条件、变量控制以及可能的干扰因素,以提高实验结果的可信度。
除此之外,我们还要适当增加预实验的规模和重复性以提高实验结果稳定性和可靠性。往年的评审意见中都会提到预实验做的过多而失去资助意义一类的评语,但是今年小编看了30多份评审意见之后,没有发现有一位专家质疑预实验做的过多这类意见。这说明,国自然现在不光要卷“创新性”还要卷“可行性”,即预实验的体量。

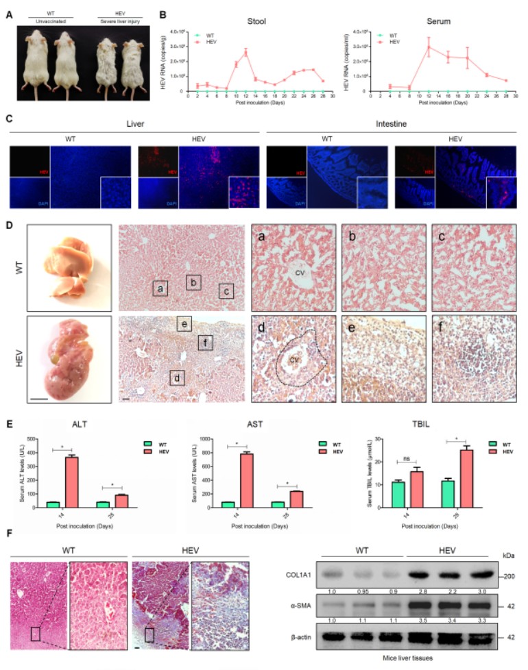
中标标书预实验内容参考图
因此,我们应进行足够数量的预实验,以验证实验方案的有效性,并确保实验结果具有可重复性。此外,通过增加样本量和重复次数,可以更好地评估实验结果的统计学意义,从而提高项目的整体质量。
当然了,光会做不行,还得会说会写,除了实验设计和预实验的规模,我们还要注意实验数据的分析和解释。在撰写申请书的时候,应详细描述预实验的数据分析方法和结果,要注意图注和对预实验结果的解释。这样不仅能够展示申请者对实验数据的深入理解,还能够增加评审专家对项目可行性的信心。
但是,有些小伙伴会觉得,投入这么多我中不了标咋办?
但是,你不投入,其他人在投入,其他人拿到项目晋升,你就只能够原地踏步。中国的体制结构是金字塔形的,每年的名额就那么多,你不努力就只能看别人的车尾灯。另外,每年的投入都是不会打水漂的,拿不到项目但是预实验结合一部分数据分析是完全可以支撑的起一篇优质文章的,有了文章,前期基础更好,后面的申请机会就更大。
当然,卷预实验最头疼可能不是经费,而是如何合理的设计预实验和标书的思路,另外就是有没有好的实验条件支持你完成预实验。
别担心,乐鱼网页版登录入口生物拥有优质的实验条件以及丰富的国自然标书设计经验,现在推出限时特惠,做预实验可以免费设计国自然思路!